Suppr超能文献

来自橄榄油厂废水的酚类提取物在氧化损伤时能维持线粒体生物能量学。

Phenolic extract from olive mill wastewater sustains mitochondrial bioenergetics upon oxidative insult.

作者信息

Infantino Iolanda Rita, Cubisino Salvatore Antonio Maria, Nibali Stefano Conti, Foti Paola, Tomasello Marianna Flora, Boninelli Silvia, Battiato Giuseppe, Magrì Andrea, Messina Angela, Romeo Flora Valeria, Caggia Cinzia, De Pinto Vito, Reina Simona

机构信息

Dept. of Biomedical and Biotechnological Sciences, University of Catania.

Council for Agricultural Research and Economics (CREA)- Research Centre for Olive, Fruit and Citrus Crops, Acireale, CT, Italy.

出版信息

Food Chem (Oxf). 2024 Dec 11;10:100234. doi: 10.1016/j.fochms.2024.100234. eCollection 2025 Jun.

Abstract

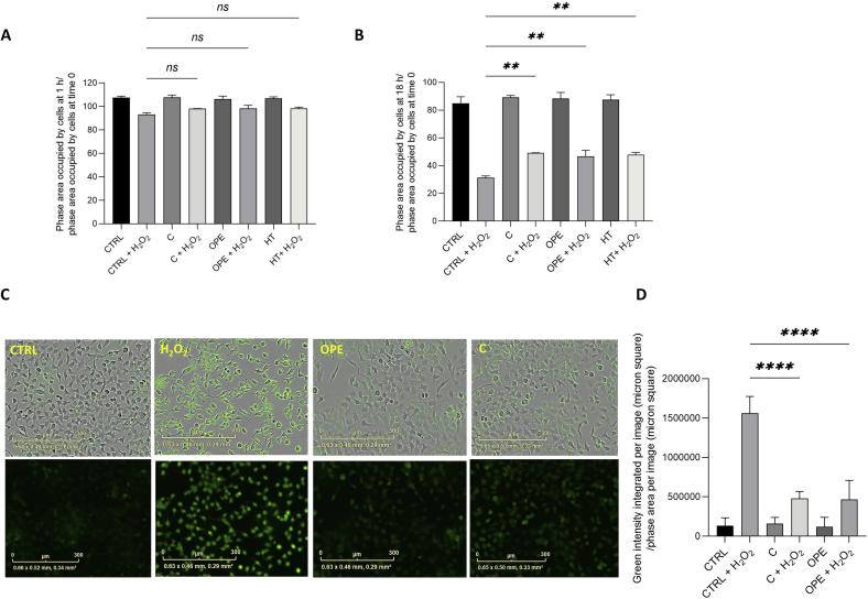
In the last few years, many efforts have been devoted to the recovery and valorization of olive oil by-products because of their potentially high biological value. The olive mill wastewater (OMWW), a dark-green brown colored liquid that mainly consists of fruit vegetation water, is particularly exploited in this regard for its great content in phenolic compounds with strong antioxidant properties. In our previous work, we produced different OMWW fractions enriched in hydroxytyrosol- and hydroxytyrosol/oleuropein (i.e. C and OPE extracts, respectively) that exhibited considerable anti-microbial and radical-scavenging activities in vitro. Based on these findings, the present study aimed to assess the impact of C and OPE samples on mitochondrial function and oxidative stress response in mouse fibroblast-like cells (NCTC). Accordingly, OMWW phenolic extracts proved to enhance mitochondrial biogenesis and to reduce cellular sensitivity to hydrogen peroxide. Moreover, high-resolution respirometry experiments first time revealed the efficiency of OMWW phenols recovered by selective resin extraction in preventing mitochondrial respiration failure upon oxidative insult. Collected data definitely demonstrate the bioactivity of our phenolic-rich fractions, supporting the advantages of reusing the olive mill wastewater to generate, at low-cost, high added value molecules that could be useful for the improvement of health and nutrition products.

摘要

在过去几年中,由于橄榄油副产品具有潜在的高生物价值,人们对其回收和增值进行了许多努力。橄榄油厂废水(OMWW)是一种深绿褐色液体,主要由果实植物水组成,因其富含具有强抗氧化特性的酚类化合物而在这方面得到特别利用。在我们之前的工作中,我们制备了富含羟基酪醇和羟基酪醇/橄榄苦苷的不同OMWW馏分(即分别为C和OPE提取物),它们在体外表现出相当大的抗菌和自由基清除活性。基于这些发现,本研究旨在评估C和OPE样品对小鼠成纤维样细胞(NCTC)线粒体功能和氧化应激反应的影响。因此,OMWW酚类提取物被证明可增强线粒体生物发生并降低细胞对过氧化氢的敏感性。此外,高分辨率呼吸测定实验首次揭示了通过选择性树脂萃取回收的OMWW酚类物质在预防氧化损伤后线粒体呼吸衰竭方面的效率。收集的数据明确证明了我们富含酚类的馏分的生物活性,支持了再利用橄榄油厂废水以低成本生产可能对改善健康和营养产品有用的高附加值分子的优势。

https://cdn.ncbi.nlm.nih.gov/pmc/blobs/fbd2/11713508/710b7a57ff40/gr1.jpg

文献检索

告别复杂PubMed语法,用中文像聊天一样搜索,搜遍4000万医学文献。AI智能推荐,让科研检索更轻松。

立即免费搜索

文件翻译

保留排版,准确专业,支持PDF/Word/PPT等文件格式,支持 12+语言互译。

免费翻译文档

深度研究

AI帮你快速写综述,25分钟生成高质量综述,智能提取关键信息,辅助科研写作。

立即免费体验