• 文献检索
  • 文档翻译
  • 深度研究
  • 学术资讯
  • Suppr Zotero 插件Zotero 插件
  • 邀请有礼
  • 套餐&价格
  • 历史记录
应用&插件
Suppr Zotero 插件Zotero 插件浏览器插件Mac 客户端Windows 客户端微信小程序
定价
高级版会员购买积分包购买API积分包
服务
文献检索文档翻译深度研究API 文档MCP 服务
关于我们
关于 Suppr公司介绍联系我们用户协议隐私条款
关注我们

Suppr 超能文献

核心技术专利:CN118964589B侵权必究
粤ICP备2023148730 号-1Suppr @ 2026

文献检索

告别复杂PubMed语法,用中文像聊天一样搜索,搜遍4000万医学文献。AI智能推荐,让科研检索更轻松。

立即免费搜索

文件翻译

保留排版,准确专业,支持PDF/Word/PPT等文件格式,支持 12+语言互译。

免费翻译文档

深度研究

AI帮你快速写综述,25分钟生成高质量综述,智能提取关键信息,辅助科研写作。

立即免费体验

直肠癌放疗后外周血来源的触发受体表达于髓系细胞-1单巨噬细胞的表型可塑性及浸润增加

Phenotypic plasticity and increased infiltration of peripheral blood-derived TREM1 mono-macrophages following radiotherapy in rectal cancer.

作者信息

Wang Haihong, Zhai Menglan, Li Mingjie, Han Chaoqun, Liu Lichao, Huang Chuying, Zhao Lei, Yu Dandan, Tao Kaixiong, Ren Jinghua, Lin Zhenyu, Zhang Tao

机构信息

Cancer Center, Union Hospital, Tongji Medical College, Huazhong University of Science and Technology, Wuhan, China; Institute of Radiation Oncology, Union Hospital, Tongji Medical College, Huazhong University of Science and Technology, Wuhan, China; Hubei Key Laboratory of Precision Radiation Oncology, Wuhan, China.

Division of Gastroenterology, Union Hospital, Tongji Medical College, Huazhong University of Science and Technology, Wuhan, China.

出版信息

Cell Rep Med. 2025 Jan 21;6(1):101887. doi: 10.1016/j.xcrm.2024.101887. Epub 2025 Jan 9.

DOI:10.1016/j.xcrm.2024.101887
PMID:39793571
原文链接:https://pmc.ncbi.nlm.nih.gov/articles/PMC11866444/
Abstract

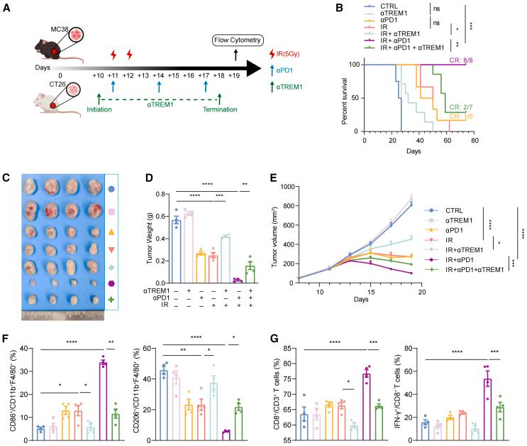
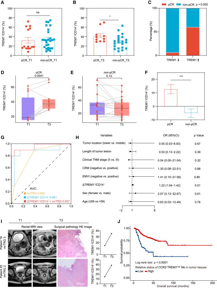
In our previously reported phase 2 and phase 3 studies, the combination of short-course radiotherapy and neoadjuvant immunochemotherapy (SIC) is established as effective cancer therapies for locally advanced rectal cancer (LARC). Here, we apply multi-omic analyses to paired pre- and post-treatment LARC specimens undergoing SIC. The peripheral blood-derived TREM1 mono-macrophage subsets that display a pro-inflammatory phenotype are identified and correlate with complete response to SIC. Mechanically, ionizing radiation (IR) induces peripheral TREM1 mono-macrophage expansion in tumors. Following IR, the loss of TREM1 in mono-macrophages undermines antitumor immunity by altering mono-macrophage differentiation and inhibiting CD8 T cell infiltration and activation. The TREM1 mono-macrophage response may rely on activation of key inflammatory pathways, including nuclear factor κB (NF-κB) signaling and Toll-like receptor pathway. Pharmacological inhibition of TREM1 signaling abolishes IR-induced immunoactivation and reduces combined IR and/or anti-PD-1 treatment. Thus, we establish a crucial role of a mono-macrophage state in mediating effective cancer therapy.

摘要

在我们之前报道的2期和3期研究中,短程放疗和新辅助免疫化疗(SIC)的联合被确立为局部晚期直肠癌(LARC)的有效癌症治疗方法。在此,我们对接受SIC治疗的LARC配对治疗前和治疗后标本进行多组学分析。我们鉴定出显示促炎表型的外周血来源的TREM1单巨噬细胞亚群,其与对SIC的完全缓解相关。机制上,电离辐射(IR)诱导肿瘤中外周TREM1单巨噬细胞扩增。IR后,单巨噬细胞中TREM1的缺失通过改变单巨噬细胞分化并抑制CD8 T细胞浸润和活化而破坏抗肿瘤免疫。TREM1单巨噬细胞反应可能依赖于关键炎症途径的激活,包括核因子κB(NF-κB)信号传导和Toll样受体途径。TREM1信号传导的药理学抑制消除了IR诱导的免疫激活,并降低了IR和/或抗PD-1联合治疗的效果。因此,我们确立了单巨噬细胞状态在介导有效癌症治疗中的关键作用。

https://cdn.ncbi.nlm.nih.gov/pmc/blobs/4d9c/11866444/ad4934de871b/gr7.jpg
https://cdn.ncbi.nlm.nih.gov/pmc/blobs/4d9c/11866444/b990cf2aa5b1/fx1.jpg
https://cdn.ncbi.nlm.nih.gov/pmc/blobs/4d9c/11866444/5188ee7e1757/gr1.jpg
https://cdn.ncbi.nlm.nih.gov/pmc/blobs/4d9c/11866444/b086b6fc0364/gr2.jpg
https://cdn.ncbi.nlm.nih.gov/pmc/blobs/4d9c/11866444/dab5f6009979/gr3.jpg
https://cdn.ncbi.nlm.nih.gov/pmc/blobs/4d9c/11866444/c60811cd5861/gr4.jpg
https://cdn.ncbi.nlm.nih.gov/pmc/blobs/4d9c/11866444/c46709e1a829/gr5.jpg
https://cdn.ncbi.nlm.nih.gov/pmc/blobs/4d9c/11866444/35a66451af4c/gr6.jpg
https://cdn.ncbi.nlm.nih.gov/pmc/blobs/4d9c/11866444/ad4934de871b/gr7.jpg
https://cdn.ncbi.nlm.nih.gov/pmc/blobs/4d9c/11866444/b990cf2aa5b1/fx1.jpg
https://cdn.ncbi.nlm.nih.gov/pmc/blobs/4d9c/11866444/5188ee7e1757/gr1.jpg
https://cdn.ncbi.nlm.nih.gov/pmc/blobs/4d9c/11866444/b086b6fc0364/gr2.jpg
https://cdn.ncbi.nlm.nih.gov/pmc/blobs/4d9c/11866444/dab5f6009979/gr3.jpg
https://cdn.ncbi.nlm.nih.gov/pmc/blobs/4d9c/11866444/c60811cd5861/gr4.jpg
https://cdn.ncbi.nlm.nih.gov/pmc/blobs/4d9c/11866444/c46709e1a829/gr5.jpg
https://cdn.ncbi.nlm.nih.gov/pmc/blobs/4d9c/11866444/35a66451af4c/gr6.jpg
https://cdn.ncbi.nlm.nih.gov/pmc/blobs/4d9c/11866444/ad4934de871b/gr7.jpg

相似文献

1
Phenotypic plasticity and increased infiltration of peripheral blood-derived TREM1 mono-macrophages following radiotherapy in rectal cancer.直肠癌放疗后外周血来源的触发受体表达于髓系细胞-1单巨噬细胞的表型可塑性及浸润增加
Cell Rep Med. 2025 Jan 21;6(1):101887. doi: 10.1016/j.xcrm.2024.101887. Epub 2025 Jan 9.
2
Downregulation of triggering receptor expressed on myeloid cells 1 inhibits invasion and migration of liver cancer cells by mediating macrophage polarization.下调髓系细胞触发受体 1 可通过调节巨噬细胞极化抑制肝癌细胞的侵袭和迁移。
Oncol Rep. 2021 Apr;45(4). doi: 10.3892/or.2021.7988. Epub 2021 Mar 2.
3
Gut-derived macrophages link intestinal damage to brain injury after cardiac arrest through TREM1 signaling.肠道来源的巨噬细胞通过TREM1信号通路将心脏骤停后的肠道损伤与脑损伤联系起来。
Cell Mol Immunol. 2025 Apr;22(4):437-455. doi: 10.1038/s41423-025-01263-0. Epub 2025 Feb 21.
4
Targeting TREM1 augments antitumor T cell immunity by inhibiting myeloid-derived suppressor cells and restraining anti-PD-1 resistance.靶向 TREM1 通过抑制髓系来源的抑制细胞并抑制抗 PD-1 耐药性来增强抗肿瘤 T 细胞免疫。
J Clin Invest. 2023 Nov 1;133(21):e167951. doi: 10.1172/JCI167951.
5
Trem1 Induces Periodontal Inflammation via Regulating M1 Polarization.Trem1 通过调控 M1 极化诱导牙周炎炎症。
J Dent Res. 2022 Apr;101(4):437-447. doi: 10.1177/00220345211044681. Epub 2021 Nov 1.
6
Upstream stimulatory factor 2 (USF2) induced upregulation of triggering receptor expressed on myeloid cells 1 (TREM1) promotes endometritis by regulating toll-like receptor (TLR) 2/4-nuclear factor-kappaB (NF-κB) signaling pathway.上游刺激因子 2(USF2)诱导髓样细胞表达的触发受体 1(TREM1)的上调通过调节 toll 样受体(TLR)2/4-核因子-κB(NF-κB)信号通路促进子宫内膜炎。
Bioengineered. 2022 Feb;13(2):3609-3619. doi: 10.1080/21655979.2022.2030619.
7
Node-sparing modified short-course Radiotherapy Combined with CAPOX and Tislelizumab for locally Advanced MSS of Middle and low rectal Cancer (mRCAT): an open-label, single-arm, prospective, multicentre clinical trial.保留结直肠神经的改良短程放疗联合 CAPOX 和替雷利珠单抗治疗局部进展期中低位 MSS 直肠癌(mRCAT)的前瞻性、单臂、开放标签、多中心临床研究
BMC Cancer. 2024 Oct 9;24(1):1247. doi: 10.1186/s12885-024-12994-0.
8
TREM1: Activation, signaling, cancer and therapy.触发受体表达上调基因1(TREM1):激活、信号传导、癌症与治疗
Pharmacol Res. 2024 Jun;204:107212. doi: 10.1016/j.phrs.2024.107212. Epub 2024 May 13.
9
Activation of toll-like receptor 4/nuclear factor-kappa B signaling by triggering a receptor expressed on myeloid cells 1 promotes alveolar macrophage M1 polarization and exacerbates septic acute lung injury.Toll 样受体 4/核因子-κB 信号的激活通过触发髓样细胞表达的受体 1 促进肺泡巨噬细胞 M1 极化,加重脓毒症急性肺损伤。
J Gene Med. 2024 Jan;26(1):e3650. doi: 10.1002/jgm.3650. Epub 2023 Dec 7.
10
TREM1 interferes with macrophage mitophagy via the E2F1-mediated TOMM40 transcription axis in rheumatoid arthritis.在类风湿性关节炎中,触发受体表达分子1(TREM1)通过E2F1介导的线粒体外膜转位酶40(TOMM40)转录轴干扰巨噬细胞的线粒体自噬。
Free Radic Biol Med. 2025 Feb 16;228:267-280. doi: 10.1016/j.freeradbiomed.2025.01.013. Epub 2025 Jan 8.

引用本文的文献

1
Roles of the phagocytosis checkpoint in radiotherapy.吞噬作用检查点在放射治疗中的作用。
Cell Death Dis. 2025 Aug 20;16(1):630. doi: 10.1038/s41419-025-07921-5.

本文引用的文献

1
Neoadjuvant short-course radiotherapy followed by camrelizumab and chemotherapy in locally advanced rectal cancer (UNION): early outcomes of a multicenter randomized phase III trial.新辅助短程放疗联合卡瑞利珠单抗和化疗治疗局部进展期直肠癌(UNION):一项多中心随机 III 期临床试验的早期结果。
Ann Oncol. 2024 Oct;35(10):882-891. doi: 10.1016/j.annonc.2024.06.015. Epub 2024 Jul 2.
2
Deciphering the performance of macrophages in tumour microenvironment: a call for precision immunotherapy.解析肿瘤微环境中巨噬细胞的功能:对精准免疫治疗的呼唤。
J Hematol Oncol. 2024 Jun 11;17(1):44. doi: 10.1186/s13045-024-01559-0.
3
Can rectal MRI and endorectal ultrasound accurately predict the complete response to neoadjuvant immunotherapy for rectal cancer?
直肠MRI和直肠内超声能否准确预测直肠癌新辅助免疫治疗的完全缓解情况?
Gastroenterol Rep (Oxf). 2024 Apr 8;12:goae027. doi: 10.1093/gastro/goae027. eCollection 2024.
4
Global cancer statistics 2022: GLOBOCAN estimates of incidence and mortality worldwide for 36 cancers in 185 countries.2022 年全球癌症统计数据:全球 185 个国家和地区 36 种癌症的发病率和死亡率全球估计数。
CA Cancer J Clin. 2024 May-Jun;74(3):229-263. doi: 10.3322/caac.21834. Epub 2024 Apr 4.
5
Future direction of total neoadjuvant therapy for locally advanced rectal cancer.局部进展期直肠癌新辅助治疗的未来方向。
Nat Rev Gastroenterol Hepatol. 2024 Jun;21(6):444-455. doi: 10.1038/s41575-024-00900-9. Epub 2024 Mar 14.
6
Efficacy and safety of PD-1 blockade plus long-course chemoradiotherapy in locally advanced rectal cancer (NECTAR): a multi-center phase 2 study.PD-1阻断联合长疗程放化疗治疗局部晚期直肠癌的疗效和安全性(NECTAR):一项多中心2期研究
Signal Transduct Target Ther. 2024 Mar 11;9(1):56. doi: 10.1038/s41392-024-01762-y.
7
Tumor macrophage functional heterogeneity can inform the development of novel cancer therapies.肿瘤巨噬细胞功能异质性可为新型癌症治疗方法的开发提供信息。
Trends Immunol. 2023 Dec;44(12):971-985. doi: 10.1016/j.it.2023.10.007.
8
Targeting TREM1 augments antitumor T cell immunity by inhibiting myeloid-derived suppressor cells and restraining anti-PD-1 resistance.靶向 TREM1 通过抑制髓系来源的抑制细胞并抑制抗 PD-1 耐药性来增强抗肿瘤 T 细胞免疫。
J Clin Invest. 2023 Nov 1;133(21):e167951. doi: 10.1172/JCI167951.
9
TREM1 activation of myeloid cells promotes antitumor immunity.髓系细胞 TREM1 的激活促进了抗肿瘤免疫。
Sci Transl Med. 2023 Aug 30;15(711):eadd9990. doi: 10.1126/scitranslmed.add9990.
10
The microglial innate immune receptors TREM-1 and TREM-2 in the anterior cingulate cortex (ACC) drive visceral hypersensitivity and depressive-like behaviors following DSS-induced colitis.小胶质细胞先天免疫受体 TREM-1 和 TREM-2 在扣带前皮质 (ACC) 中驱动 DSS 诱导的结肠炎后内脏超敏反应和抑郁样行为。
Brain Behav Immun. 2023 Aug;112:96-117. doi: 10.1016/j.bbi.2023.06.003. Epub 2023 Jun 5.