• 文献检索
  • 文档翻译
  • 深度研究
  • 学术资讯
  • Suppr Zotero 插件Zotero 插件
  • 邀请有礼
  • 套餐&价格
  • 历史记录
应用&插件
Suppr Zotero 插件Zotero 插件浏览器插件Mac 客户端Windows 客户端微信小程序
定价
高级版会员购买积分包购买API积分包
服务
文献检索文档翻译深度研究API 文档MCP 服务
关于我们
关于 Suppr公司介绍联系我们用户协议隐私条款
关注我们

Suppr 超能文献

核心技术专利:CN118964589B侵权必究
粤ICP备2023148730 号-1Suppr @ 2026

文献检索

告别复杂PubMed语法,用中文像聊天一样搜索,搜遍4000万医学文献。AI智能推荐,让科研检索更轻松。

立即免费搜索

文件翻译

保留排版,准确专业,支持PDF/Word/PPT等文件格式,支持 12+语言互译。

免费翻译文档

深度研究

AI帮你快速写综述,25分钟生成高质量综述,智能提取关键信息,辅助科研写作。

立即免费体验

用于研究罕见疾病——无虹膜相关性角膜病变代谢组学特征的患者来源角膜类器官模型

Patient-derived cornea organoid model to study metabolomic characterization of rare disease: aniridia-associated keratopathy.

作者信息

Koc Ali Can, Sari Vedat, Kocak Gamze, Recber Tuba, Nemutlu Emirhan, Aberdam Daniel, Güven Sinan

机构信息

Izmir Biomedicine and Genome Center, 35340, Izmir, Türkiye.

Izmir International Biomedicine and Genome Institute, Dokuz Eylül University, 35340, Izmir, Türkiye.

出版信息

BMC Ophthalmol. 2025 Jan 10;25(1):14. doi: 10.1186/s12886-024-03831-w.

DOI:10.1186/s12886-024-03831-w
PMID:39794714
原文链接:https://pmc.ncbi.nlm.nih.gov/articles/PMC11724546/
Abstract

BACKGROUND

Aniridia is a rare panocular disease caused by gene mutation in the PAX6, which is essential for eye development. Aniridia is inherited in an autosomal dominant manner, but its phenotype can vary significantly among individuals with the same mutation. Animal models, such as drosophila, zebrafish, and rodents, have been used to study aniridia through Pax6 deletions. Recently, patient-derived limbal epithelial stem cells (LESCs) and human-induced pluripotent stem cells (hiPSCs) have been used to model the disease in vitro, providing new insights into therapeutic strategies.

METHODS

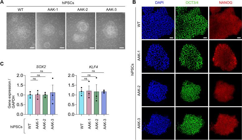
In this study, corneal organoids were generated from hiPSCs derived from aniridia patients with three different PAX6 nonsense mutations, allowing for a detailed comparison between diseased and healthy control models. These organoids structurally mimicked the human cornea and were used to investigate histologic and metabolomic differences between healthy and aniridia-derived samples.

RESULTS

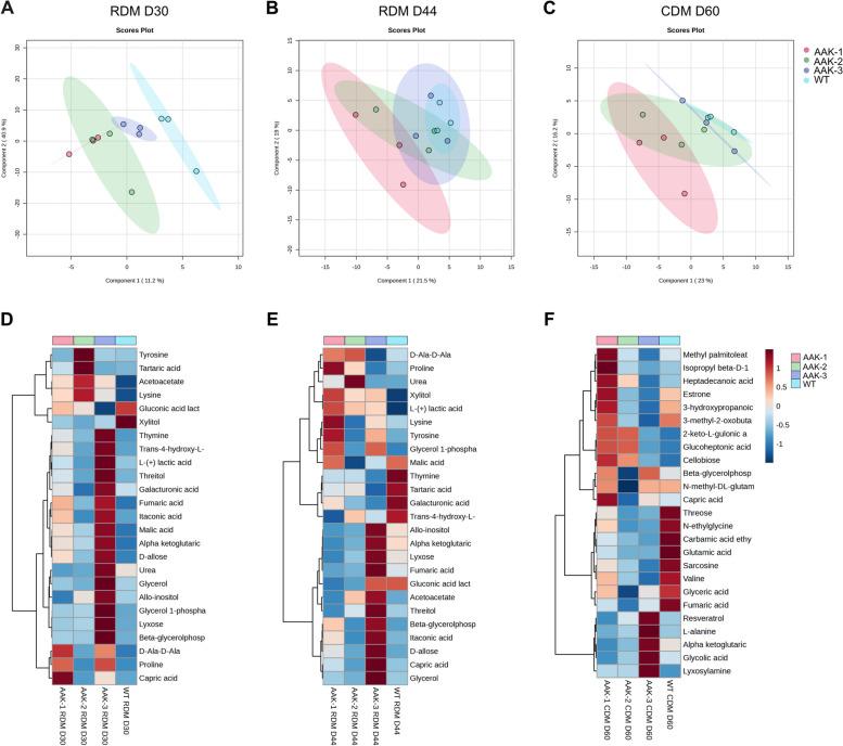
Untargeted metabolomic analysis revealed significant metabolic differences between wild-type (WT) and aniridia-associated keratopathy (AAK) hiPSCs. Further metabolomic profiling at different time points demonstrated distinct metabolic shifts, with amino acid metabolism pathways being consistently enriched in AAK organoids.

CONCLUSIONS

This study emphasizes the profound impact of AAK mutations on metabolism, particularly in amino acid biosynthesis and energy metabolism pathways.

摘要

背景

无虹膜症是一种罕见的全眼疾病,由PAX6基因突变引起,PAX6对眼睛发育至关重要。无虹膜症以常染色体显性方式遗传,但其表型在具有相同突变的个体之间可能有显著差异。动物模型,如果蝇、斑马鱼和啮齿动物,已被用于通过Pax6缺失研究无虹膜症。最近,患者来源的角膜缘上皮干细胞(LESCs)和人诱导多能干细胞(hiPSCs)已被用于在体外模拟该疾病,为治疗策略提供了新的见解。

方法

在本研究中,从患有三种不同PAX6无义突变的无虹膜症患者来源的hiPSCs中生成角膜类器官,以便对患病模型和健康对照模型进行详细比较。这些类器官在结构上模拟了人类角膜,并用于研究健康样本和无虹膜症来源样本之间的组织学和代谢组学差异。

结果

非靶向代谢组学分析揭示了野生型(WT)和无虹膜症相关角膜病变(AAK)hiPSCs之间存在显著的代谢差异。在不同时间点进行的进一步代谢组学分析显示出明显的代谢变化,氨基酸代谢途径在AAK类器官中持续富集。

结论

本研究强调了AAK突变对代谢的深远影响,特别是在氨基酸生物合成和能量代谢途径方面。

https://cdn.ncbi.nlm.nih.gov/pmc/blobs/fdf8/11724546/129b0821585e/12886_2024_3831_Fig7_HTML.jpg
https://cdn.ncbi.nlm.nih.gov/pmc/blobs/fdf8/11724546/8e6ad8cea8de/12886_2024_3831_Fig1_HTML.jpg
https://cdn.ncbi.nlm.nih.gov/pmc/blobs/fdf8/11724546/7d10241fca2f/12886_2024_3831_Fig2_HTML.jpg
https://cdn.ncbi.nlm.nih.gov/pmc/blobs/fdf8/11724546/170d8f703de9/12886_2024_3831_Fig3_HTML.jpg
https://cdn.ncbi.nlm.nih.gov/pmc/blobs/fdf8/11724546/f751fa728fbd/12886_2024_3831_Fig4_HTML.jpg
https://cdn.ncbi.nlm.nih.gov/pmc/blobs/fdf8/11724546/91e37052537a/12886_2024_3831_Fig5_HTML.jpg
https://cdn.ncbi.nlm.nih.gov/pmc/blobs/fdf8/11724546/82064426aafe/12886_2024_3831_Fig6_HTML.jpg
https://cdn.ncbi.nlm.nih.gov/pmc/blobs/fdf8/11724546/129b0821585e/12886_2024_3831_Fig7_HTML.jpg
https://cdn.ncbi.nlm.nih.gov/pmc/blobs/fdf8/11724546/8e6ad8cea8de/12886_2024_3831_Fig1_HTML.jpg
https://cdn.ncbi.nlm.nih.gov/pmc/blobs/fdf8/11724546/7d10241fca2f/12886_2024_3831_Fig2_HTML.jpg
https://cdn.ncbi.nlm.nih.gov/pmc/blobs/fdf8/11724546/170d8f703de9/12886_2024_3831_Fig3_HTML.jpg
https://cdn.ncbi.nlm.nih.gov/pmc/blobs/fdf8/11724546/f751fa728fbd/12886_2024_3831_Fig4_HTML.jpg
https://cdn.ncbi.nlm.nih.gov/pmc/blobs/fdf8/11724546/91e37052537a/12886_2024_3831_Fig5_HTML.jpg
https://cdn.ncbi.nlm.nih.gov/pmc/blobs/fdf8/11724546/82064426aafe/12886_2024_3831_Fig6_HTML.jpg
https://cdn.ncbi.nlm.nih.gov/pmc/blobs/fdf8/11724546/129b0821585e/12886_2024_3831_Fig7_HTML.jpg

相似文献

1
Patient-derived cornea organoid model to study metabolomic characterization of rare disease: aniridia-associated keratopathy.用于研究罕见疾病——无虹膜相关性角膜病变代谢组学特征的患者来源角膜类器官模型
BMC Ophthalmol. 2025 Jan 10;25(1):14. doi: 10.1186/s12886-024-03831-w.
2
Production and Limbal Lineage Commitment of Aniridia Patient-Derived Induced Pluripotent Stem Cells.无虹膜患者来源的诱导多能干细胞的产生及角膜缘谱系定向分化
Stem Cells. 2023 Dec 14;41(12):1133-1141. doi: 10.1093/stmcls/sxad067.
3
Early phenotypic features of aniridia-associated keratopathy and association with PAX6 coding mutations.无虹膜相关性角膜病变的早期表型特征及其与PAX6编码突变的关联。
Ocul Surf. 2020 Jan;18(1):130-140. doi: 10.1016/j.jtos.2019.11.002. Epub 2019 Nov 14.
4
A human-like model of aniridia-associated keratopathy for mechanistic and therapeutic studies.用于机制和治疗研究的无虹膜相关角膜病变的类人模型。
JCI Insight. 2024 Dec 3;10(2):e183965. doi: 10.1172/jci.insight.183965.
5
Modeling of Aniridia-Related Keratopathy by CRISPR/Cas9 Genome Editing of Human Limbal Epithelial Cells and Rescue by Recombinant PAX6 Protein.利用 CRISPR/Cas9 基因组编辑技术对人角膜缘上皮细胞进行无虹膜相关角膜病变建模及重组 PAX6 蛋白的拯救作用
Stem Cells. 2018 Sep;36(9):1421-1429. doi: 10.1002/stem.2858. Epub 2018 Jul 18.
6
A review of the clinical and genetic aspects of aniridia.无虹膜症的临床与遗传学方面综述。
Semin Ophthalmol. 2013 Sep-Nov;28(5-6):306-12. doi: 10.3109/08820538.2013.825293.
7
Ritanserin, a potent serotonin 2A receptor antagonist, represses MEK/ERK signalling pathway to restore PAX6 production and function in aniridia-like cellular model.利坦色林是一种强效的5-羟色胺2A受体拮抗剂,在类无虹膜细胞模型中可抑制MEK/ERK信号通路,以恢复PAX6的产生和功能。
Biochem Biophys Res Commun. 2021 Dec 10;582:100-104. doi: 10.1016/j.bbrc.2021.10.036. Epub 2021 Oct 16.
8
Corneal abnormalities in Pax6+/- small eye mice mimic human aniridia-related keratopathy.Pax6+/- 小眼小鼠的角膜异常模拟人类无虹膜相关角膜病变。
Invest Ophthalmol Vis Sci. 2003 May;44(5):1871-8. doi: 10.1167/iovs.02-0576.
9
Human aniridia limbal epithelial cells lack expression of keratins K3 and K12.人先天性无虹膜缘上皮细胞缺乏角蛋白 K3 和 K12 的表达。
Exp Eye Res. 2018 Feb;167:100-109. doi: 10.1016/j.exer.2017.11.005. Epub 2017 Nov 21.
10
Analysis of genotype-phenotype correlations in -associated aniridia.分析 - 相关无虹膜症的基因型 - 表型相关性。
J Med Genet. 2021 Apr;58(4):270-274. doi: 10.1136/jmedgenet-2019-106172. Epub 2020 May 28.

本文引用的文献

1
Advanced bioengineering strategies broaden the therapeutic landscape for corneal failure.先进的生物工程策略拓宽了角膜衰竭的治疗前景。
Front Bioeng Biotechnol. 2024 Nov 13;12:1480772. doi: 10.3389/fbioe.2024.1480772. eCollection 2024.
2
Pax6 isoforms shape eye development: Insights from developmental stages and organoid models.Pax6 异构体塑造眼睛发育:来自发育阶段和类器官模型的见解。
Differentiation. 2024 May-Jun;137:100781. doi: 10.1016/j.diff.2024.100781. Epub 2024 Apr 10.
3
Advances in Organoid Technology: A Focus on Corneal Limbal Organoids.
类器官技术的进展:以角膜缘类器官为重点。
Stem Cell Rev Rep. 2024 Jul;20(5):1227-1235. doi: 10.1007/s12015-024-10706-6. Epub 2024 Apr 1.
4
Single-cell transcriptomic analysis of corneal organoids during development.角膜类器官发育过程中的单细胞转录组分析。
Stem Cell Reports. 2023 Dec 12;18(12):2482-2497. doi: 10.1016/j.stemcr.2023.10.022. Epub 2023 Nov 30.
5
Amino acid metabolism in health and disease.氨基酸代谢与健康和疾病。
Signal Transduct Target Ther. 2023 Sep 13;8(1):345. doi: 10.1038/s41392-023-01569-3.
6
Production and Limbal Lineage Commitment of Aniridia Patient-Derived Induced Pluripotent Stem Cells.无虹膜患者来源的诱导多能干细胞的产生及角膜缘谱系定向分化
Stem Cells. 2023 Dec 14;41(12):1133-1141. doi: 10.1093/stmcls/sxad067.
7
Restoration of functional PAX6 in aniridia patient iPSC-derived ocular tissue models using repurposed nonsense suppression drugs.使用重新利用的无义抑制药物在无虹膜患者诱导多能干细胞衍生的眼组织模型中恢复功能性PAX6
Mol Ther Nucleic Acids. 2023 Jun 26;33:240-253. doi: 10.1016/j.omtn.2023.06.016. eCollection 2023 Sep 12.
8
Future directions in managing aniridia-associated keratopathy.无虹膜相关性角膜病变的治疗未来方向。
Surv Ophthalmol. 2023 Sep-Oct;68(5):940-956. doi: 10.1016/j.survophthal.2023.04.003. Epub 2023 May 4.
9
Metabolomics in Corneal Diseases: A Narrative Review from Clinical Aspects.角膜疾病中的代谢组学:从临床角度的叙述性综述
Metabolites. 2023 Mar 3;13(3):380. doi: 10.3390/metabo13030380.
10
Single cell RNA-seq of human cornea organoids identifies cell fates of a developing immature cornea.人角膜类器官的单细胞RNA测序确定了发育中未成熟角膜的细胞命运。
PNAS Nexus. 2022 Oct 28;1(5):pgac246. doi: 10.1093/pnasnexus/pgac246. eCollection 2022 Nov.