Suppr超能文献

肺恶性肿瘤在气腔内播散过程中极性的动态变化。

Dynamic change of polarity in spread through air spaces of pulmonary malignancies.

作者信息

Matsuura Yoshiaki, Onuma Kunishige, Coppo Roberto, Uematsu Hiroyuki, Kondo Jumpei, Miyagawa-Hayashino Aya, Takeda-Miyata Naoko, Kameyama Kenji, Furuya Tatsuo, Okada Satoru, Shimomura Masanori, Inoue Masayoshi, Inoue Masahiro

机构信息

Department of Clinical Bio-resource Research and Development, Graduate School of Medicine, Kyoto University, Kyoto, Japan.

Divison of Thoracic Surgery, Department of Surgery, Graduate School of Medical Science, Kyoto Prefectural University of Medicine, Kyoto, Japan.

出版信息

J Pathol. 2025 Mar;265(3):260-273. doi: 10.1002/path.6382. Epub 2025 Jan 13.

Abstract

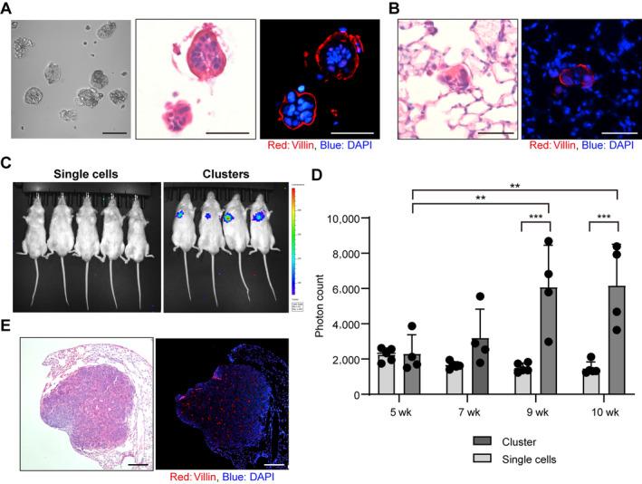
Spread through air spaces (STAS) is a histological finding of lung tumours where tumour cells exist within the air space of the lung parenchyma beyond the margin of the main tumour. Although STAS is an important prognostic factor, the pathobiology of STAS remains unclear. Here, we investigated the mechanism of STAS by analysing the relationship between STAS and polarity switching in vivo and in vitro. Histopathological analysis revealed that apical membranes were observed outside the STAS lesions around colorectal cancer (CRC) lung metastases and lung adenocarcinomas. When apical-out CRC organoids were administered intratracheally to mice, the organoids had greater metastatic potential than did single cells. To investigate the pathobiology of STAS, we established an in vitro model of STAS in which CRC or lung cancer organoids were co-cultured with 2D-cultured mouse airway epithelial organoids (2D-MAOs). Adhesion of cancer organoids to 2D-MAOs was much less than to type I collagen or endothelial cells, suggesting a protective role of the airway epithelium against adhesion. Loss of the apical membrane of CRC organoids at the contact surface with 2D-MAOs after adhesion was responsible for establishing adhesion. When airway epithelium was stimulated by transforming growth factor beta 1 (TGF-β1), adhesion of CRC organoids was enhanced. Among TGF-β1-induced genes in airway epithelium, follistatin-like protein 1 (FSTL1) increased CRC organoid adhesion by promoting loss of the apical membrane. These results suggested that TGF-β1-induced FSTL1 may promote metastatic progression of STAS by altering the polarity status. Elucidating the mechanism of STAS could contribute to the improvement of survival in patients with pulmonary malignancies associated with STAS. © 2025 The Author(s). The Journal of Pathology published by John Wiley & Sons Ltd on behalf of The Pathological Society of Great Britain and Ireland.

摘要

气腔播散(STAS)是肺肿瘤的一种组织学表现,即肿瘤细胞存在于肺实质气腔内,超出主肿瘤边缘。尽管STAS是一个重要的预后因素,但其病理生物学机制仍不清楚。在此,我们通过分析体内和体外STAS与极性转换之间的关系,研究了STAS的机制。组织病理学分析显示,在结直肠癌(CRC)肺转移灶和肺腺癌周围的STAS病变外观察到顶端膜。当将顶端朝外的CRC类器官经气管内给予小鼠时,这些类器官比单细胞具有更大的转移潜能。为了研究STAS的病理生物学机制,我们建立了一个STAS体外模型,其中将CRC或肺癌类器官与二维培养的小鼠气道上皮类器官(2D-MAO)共培养。癌类器官与2D-MAO的黏附远少于与I型胶原或内皮细胞的黏附,提示气道上皮对黏附有保护作用。黏附后CRC类器官与2D-MAO接触表面顶端膜的丧失是建立黏附的原因。当气道上皮受到转化生长因子β1(TGF-β1)刺激时,CRC类器官的黏附增强。在气道上皮中TGF-β1诱导的基因中,卵泡抑素样蛋白1(FSTL1)通过促进顶端膜的丧失增加了CRC类器官的黏附。这些结果表明,TGF-β1诱导的FSTL1可能通过改变极性状态促进STAS的转移进展。阐明STAS的机制可能有助于改善与STAS相关的肺恶性肿瘤患者的生存率。© 2025作者。《病理学杂志》由约翰·威利父子有限公司代表大不列颠及爱尔兰病理学会出版。

https://cdn.ncbi.nlm.nih.gov/pmc/blobs/e0b6/11794978/134b9c9cc02d/PATH-265-260-g003.jpg

文献检索

告别复杂PubMed语法,用中文像聊天一样搜索,搜遍4000万医学文献。AI智能推荐,让科研检索更轻松。

立即免费搜索

文件翻译

保留排版,准确专业,支持PDF/Word/PPT等文件格式,支持 12+语言互译。

免费翻译文档

深度研究

AI帮你快速写综述,25分钟生成高质量综述,智能提取关键信息,辅助科研写作。

立即免费体验