Suppr超能文献

胆囊神经内分泌癌患者的靶向基因测序及生物信息学分析:病例报告

Targeted gene sequencing and bioinformatics analysis of patients with gallbladder neuroendocrine carcinoma: A case report.

作者信息

Yang Yun-Chuan, Chen Zhi-Tao, Wan Da-Long, Tang Hui, Liu Mu-Lin

机构信息

Department of Medical College, Jinan University, Guangzhou 510000, Guangdong Province, China.

Department of General Surgery, The First Affiliated Hospital of Bengbu Medical University, Bengbu 233000, Anhui Province, China.

出版信息

World J Gastrointest Oncol. 2025 Jan 15;17(1):100757. doi: 10.4251/wjgo.v17.i1.100757.

Abstract

BACKGROUND

Gallbladder neuroendocrine carcinoma (NEC) represents a subtype of gallbladder malignancies characterized by a low incidence, aggressive nature, and poor prognosis. Despite its clinical severity, the genetic alterations, mechanisms, and signaling pathways underlying gallbladder NEC remain unclear.

CASE SUMMARY

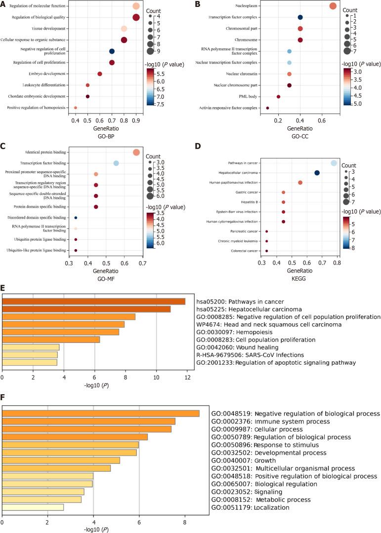
This case study presents a rare instance of primary gallbladder NEC in a 73-year-old female patient, who underwent a radical cholecystectomy with hepatic hilar lymphadenectomy and resection of liver segments IV-B and V. Targeted gene sequencing and bioinformatics analysis tools, including STRING, GeneMANIA, Metascape, TRRUST, Sangerbox, cBioPortal and GSCA, were used to analyze the biological functions and features of mutated genes in gallbladder NEC. Twelve mutations (, , , , , , , , , , and ) were identified, and the tumor mutation burden was determined to be 9.52 muts/Mb targeted gene sequencing. A protein-protein interaction network showed significant interactions among the twelve mutated genes. Gene Ontology and Kyoto Encyclopedia of Genes and Genomes analyses were used to assess mutation functions and pathways. The results revealed 40 tumor-related pathways. A key regulatory factor for gallbladder NEC-related genes was identified, and its biological functions and features were compared with those of gallbladder carcinoma.

CONCLUSION

Gallbladder NEC requires standardized treatment. Comparisons with other gallbladder carcinomas revealed clinical phenotypes, molecular alterations, functional characteristics, and enriched pathways.

摘要

背景

胆囊神经内分泌癌(NEC)是胆囊恶性肿瘤的一种亚型,其特点是发病率低、侵袭性强且预后差。尽管其临床严重性较高,但胆囊NEC潜在的基因改变、机制和信号通路仍不清楚。

病例摘要

本病例研究呈现了一名73岁女性患者罕见的原发性胆囊NEC病例,该患者接受了根治性胆囊切除术、肝门淋巴结清扫术以及肝IV-B和V段切除术。使用靶向基因测序和生物信息学分析工具,包括STRING、GeneMANIA、Metascape、TRRUST、Sangerbox、cBioPortal和GSCA,来分析胆囊NEC中突变基因的生物学功能和特征。共鉴定出12个突变(,,,,,,,,,,和),通过靶向基因测序确定肿瘤突变负荷为9.52 muts/Mb。蛋白质-蛋白质相互作用网络显示这12个突变基因之间存在显著相互作用。使用基因本体论和京都基因与基因组百科全书分析来评估突变功能和途径。结果揭示了40条肿瘤相关途径。确定了胆囊NEC相关基因的关键调控因子,并将其生物学功能和特征与胆囊癌的进行了比较。

结论

胆囊NEC需要标准化治疗。与其他胆囊癌的比较揭示了临床表型、分子改变、功能特征和富集途径。

https://cdn.ncbi.nlm.nih.gov/pmc/blobs/fadc/11664618/d09bd8e117aa/100757-g001.jpg

文献AI研究员

20分钟写一篇综述,助力文献阅读效率提升50倍。

立即体验

用中文搜PubMed

大模型驱动的PubMed中文搜索引擎

马上搜索

文档翻译

学术文献翻译模型,支持多种主流文档格式。

立即体验