Suppr超能文献

多组学揭示恒河猴中SIV对脑髓样细胞群体的转化

Transformation of brain myeloid cell populations by SIV in rhesus macaques revealed by multiomics.

作者信息

Xu Xiaoke, Niu Meng, Lamberty Benjamin G, Emanuel Katy, Apostol Moses Jedd Facun, Fox Howard S

机构信息

Department of Neurological Sciences, University of Nebraska Medical Center, Omaha, NE, USA.

出版信息

Commun Biol. 2025 Jan 21;8(1):100. doi: 10.1038/s42003-024-07443-4.

Abstract

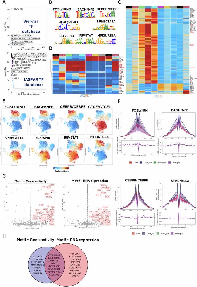
The primary immune constituents in the brain, microglia and macrophages, are the target for HIV in people and simian immunodeficiency virus (SIV) in nonhuman primates. This infection can lead to neurological dysfunction, known as HIV-associated neurocognitive disorder (HAND). Given the gaps in our knowledge on how these cells respond in vivo to CNS infection, we perform single-cell multiomic sequencing, including gene expression and ATAC-seq, on myeloid cells from the brains of rhesus macaques with SIV-induced encephalitis (SIVE) as well as uninfected controls. We find that SIVE significantly changes the myeloid cell populations. In SIVE, microglia-like cells express high levels of chemoattractants capable of recruiting highly activated CAM-like cells to the site of infection/inflammation. A unique population of microglia-like cells is found in which the chromatin accessibility of genes diverges from their RNA expression. Additionally, we observe a dramatic shift of upstream gene regulators and their targets in brain myeloid cells during SIVE. This study further uncovers the transcriptome, gene regulatory events, and potential roles of different brain myeloid phenotypes in SIVE. This might deepen the understanding of SIVE/HIVE and enlighten the therapeutic development.

摘要

大脑中的主要免疫成分小胶质细胞和巨噬细胞,是人类免疫缺陷病毒(HIV)以及非人灵长类动物中的猴免疫缺陷病毒(SIV)的攻击目标。这种感染会导致神经功能障碍,即所谓的HIV相关神经认知障碍(HAND)。鉴于我们对这些细胞在体内如何应对中枢神经系统感染的认识存在差距,我们对患有SIV诱导性脑炎(SIVE)的恒河猴以及未感染的对照猕猴大脑中的髓样细胞进行了单细胞多组学测序,包括基因表达和ATAC测序。我们发现SIVE显著改变了髓样细胞群体。在SIVE中,小胶质细胞样细胞表达高水平的趋化因子,能够将高度活化的CAM样细胞募集到感染/炎症部位。我们发现了一类独特的小胶质细胞样细胞群体,其基因的染色质可及性与其RNA表达不同。此外,我们观察到在SIVE期间,大脑髓样细胞中的上游基因调控因子及其靶标发生了显著变化。这项研究进一步揭示了SIVE中不同脑髓样细胞表型的转录组、基因调控事件及潜在作用。这可能会加深对SIVE/HIVE的理解,并为治疗开发提供启示。

https://cdn.ncbi.nlm.nih.gov/pmc/blobs/5a29/11751027/810609c8da66/42003_2024_7443_Fig1_HTML.jpg

文献检索

告别复杂PubMed语法,用中文像聊天一样搜索,搜遍4000万医学文献。AI智能推荐,让科研检索更轻松。

立即免费搜索

文件翻译

保留排版,准确专业,支持PDF/Word/PPT等文件格式,支持 12+语言互译。

免费翻译文档

深度研究

AI帮你快速写综述,25分钟生成高质量综述,智能提取关键信息,辅助科研写作。

立即免费体验