Suppr超能文献

在成年小鼠中,小胶质细胞对PLX3397抑制集落刺激因子1受体的反应存在性别差异。

The microglial response to inhibition of Colony-stimulating-factor-1 receptor by PLX3397 differs by sex in adult mice.

作者信息

Le Linh H D, Eliseeva Sophia, Plunk Elizabeth, Kara-Pabani Kallam, Li Herman, Yarovinsky Felix, Majewska Ania K

机构信息

Department of Neuroscience, Del Monte Institute for Neuroscience, University of Rochester, Rochester, NY 14642, USA.

Department of Microbiology and Immunology, Center for Vaccine Biology and Immunology, University of Rochester, Rochester, NY 14642, USA.

出版信息

Cell Rep. 2025 Jan 28;44(1):115176. doi: 10.1016/j.celrep.2024.115176. Epub 2025 Jan 21.

Abstract

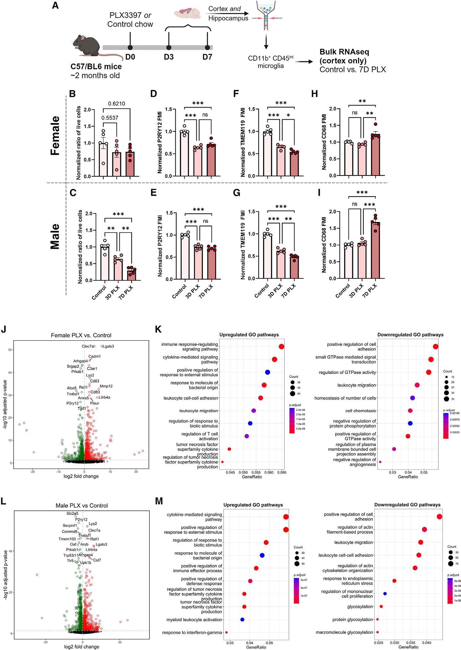
Microglia, the resident macrophages of the brain, are derived from the yolk sac and colonize the brain before the blood-brain barrier forms. Once established, they expand locally and require Colony-stimulating-factor-1 receptor (CSF1R) signaling for their development and maintenance. CSF1R inhibitors have been used extensively to deplete microglia in the healthy and diseased brain. In this study, we demonstrated sex-dependent differences in the microglial response to the CSF1R inhibitor PLX3397. Male mice exhibited greater microglial depletion compared to females. Transcriptomic and flow cytometry analysis revealed sex-specific differences in the remaining microglia population, with female microglia upregulating autophagy and proteostasis pathways while male microglia increased mitobiogenesis. Furthermore, manipulating key microglial receptors by using different transgenic mouse lines resulted in changes in depletion efficacies that were also sex dependent. These findings suggest sex-dependent microglial survival mechanisms, which might contribute to the well-documented sex differences in various neurological disorders.

摘要

小胶质细胞是脑内的常驻巨噬细胞,起源于卵黄囊,在血脑屏障形成之前就定植于脑内。一旦形成,它们在局部增殖,并且其发育和维持需要集落刺激因子1受体(CSF1R)信号传导。CSF1R抑制剂已被广泛用于在健康和患病的脑中耗尽小胶质细胞。在本研究中,我们证明了小胶质细胞对CSF1R抑制剂PLX3397的反应存在性别差异。与雌性小鼠相比,雄性小鼠表现出更大程度的小胶质细胞耗竭。转录组学和流式细胞术分析揭示了剩余小胶质细胞群体中的性别特异性差异,雌性小胶质细胞上调自噬和蛋白质稳态途径,而雄性小胶质细胞增加线粒体生物发生。此外,通过使用不同的转基因小鼠品系操纵关键的小胶质细胞受体导致耗竭效率的变化,这也是性别依赖性的。这些发现提示了性别依赖性的小胶质细胞存活机制,这可能有助于解释各种神经疾病中已被充分证明的性别差异。

https://cdn.ncbi.nlm.nih.gov/pmc/blobs/cf01/11877653/c3f4ece9815b/nihms-2052768-f0002.jpg

文献检索

告别复杂PubMed语法,用中文像聊天一样搜索,搜遍4000万医学文献。AI智能推荐,让科研检索更轻松。

立即免费搜索

文件翻译

保留排版,准确专业,支持PDF/Word/PPT等文件格式,支持 12+语言互译。

免费翻译文档

深度研究

AI帮你快速写综述,25分钟生成高质量综述,智能提取关键信息,辅助科研写作。

立即免费体验