Suppr超能文献

镉对牛乳腺上皮细胞的抗干性和抗增殖作用

Anti-Stemness and Anti-Proliferative Effects of Cadmium on Bovine Mammary Epithelial Cells.

作者信息

Liu Penggang, Chen Xueli, Zhao Yuqing, Ali Waseem, Xu Tianle, Sun Jing, Liu Zongping

机构信息

College of Veterinary Medicine, Yangzhou University, Yangzhou 225009, China.

Jiangsu Co-Innovation Center for Prevention and Control of Important Animal Infectious Diseases and Zoonoses, Yangzhou University, Yangzhou 225009, China.

出版信息

Vet Sci. 2024 Dec 29;12(1):7. doi: 10.3390/vetsci12010007.

Abstract

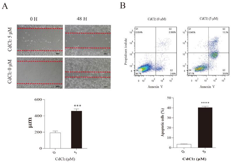
Cadmium accumulation in the body can damage a variety of organs and impair their development and functions. In the present study, we investigated the effect of cadmium on the stemness and proliferation of normal bovine mammary epithelial cells (BMECs). Normal bovine mammary epithelial cells treated with cadmium chloride were assessed for the expression of stemness-related proteins and cell proliferation. Western blotting results found that exposure to different concentrations of cadmium (0, 1.25, 2.5, and 5 μm) for 48 h significantly increased Gli1 expression but unexpectedly decreased the expression of downstream stem cell-related proteins including BMI1, SOX2, and ALDH. However, we also observed that treatment with 5 μm cadmium for 48 h inhibited mammosphere formation using microscopy. In this study, cadmium exposure significantly reduced cell viability and mobility. Flow cytometry detection found that cadmium decreased the percentage of cells in the G0 phase but increased the percentage of cells in the S phase and the apoptosis rate. Furthermore, cadmium exposure significantly increased the levels of caspase-8, caspase-3, and PARP cleavage as assessed by western blotting. Our study uncovers a previously unrecognized role of cadmium in mammary cell stemness and suggests that cadmium may affect breast development by impairing normal stem cell self-renewal and inducing their apoptosis. Therefore, this study provides important scientific significance regarding whether heavy metal cadmium affects normal breast development.

摘要

镉在体内的蓄积会损害多种器官,并影响其发育和功能。在本研究中,我们调查了镉对正常牛乳腺上皮细胞(BMECs)干性和增殖的影响。对用氯化镉处理的正常牛乳腺上皮细胞进行干性相关蛋白表达和细胞增殖评估。蛋白质免疫印迹结果发现,暴露于不同浓度的镉(0、1.25、2.5和5μm)48小时后,Gli1表达显著增加,但出乎意料的是,下游干细胞相关蛋白包括BMI1、SOX2和ALDH的表达却降低了。然而,我们还观察到,用5μm镉处理48小时会通过显微镜观察抑制乳腺球形成。在本研究中,镉暴露显著降低了细胞活力和迁移能力。流式细胞术检测发现,镉降低了G0期细胞的百分比,但增加了S期细胞的百分比和凋亡率。此外,通过蛋白质免疫印迹评估,镉暴露显著增加了caspase-8、caspase-3和PARP裂解水平。我们的研究揭示了镉在乳腺细胞干性方面以前未被认识的作用,并表明镉可能通过损害正常干细胞自我更新和诱导其凋亡来影响乳腺发育。因此,本研究对于重金属镉是否影响正常乳腺发育具有重要的科学意义。

https://cdn.ncbi.nlm.nih.gov/pmc/blobs/516f/11769218/4b49cee9d985/vetsci-12-00007-g001.jpg

文献检索

告别复杂PubMed语法,用中文像聊天一样搜索,搜遍4000万医学文献。AI智能推荐,让科研检索更轻松。

立即免费搜索

文件翻译

保留排版,准确专业,支持PDF/Word/PPT等文件格式,支持 12+语言互译。

免费翻译文档

深度研究

AI帮你快速写综述,25分钟生成高质量综述,智能提取关键信息,辅助科研写作。

立即免费体验