Suppr超能文献

长链非编码RNA Malat1调节CXCR4表达,以调控闭合性颅脑损伤后诱导神经干细胞与小胶质细胞之间的相互作用。

Long non-coding RNA Malat1 modulates CXCR4 expression to regulate the interaction between induced neural stem cells and microglia following closed head injury.

作者信息

Dong Qin, Chen Pengyu, Qiu Wenqiao, Yang Zhijun, Li Yanteng, Zhou Yuhui, Guo Lili, Zou Dan, Xu Ruxiang, Gao Mou

机构信息

Department of Neurology, Fu Xing Hospital, Capital Medical University, Beijing, 100038, China.

College of Traditional Chinese Medicine, Fujian University of Traditional Chinese Medicine, Fuzhou, Fujian Province, 350122, China.

出版信息

Stem Cell Res Ther. 2025 Jan 29;16(1):31. doi: 10.1186/s13287-024-04116-1.

Abstract

BACKGROUND

Closed head injury (CHI) provokes a prominent neuroinflammation that may lead to long-term health consequences. Microglia plays pivotal and complex roles in neuroinflammation-mediated neuronal insult and repair following CHI. We previously reported that induced neural stem cells (iNSCs) can block the effects of CXCL12/CXCR4 signaling on NF-κB activation in activated microglia by CXCR4 overexpression. Here we aim to uncover the mechanism of CXCR4 upregulation in iNSCs.

METHODS

We performed bioinformatic analysis to detect the differentially expressed genes in iNSCs after co-cultured with LPS-activated microglia. Subsequently, we predicted the target genes and performed gain- and loss-of-functional studies, dualluciferase reporter, RNA immunoprecipitation, biotin-coupled miRNA pulldown, fluorescence in situ hybridization and cell transplantation assays to further elucidate the mechanism underlying the immunoregulatory effects of iNSCs. Student's t-test and one-way analysis of variance (ANOVA) with Tukey's post hoc test were used to determine statistical significance.

RESULTS

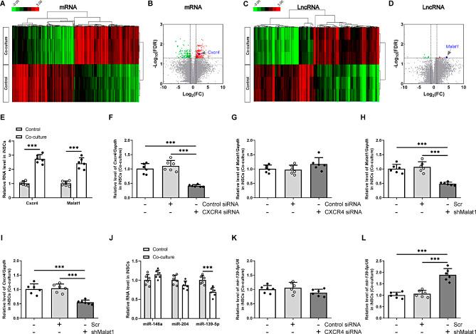
Our results indicated that Malat1 could act as a sponge of miR-139-5p to modulate the expression of CXCR4 that exerted significant influence on the immunoregulatory effects of iNSCs on the secretion of CXCL12, TNF-α and IGF-1 by activated microglia. Furthermore, Malat1 inhibition blocked the immunoregulatory effects of iNSC grafts on microglial activation as well as neuroinflammation in the injured cortices of CHI mice. Interestingly, NF-κB activation in iNSCs augmented the immunoregulatory effects of iNSCs on microglial activation by activating the axis of Malat1/miR-139-5p/Cxcr4. Notably, we found that TNF-α secreted by activated microglia could bind to TNFR1 at the surface of iNSCs to trigger NF-κB activation in iNSCs.

CONCLUSIONS

In short, our findings reveal a novel role of Malat1 in the immunomodulatory effects of iNSCs on microglial activation, suggesting that transplanted iNSCs may self-perceive the changes of the activated state of microglia and thus make prudential regulation of the neuroinflammation following CHI.

摘要

背景

闭合性颅脑损伤(CHI)会引发显著的神经炎症,这可能导致长期健康后果。小胶质细胞在CHI后的神经炎症介导的神经元损伤和修复中发挥着关键而复杂的作用。我们之前报道过,诱导神经干细胞(iNSCs)可以通过CXCR4过表达来阻断CXCL12/CXCR4信号对活化小胶质细胞中NF-κB激活的影响。在此,我们旨在揭示iNSCs中CXCR4上调的机制。

方法

我们进行了生物信息学分析,以检测与脂多糖激活的小胶质细胞共培养后iNSCs中差异表达的基因。随后,我们预测了靶基因,并进行了功能获得和功能缺失研究、双荧光素酶报告基因检测、RNA免疫沉淀、生物素偶联的miRNA下拉实验、荧光原位杂交和细胞移植实验,以进一步阐明iNSCs免疫调节作用的潜在机制。采用学生t检验和单因素方差分析(ANOVA)以及Tukey事后检验来确定统计学意义。

结果

我们的结果表明,Malat1可以作为miR-139-5p的海绵,调节CXCR4的表达,这对iNSCs对活化小胶质细胞分泌CXCL12、TNF-α和IGF-1的免疫调节作用有显著影响。此外,Malat1抑制可阻断iNSC移植对CHI小鼠损伤皮质中小胶质细胞活化以及神经炎症的免疫调节作用。有趣的是,iNSCs中的NF-κB激活通过激活Malat1/miR-139-5p/Cxcr4轴增强了iNSCs对小胶质细胞活化的免疫调节作用。值得注意的是,我们发现活化小胶质细胞分泌的TNF-α可以与iNSCs表面的TNFR1结合,从而触发iNSCs中的NF-κB激活。

结论

简而言之,我们的研究结果揭示了Malat1在iNSCs对小胶质细胞活化的免疫调节作用中的新作用,表明移植的iNSCs可能自我感知小胶质细胞活化状态的变化,从而对CHI后的神经炎症进行审慎调节。

https://cdn.ncbi.nlm.nih.gov/pmc/blobs/b950/11780782/d9e790af6d47/13287_2024_4116_Fig1_HTML.jpg

文献检索

告别复杂PubMed语法,用中文像聊天一样搜索,搜遍4000万医学文献。AI智能推荐,让科研检索更轻松。

立即免费搜索

文件翻译

保留排版,准确专业,支持PDF/Word/PPT等文件格式,支持 12+语言互译。

免费翻译文档

深度研究

AI帮你快速写综述,25分钟生成高质量综述,智能提取关键信息,辅助科研写作。

立即免费体验