Suppr超能文献

肠道微生物衍生的桦木酸通过抑制小鼠巨噬细胞NLRP3炎性小体减轻脓毒症诱导的急性肝损伤。

Gut microbe-derived betulinic acid alleviates sepsis-induced acute liver injury by inhibiting macrophage NLRP3 inflammasome in mice.

作者信息

Tang Xuheng, Zeng Tairan, Deng Wenyan, Zhao Wanning, Liu Yanan, Huang Qiaobing, Deng Yiyu, Xie Weidang, Huang Wei

机构信息

Department of Critical Care Medicine, Guangdong Provincial People's Hospital, Guangdong Academy of Medical Sciences, Guangzhou, Guangdong, China.

Guangdong Provincial Key Laboratory of Cardiac Function and Microcirculation, Department of Pathophysiology, School of Basic Medical Sciences, Southern Medical University, Guangzhou, Guangdong, China.

出版信息

mBio. 2025 Mar 12;16(3):e0302024. doi: 10.1128/mbio.03020-24. Epub 2025 Jan 31.

Abstract

UNLABELLED

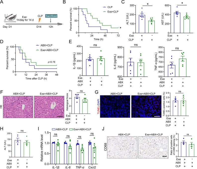
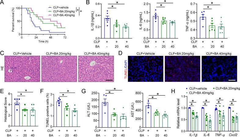
Sepsis-induced acute liver injury (SALI) is a prevalent and life-threatening complication associated with sepsis. The gut microbiota plays a crucial role in the maintenance of health and the development of diseases. The impact of physical exercise on gut microbiota modulation has been well-documented. However, the potential impact of gut microbiome on exercise training-induced protection against SALI remains uncertain. Here, we discovered exercise training ameliorated SALI and systemic inflammation in septic mice. Notably, gut microbiota pre-depletion abolished the protective effects of exercise training in SALI mice. Fecal microbiota transplantation treatment revealed that exercise training-associated gut microbiota contributed to the beneficial effect of exercise training on SALI. Exercise training modulated the metabolism of and enriched betulinic acid (BA) levels in mice. Functionally, BA treatment conferred protection against SALI by inhibiting the hepatic inflammatory response in mice. BA bound and inactivated hnRNPA2B1, thus suppressing NLRP3 inflammasome activation in macrophages. Collectively, this study reveals gut microbiota is involved in the protective effects of exercise training against SALI, and gut microbiota-derived BA inhibits the hepatic inflammatory response via the hnRNPA2B1-NLRP3 axis, providing a potential therapeutic strategy for SALI.

IMPORTANCE

Sepsis is characterized by a dysregulated immune response to an infection that leads to multiple organ dysfunction. The occurrence of acute liver injury is frequently observed during the initial stage of sepsis and is directly linked to mortality in the intensive care unit. The preventive effect of physical exercise on SALI is well recognized, yet the underlying mechanism remains poorly elucidated. Exercise training alters the gut microbiome in mice, increasing the abundance of Ligilactobacillus and promoting the generation of BA. Additionally, BA supplementation can suppress the NLRP3 inflammasome activation in macrophages by directly binding to hnRNPA2B1, thereby mitigating SALI. These results highlight the beneficial role of gut microbiota-derived BA in inhibiting the hepatic inflammatory response, which represents a crucial stride toward implementing microbiome-based therapeutic strategies for the clinical management of sepsis.

摘要

未标记

脓毒症诱导的急性肝损伤(SALI)是一种与脓毒症相关的常见且危及生命的并发症。肠道微生物群在维持健康和疾病发展中起着关键作用。体育锻炼对肠道微生物群调节的影响已有充分记录。然而,肠道微生物组对运动训练诱导的抗SALI保护作用的潜在影响仍不确定。在此,我们发现运动训练可改善脓毒症小鼠的SALI和全身炎症。值得注意的是,预先耗尽肠道微生物群消除了运动训练对SALI小鼠的保护作用。粪便微生物群移植治疗表明,与运动训练相关的肠道微生物群有助于运动训练对SALI的有益作用。运动训练调节了小鼠体内的代谢并提高了桦木酸(BA)水平。在功能上,BA治疗通过抑制小鼠肝脏炎症反应对SALI起到保护作用。BA结合并使hnRNPA2B1失活,从而抑制巨噬细胞中NLRP3炎性小体的激活。总体而言,本研究表明肠道微生物群参与了运动训练对SALI的保护作用,并且肠道微生物群衍生的BA通过hnRNPA2B1-NLRP3轴抑制肝脏炎症反应,为SALI提供了一种潜在的治疗策略。

重要性

脓毒症的特征是对感染的免疫反应失调,导致多器官功能障碍。在脓毒症的初始阶段经常观察到急性肝损伤的发生,并且与重症监护病房的死亡率直接相关。体育锻炼对SALI的预防作用已得到充分认识,但其潜在机制仍不清楚。运动训练改变了小鼠的肠道微生物组,增加了嗜酸乳杆菌的丰度并促进了BA的产生。此外,补充BA可通过直接结合hnRNPA2B1抑制巨噬细胞中NLRP3炎性小体的激活,从而减轻SALI。这些结果突出了肠道微生物群衍生的BA在抑制肝脏炎症反应中的有益作用,这是朝着实施基于微生物组的治疗策略用于脓毒症临床管理迈出的关键一步。

https://cdn.ncbi.nlm.nih.gov/pmc/blobs/a212/11898617/1ad883597a85/mbio.03020-24.f001.jpg

文献检索

告别复杂PubMed语法,用中文像聊天一样搜索,搜遍4000万医学文献。AI智能推荐,让科研检索更轻松。

立即免费搜索

文件翻译

保留排版,准确专业,支持PDF/Word/PPT等文件格式,支持 12+语言互译。

免费翻译文档

深度研究

AI帮你快速写综述,25分钟生成高质量综述,智能提取关键信息,辅助科研写作。

立即免费体验