Walters Kathryn, Baldwin Amber, Liu Zhenghui, Larsen Mark, Mukherjee Neelanjan, Kumar T Rajendra
Department of Biochemistry and Molecular Genetics, University of Colorado Anschutz Medical Campus, Aurora, CO 80045.
RNA Bioscience Initiative, University of Colorado Anschutz Medical Campus, Aurora, CO 80045.
Proc Natl Acad Sci U S A. 2025 Feb 18;122(7):e2411977122. doi: 10.1073/pnas.2411977122. Epub 2025 Feb 10.
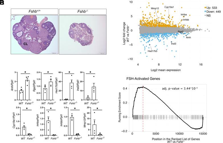
Follicle-stimulating hormone (FSH) acts by binding to FSHRs expressed on ovarian granulosa cells and produces estradiol. FSH is essential for female fertility because mice lacking FSH () are anestrous and infertile. Although several in vitro cell culture and ex vivo approaches combined with pharmacological hormone treatment were used to identify FSH-regulated genes, how FSH orchestrates ovarian gene networks in vivo has not been investigated. Whether FSH-regulated genes display estrous stage-specific expression changes has also not been studied. Here, we functionally rescued null mice with a gonadotrope-targeted transgene and performed RNA-Seq analysis on ovarian RNAs obtained from FSH-intact (), FSH-deficient (), and FSH-rescue ( rescue) mice. By comparing vs. and vs. rescue ovarian gene expression datasets, we identified FSH-responsive genes in vivo. Cross interrogation of these datasets further allowed us to identify several transcription factors (TFs) and RNA-binding proteins specific to FSH-regulated genes. In an independent set of experiments, we performed RNA-Seq analysis on ovarian RNAs from mice in diestrous (DE), proestrous (PE), and estrous (E) and identified estrous stage-specific ovarian gene expression patterns. Interestingly, many of the FSH-regulated TFs themselves were estrous-stage specifically expressed. We found that ESR2 and GATA6, two known FSH-responsive TFs, and their target genes are reciprocally regulated with distinct patterns of expression in estrous stages. Together, our in vivo models and RNA-Seq analyses identify FSH-regulated ovarian genes in specific estrous stages that are under transcriptional and posttranscriptional control.
促卵泡激素(FSH)通过与卵巢颗粒细胞上表达的FSH受体结合发挥作用,并产生雌二醇。FSH对雌性生育至关重要,因为缺乏FSH的小鼠处于静止期且不育。尽管使用了几种体外细胞培养和体外方法结合药理学激素处理来鉴定FSH调节的基因,但FSH如何在体内协调卵巢基因网络尚未得到研究。FSH调节的基因是否显示动情周期特异性表达变化也尚未得到研究。在这里,我们用靶向促性腺激素的转基因在功能上挽救了FSH基因敲除小鼠,并对从FSH完整(野生型)、FSH缺陷(FSH基因敲除)和FSH挽救(FSH基因敲除挽救)小鼠获得的卵巢RNA进行了RNA测序分析。通过比较野生型与FSH基因敲除以及FSH基因敲除与FSH基因敲除挽救的卵巢基因表达数据集,我们在体内鉴定了FSH反应性基因。对这些数据集的交叉询问进一步使我们能够鉴定几种特定于FSH调节基因的转录因子(TFs)和RNA结合蛋白。在一组独立的实验中,我们对处于动情后期(DE)、动情前期(PE)和动情期(E)的小鼠的卵巢RNA进行了RNA测序分析,并鉴定了动情周期特异性的卵巢基因表达模式。有趣的是,许多FSH调节的TFs本身在动情周期阶段特异性表达。我们发现,两种已知的FSH反应性TFs,ESR2和GATA6,以及它们的靶基因在动情周期阶段以不同的表达模式相互调节。总之,我们的体内模型和RNA测序分析确定了在特定动情周期阶段受转录和转录后控制的FSH调节的卵巢基因。