Hu Chengkai, Tan Hui, Zhang Yuchong, Cao Genmao, Wu Chenye, Lin Peng, Qiu Shouji, Mo Fandi, Wang Enci, Li Shiyi, Yuan Tong, Li Zheyun, Fu Weiguo, Cheng Dengfeng, Lai Hao, Chen Xiaoyuan, Wang Lixin
Department of Vascular Surgery, Zhongshan Hospital, Fudan University, 180 Fenglin Road, Shanghai, 200032, China.
Department of Nuclear Medicine, Zhongshan Hospital, Fudan University, 180 Fenglin Road, Shanghai, 200032, China.
Adv Sci (Weinh). 2025 Apr;12(14):e2411152. doi: 10.1002/advs.202411152. Epub 2025 Feb 14.
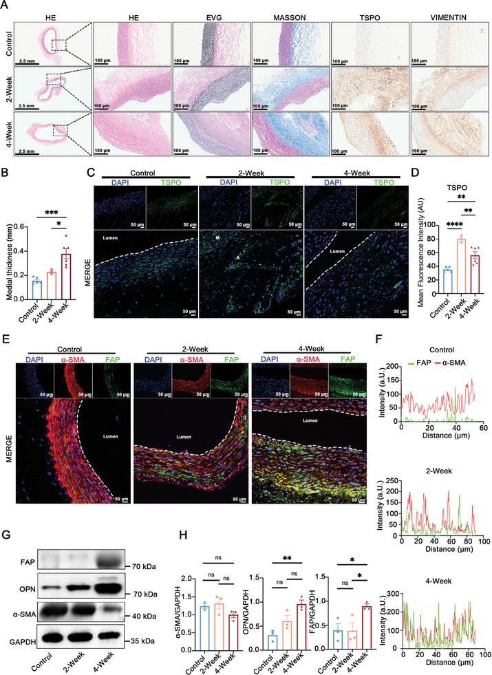
Traditional imaging modalities used to monitor the diameter of aortic aneurysms (AAs) often fail to follow pathological progression. Fibroblast activation protein (FAP), a key regulator of extracellular matrix (ECM) remodeling, plays a pivotal role in aortic disease. However, its expression in the aortic wall during aneurysm progression and its potential correlation with disease severity remains unexplored. Here, utilizing histology the levels of FAP are higher in the aortic wall of patients with AA compared to healthy controls. In three distinct animal models of AA, a progressive increase in FAP expression, coincides with the advancement of ECM remodeling. Notably, the levels of Ga-FAPI-04 uptake in a rabbit model of abdominal AA (AAA) is positively correlated with aortic dilation (r = 0.84, p < 0.01), and the histological examination further confirmed that regions of high Ga-FAPI-04 uptake exhibited both increased FAP expression and more severe pathological changes. The Ga-FAPI-04 imaging in AA patients showed that the radiotracer specifically accumulated in the aortic walls of persistently dilated AA. These findings suggest that Ga-FAPI-04 positron emission tomographic (PET) imaging, by visualizing FAP localization, allows for a non-invasive approach to potentially monitor ECM remodeling during the AA progression.
用于监测主动脉瘤(AA)直径的传统成像方式往往无法跟踪其病理进展。成纤维细胞活化蛋白(FAP)是细胞外基质(ECM)重塑的关键调节因子,在主动脉疾病中起关键作用。然而,其在动脉瘤进展过程中在主动脉壁中的表达及其与疾病严重程度的潜在相关性仍未得到探索。在此,利用组织学方法发现,与健康对照相比,AA患者主动脉壁中FAP水平更高。在三种不同的AA动物模型中,FAP表达的逐渐增加与ECM重塑的进展相一致。值得注意的是,在兔腹主动脉瘤(AAA)模型中,镓标记的FAPI-04摄取水平与主动脉扩张呈正相关(r = 0.84,p < 0.01),组织学检查进一步证实,镓标记的FAPI-04摄取高的区域显示FAP表达增加且病理变化更严重。AA患者的镓标记的FAPI-04成像显示,放射性示踪剂特异性积聚在持续扩张的AA的主动脉壁中。这些发现表明,镓标记的FAPI-04正电子发射断层扫描(PET)成像通过可视化FAP定位,为在AA进展过程中潜在监测ECM重塑提供了一种非侵入性方法。