Suppr超能文献

在生存之战中:温度胁迫下意大利蜜蜂下咽腺的转录组分析

In the battle of survival: transcriptome analysis of hypopharyngeal gland of the Apis mellifera under temperature-stress.

作者信息

Maigoro Abdulkadir Yusif, Lee Jeong Hyeon, Yun Yumi, Lee Sujin, Kwon Hyung Wook

机构信息

Convergence Research Center for Insect Vectors, 119 Academy-ro, Yeonsu-gu, Incheon, 22012, Republic of Korea.

Department of Life Sciences, Incheon National University, 119 Academy-ro, Yeonsu-gu, Incheon, 22012, Republic of Korea.

出版信息

BMC Genomics. 2025 Feb 17;26(1):151. doi: 10.1186/s12864-025-11322-5.

Abstract

BACKGROUND

Temperature is one of the essential abiotic factors required for honey bee survival and pollination. Apart from its role as a major contributor to colony collapse disorder (CCD), it also affects honey bee physiology and behavior. Temperature-stress induces differential expression of genes related to protein synthesis and metabolic regulation, correlating with impaired gland function. This phenomenon has been confirmed in mandibular glands (MGs), but not in Hypopharyngeal glands (HGs), potentially affecting larval nutrition. RNA-seq analysis was performed using HGs tissue at low (23 °C), regular (26 °C), and high (29 °C) ambient temperatures. This study aims to decode molecular signatures and the pathways of the HGs tissue in response to temperature-stress and the rapid genetic changes that impact not only royal jelly (RJ) production potential but also other biological functions related to HGs and beyond.

RESULTS

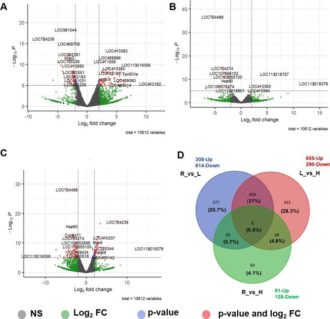
From the analyzed RNA-seq data, 1,465 significantly differentially expressed genes (DEGs) were identified across all the temperature groups. Eight genes (APD-1, LOC100577569, LOC100577883, LOC113218757, LOC408769, LOC409318, LOC412162, OBP18) were commonly expressed in all groups, while 415 (28.3%) of the total genes were exclusively expressed under temperature-stress. The DEGs were categorized into 14 functional groups and significantly enriched in response to external stimuli, response to abiotic stimuli, and protein processing in the endoplasmic reticulum (ER). Pathway analysis of exclusively temperature-stressed DEGs revealed that these genes promote ECM-receptor interaction and fatty acid metabolism while reducing protein processing in the ER, which is related to royal jelly (RJ) production and overall nutrition. Although heat-shock protein 90 and gustatory receptor 10 serve as markers for stress and hypopharyngeal glands (HGs) development respectively, their expression varies under temperature-stress conditions.

CONCLUSIONS

We conclude that with the recent effects of climate change and its contributing factors, honey bee pollination, and reproduction activity is on the verge of halting or experiencing a detrimental decline. Considering the impact of temperature-stress on the expression of the nutritional marker gene (GR10), silencing GR10 in HGs tissue could provide valuable insights into its significance in nutritional performance, survival, and beyond. Finally, a broader temperature range in future experiments could help derive more definitive conclusion.

摘要

背景

温度是蜜蜂生存和授粉所需的重要非生物因素之一。除了是蜂群崩溃失调(CCD)的主要促成因素外,它还影响蜜蜂的生理和行为。温度应激会诱导与蛋白质合成和代谢调节相关的基因差异表达,这与腺体功能受损相关。这种现象已在下颚腺(MGs)中得到证实,但在咽下腺(HGs)中尚未得到证实,这可能会影响幼虫营养。本研究使用咽下腺组织在低(23°C)、正常(26°C)和高(29°C)环境温度下进行了RNA测序分析。本研究旨在解码咽下腺组织响应温度应激的分子特征和途径,以及不仅影响蜂王浆(RJ)生产潜力,还影响与咽下腺及其他相关生物功能的快速遗传变化。

结果

从分析的RNA测序数据中,在所有温度组中鉴定出1465个显著差异表达基因(DEGs)。八个基因(APD-1、LOC100577569、LOC100577883、LOC113218757、LOC408769、LOC409318、LOC412162、OBP18)在所有组中均有共同表达,而总基因中的415个(28.3%)仅在温度应激下表达。这些差异表达基因被分为14个功能组,并在对外部刺激、非生物刺激的响应以及内质网(ER)中的蛋白质加工方面显著富集。对仅在温度应激下的差异表达基因进行通路分析表明,这些基因促进细胞外基质-受体相互作用和脂肪酸代谢,同时减少内质网中的蛋白质加工,这与蜂王浆(RJ)生产和整体营养有关。尽管热休克蛋白90和味觉受体10分别作为应激和咽下腺(HGs)发育的标志物,但其表达在温度应激条件下会发生变化。

结论

我们得出结论,鉴于气候变化及其促成因素的近期影响,蜜蜂授粉和繁殖活动正濒临停止或经历有害的下降。考虑到温度应激对营养标记基因(GR10)表达的影响,在咽下腺组织中沉默GR10可能为其在营养性能、生存及其他方面的重要性提供有价值的见解。最后,未来实验中更宽的温度范围可能有助于得出更明确的结论。

https://cdn.ncbi.nlm.nih.gov/pmc/blobs/df21/11834505/809f9142134f/12864_2025_11322_Fig1_HTML.jpg

文献检索

告别复杂PubMed语法,用中文像聊天一样搜索,搜遍4000万医学文献。AI智能推荐,让科研检索更轻松。

立即免费搜索

文件翻译

保留排版,准确专业,支持PDF/Word/PPT等文件格式,支持 12+语言互译。

免费翻译文档

深度研究

AI帮你快速写综述,25分钟生成高质量综述,智能提取关键信息,辅助科研写作。

立即免费体验