Suppr超能文献

整合M2巨噬细胞相关基因预后模型与单细胞测序以预测肺腺癌的免疫治疗反应

Integrated analysis of M2 macrophage-related gene prognostic model and single-cell sequence to predict immunotherapy response in lung adenocarcinoma.

作者信息

Li Meifang, Wang Zhiping, Huang Bin, Lai Yanyun, Zhang Meng, Lin Cheng

机构信息

Department of Medical Oncology, Fujian Cancer Hospital, Clinical Oncology School of Fujian Medical University, Fuzhou, China.

Department of Radiation Oncology, Fujian Cancer Hospital, Clinical Oncology School of Fujian Medical University, Fuzhou, China.

出版信息

Front Genet. 2025 Feb 3;16:1519677. doi: 10.3389/fgene.2025.1519677. eCollection 2025.

Abstract

BACKGROUND

Lung adenocarcinoma (LUAD) patients have high heterogeneity. The significance and clinical value of M2 macrophage-related genes in LUAD require further exploration. We aimed to construct a prognostic signature to predict the immunotherapy efficacy and prognosis in LUAD.

METHODS

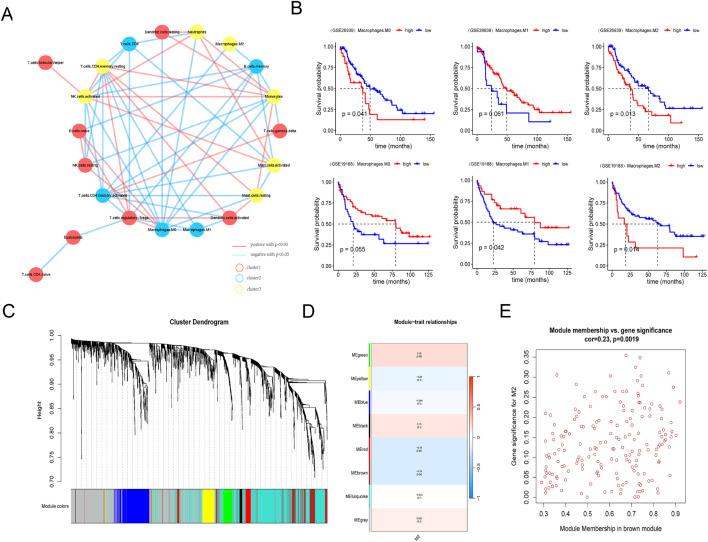
GSE26939 and GSE19188 chips were downloaded from the Gene Expression Omnibus (GEO). Weighted gene co-expression network analysis (WGCNA) and least absolute shrinkage and selection operator (LASSO) analysis were used to screen M2 macrophage-related prognostic genes. A signature based on M2 macrophage-related prognostic genes was established and used to predict the prognosis and immunotherapy efficacy in LUAD.

RESULTS

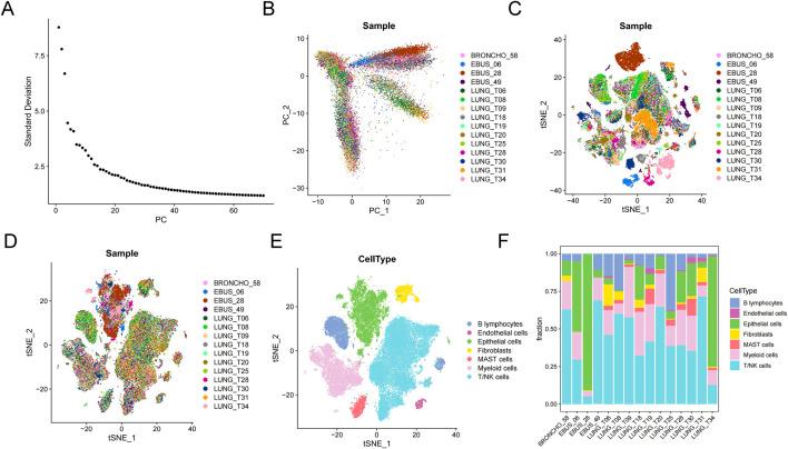
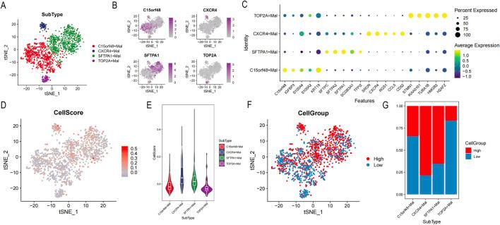
Twenty-two M2 macrophage-related genes associated with the prognosis of LUAD were confirmed using WGCNA, and then two molecular subtypes were identified with significantly different survival, gene expressions, and clinic characteristics were classified. LASSO analysis identified nine M2 macrophage-related prognostic genes to establish a risk signature, classifying patients into low- and high-risk groups. Data indicated that low-risk patients had better survival. Moreover, the signature was an independent prognostic factor for LUAD and a potential biomarker for patients receiving immunotherapy. Single-cell transcriptome analysis may provide important information on molecular subtypes and heterogeneity.

CONCLUSION

Risk signature based on M2 macrophage-related genes is a valuable tool for predicting prognosis and immunotherapy response in patients with LUAD.

摘要

背景

肺腺癌(LUAD)患者具有高度异质性。M2巨噬细胞相关基因在LUAD中的意义和临床价值有待进一步探索。我们旨在构建一个预后特征来预测LUAD患者的免疫治疗疗效和预后。

方法

从基因表达综合数据库(GEO)下载GSE26939和GSE19188芯片。采用加权基因共表达网络分析(WGCNA)和最小绝对收缩和选择算子(LASSO)分析筛选M2巨噬细胞相关的预后基因。建立基于M2巨噬细胞相关预后基因的特征,并用于预测LUAD的预后和免疫治疗疗效。

结果

通过WGCNA确定了22个与LUAD预后相关的M2巨噬细胞相关基因,然后识别出两种分子亚型,其生存、基因表达和临床特征存在显著差异。LASSO分析确定了9个M2巨噬细胞相关的预后基因以建立风险特征,将患者分为低风险和高风险组。数据表明低风险患者生存情况更好。此外,该特征是LUAD的独立预后因素,也是接受免疫治疗患者的潜在生物标志物。单细胞转录组分析可能为分子亚型和异质性提供重要信息。

结论

基于M2巨噬细胞相关基因的风险特征是预测LUAD患者预后和免疫治疗反应的有价值工具。

https://cdn.ncbi.nlm.nih.gov/pmc/blobs/5647/11830816/d041118e468a/fgene-16-1519677-g001.jpg

文献AI研究员

20分钟写一篇综述,助力文献阅读效率提升50倍。

立即体验

用中文搜PubMed

大模型驱动的PubMed中文搜索引擎

马上搜索

文档翻译

学术文献翻译模型,支持多种主流文档格式。

立即体验