Ding Xin-Yu, Zhang Hua-Ying, Chen Jia-Hao, Yang Meng-Jie, Huang Zhi-Xiong, Lei Yi-Hong, Sun Qin-Kun, Bai Jian-Bin, Lin Dian-Chao, Lan Jian-Fa, Ren Lu-Lu, Chen Zheng-Yi, Zhou Wei-Dong, Chen Qiong-Hua
Laboratory of Research and Diagnosis of Gynecological Diseases of Xiamen City, Department of Obstetrics and Gynecology, the First Affiliated Hospital of Xiamen University, School of Medicine, Xiamen University, Xiamen, 361003, China.
National Institute for Data Science in Health and Medicine, Xiamen University, Xiamen, 361003, China.
Mol Med. 2025 Feb 25;31(1):78. doi: 10.1186/s10020-025-01130-8.
Endometriosis (EMs) is a condition characterized by the growth of endometrial tissue outside the uterine cavity. Although this condition is benign, it has cancer-like features. N6-methyladenosine (m6A) is a common RNA modification involved in diverse biological processes, but its role in EMs remains unclear.
A human endometrial stromal cell line (HESCs), primary eutopic endometrial stromal cells (Eu-ESCs), primary ectopic endometrial stromal cells (Ec-ESCs), and clinical samples were used in this study. A colorimetric assay was used to measure methylation levels in clinical and mouse EMs samples. Functional assays (CCK-8, EdU, Transwell, and wound healing) were used to evaluate phenotypic changes. m6A immunoprecipitation sequencing (MeRIP-seq) identified downstream targets. Mechanistic studies were conducted via qRT‒PCR, Western blot, RNA immunoprecipitation (RIP), dual-luciferase reporter, and RNA stability assays.
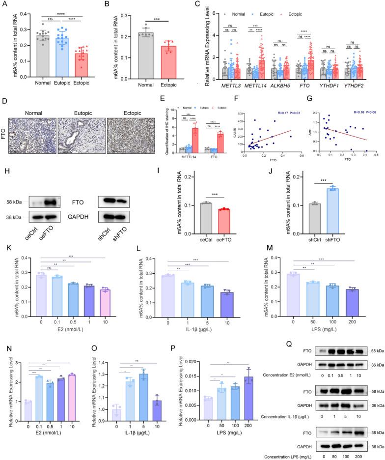
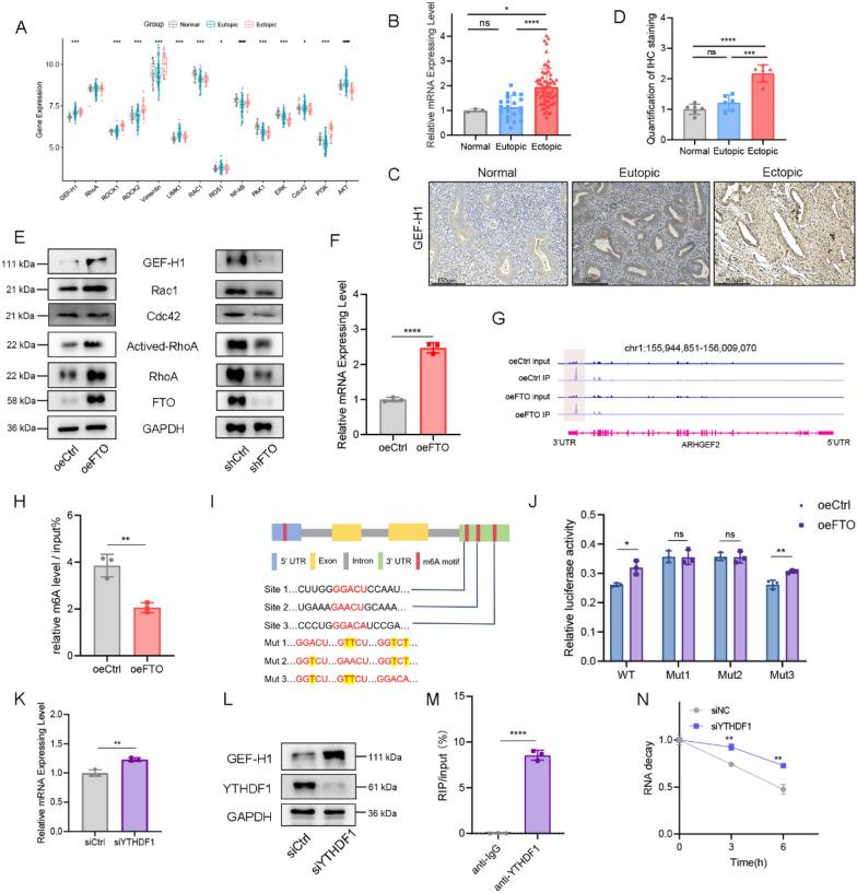
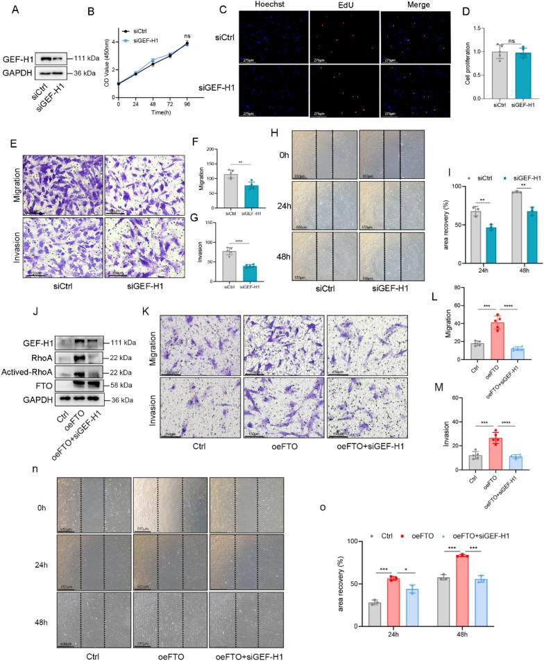
We detected aberrantly low levels of m6A within endometriotic lesions, which was attributed to increased expression of the m6A eraser fat mass and obesity-associated protein (FTO). Notably, estrogen and inflammatory factors, which are recognized as pathogenic agents in EMs amplify FTO expression while suppressing m6A levels. In vitro experiments demonstrated that overexpression of FTO in endometrial stromal cells leads to a reduction in m6A levels and concomitantly promotes their proliferation, migration, and invasion. Furthermore, both genetic deletion of Fto and chemical inhibition of FTO impeded the growth of ectopic endometrial lesions in vivo. By utilizing m6A-seq, we identified GEF-H1 (a Rho guanine nucleotide exchange factor) as a pivotal downstream target of FTO. Specifically, diminished m6A methylation at a certain site within the 3'UTR of GEF-H1 promotes its expression in a YTH N6-methyladenosine RNA-binding protein F1 (YTHDF1)-dependent manner, thereby activating the RhoA pathway. Subsequent experiments revealed that GEF-H1 mediates the effects of FTO in promoting migration and invasion.
This study revealed that FTO decreases the m6A level of GEF-H1, thereby increasing its stability, which in turn activates the GEF-H1-RhoA pathway to promote the migration and invasion of endometrial stromal cells, thereby inducing EMs. Our findings suggest potential therapeutic avenues for targeting FTO to alleviate EMs progression.
子宫内膜异位症(EMs)是一种以子宫腔外子宫内膜组织生长为特征的疾病。虽然这种疾病是良性的,但它具有类似癌症的特征。N6-甲基腺苷(m6A)是一种常见的RNA修饰,参与多种生物学过程,但其在EMs中的作用仍不清楚。
本研究使用了人子宫内膜基质细胞系(HESCs)、原发性在位子宫内膜基质细胞(Eu-ESCs)、原发性异位子宫内膜基质细胞(Ec-ESCs)和临床样本。采用比色法检测临床和小鼠EMs样本中的甲基化水平。使用功能测定法(CCK-8、EdU、Transwell和伤口愈合)评估表型变化。m6A免疫沉淀测序(MeRIP-seq)鉴定下游靶点。通过qRT-PCR、蛋白质免疫印迹法、RNA免疫沉淀(RIP)、双荧光素酶报告基因和RNA稳定性测定进行机制研究。
我们检测到子宫内膜异位症病变内m6A水平异常低,这归因于m6A去甲基化酶脂肪量和肥胖相关蛋白(FTO)表达增加。值得注意的是,雌激素和炎症因子被认为是EMs的致病因素,它们在抑制m6A水平的同时会放大FTO的表达。体外实验表明,子宫内膜基质细胞中FTO的过表达导致m6A水平降低,并同时促进其增殖、迁移和侵袭。此外,Fto基因缺失和FTO化学抑制均在体内阻碍异位子宫内膜病变的生长。通过利用m6A测序,我们鉴定出鸟嘌呤核苷酸交换因子H1(GEF-H1)是FTO的关键下游靶点。具体而言,GEF-H1 3'UTR内某一位点的m6A甲基化减少以YTH N6-甲基腺苷RNA结合蛋白F1(YTHDF1)依赖的方式促进其表达,从而激活RhoA途径。后续实验表明,GEF-H1介导FTO促进迁移和侵袭的作用。
本研究表明,FTO降低了GEF-H1的m6A水平,从而增加其稳定性,进而激活GEF-H1-RhoA途径,促进子宫内膜基质细胞的迁移和侵袭,从而诱发EMs。我们的研究结果提示了靶向FTO以缓解EMs进展的潜在治疗途径。