Suppr超能文献

通过育种、生物技术和管理降低免疫原性蛋白含量的花生基因型:前景与挑战

Peanut Genotypes with Reduced Content of Immunogenic Proteins by Breeding, Biotechnology, and Management: Prospects and Challenges.

作者信息

Alam Tariq, Rustgi Sachin

机构信息

Department of Plant and Environmental Sciences, Clemson University Pee Dee Research and Education Center, Florence, SC 29506, USA.

School of Health Research, Clemson University, Clemson, SC 29634, USA.

出版信息

Plants (Basel). 2025 Feb 19;14(4):626. doi: 10.3390/plants14040626.

Abstract

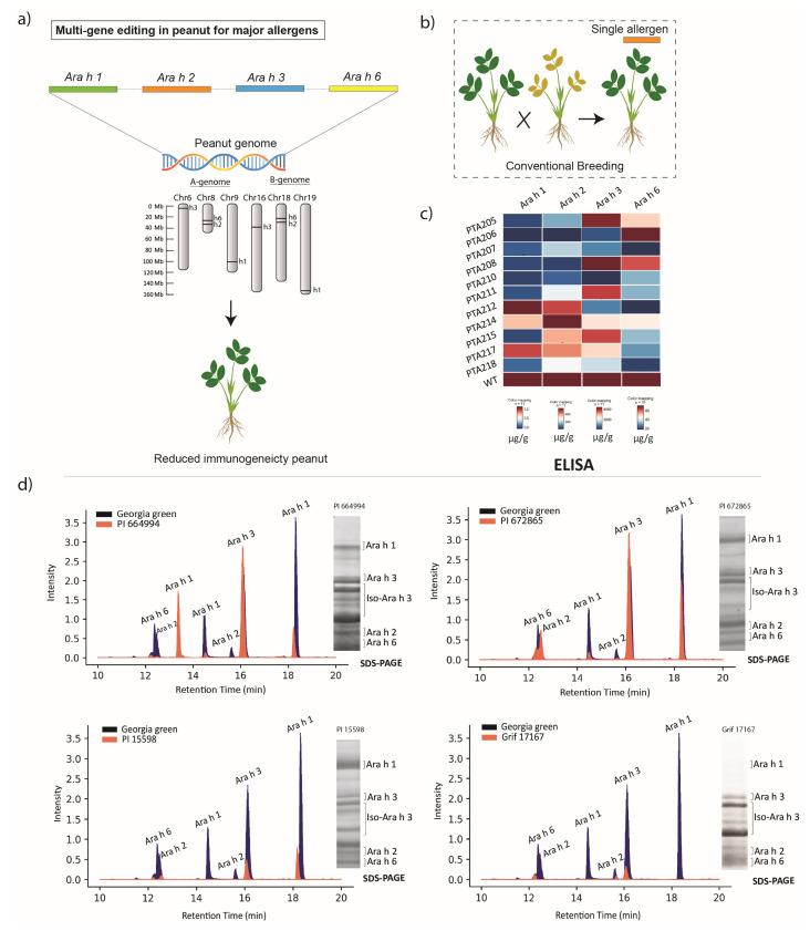
Peanut allergies affect millions of people worldwide, often causing life-threatening reactions and necessitating strict avoidance. Recent advancements in oral immunotherapy, such as Palforzia™, and IgE-mediated treatments (e.g., Xolair), have improved care options; however, their high costs limit accessibility and widespread utility. To address these challenges, researchers are employing conventional breeding and advanced molecular tools, such as CRISPR editing, to develop peanut lines with reduced levels of major allergenic proteins (Ara h1, Ara h2, Ara h3, and Ara h6). These reduced-immunogenicity genotypes retain their agronomic viability, flavor, and nutritional quality to some extent, offering the potential for cost-effective oral immunotherapy and safe food options for use in public spaces by non-allergic individuals. Rigorous evaluation, including immunological assays and human feeding trials, is essential to confirm their effectiveness in reducing allergic reactions. Adoption will depend on the establishment of clear regulatory guidelines, stakeholder education, and transparent communication of the benefits and risks. With sustained research, public trust, and supportive policies, reduced-immunogenicity peanuts could substantially lower the global burden of peanut allergies. This communication examined the impact of peanut allergies worldwide and explored strategies to develop peanut genotypes with reduced allergen content, including conventional breeding and advanced genetic engineering. It also addressed the challenges associated with these approaches, such as policy and regulatory hurdles, and outlined key requirements for their successful adoption by farmers and consumers.

摘要

花生过敏影响着全球数百万人,常常引发危及生命的反应,因此必须严格避免接触花生。口服免疫疗法(如Palforzia™)和IgE介导疗法(如Xolair)等方面的最新进展改善了治疗选择;然而,其高昂的成本限制了可及性和广泛应用。为应对这些挑战,研究人员正在运用传统育种和先进的分子工具,如CRISPR编辑技术,来培育主要致敏蛋白(Ara h1、Ara h2、Ara h3和Ara h6)含量降低的花生品种。这些免疫原性降低的基因型在一定程度上保留了其农艺生存能力、风味和营养品质,为具有成本效益的口服免疫疗法以及非过敏个体在公共场所使用的安全食品选择提供了可能性。包括免疫分析和人体喂养试验在内的严格评估对于确认它们在减少过敏反应方面的有效性至关重要。其推广将取决于明确的监管指南的制定、利益相关者教育以及对益处和风险的透明沟通。通过持续的研究、公众信任和支持性政策,免疫原性降低的花生有望大幅降低全球花生过敏负担。本交流探讨了全球花生过敏的影响,并探索了培育过敏原含量降低的花生基因型的策略,包括传统育种和先进的基因工程。它还阐述了与这些方法相关的挑战,如政策和监管障碍,并概述了农民和消费者成功采用这些方法的关键要求。

https://cdn.ncbi.nlm.nih.gov/pmc/blobs/d836/11858956/85e30bb3647c/plants-14-00626-g001.jpg

文献AI研究员

20分钟写一篇综述,助力文献阅读效率提升50倍。

立即体验

用中文搜PubMed

大模型驱动的PubMed中文搜索引擎

马上搜索

文档翻译

学术文献翻译模型,支持多种主流文档格式。

立即体验