Suppr超能文献

Dickkopf-1通过癌细胞与成纤维细胞的相互作用促进吉非替尼耐药非小细胞肺癌的肿瘤进展。

Dickkopf-1 promotes tumor progression of gefitinib- resistant non-small cell lung cancer through cancer cell-fibroblast interactions.

作者信息

Choi Munkyung, Choi Yong June, Lee Young Joo, Lee Yujeong, Chung Jin-Haeng, Kang Keon Wook

机构信息

College of Pharmacy, Research Institute of Pharmaceutical Sciences and Natural Products Research Institute, Seoul National University, Seoul, 08826, Republic of Korea.

Department of Pathology and Translational Medicine, Seoul National University Bundang Hospital, Seongnam, 13620, Republic of Korea.

出版信息

Exp Hematol Oncol. 2025 Mar 1;14(1):24. doi: 10.1186/s40164-025-00616-9.

Abstract

BACKGROUND

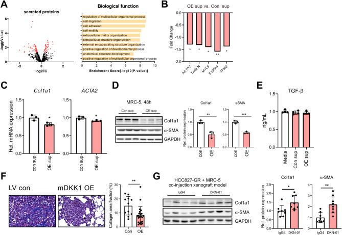
Cancer cell-secreted proteins play a critical role in tumor progression and chemoresistance by influencing intercellular interactions within the tumor microenvironment. Investigating the intratumoral functions of these secretory proteins may provide insights into understanding and treating chemoresistant cancers. This study aims to identify potential anticancer target(s) in gefitinib-resistant non-small cell lung cancer (NSCLC), with a focus on secretory proteins and their effects on intercellular interactions.

METHODS

Differentially expressed secretory proteins were identified in gefitinib-resistant human NSCLC cell lines (PC9-GR and HCC827-GR), revealing an elevation in Dickkopf-1 (DKK1) expression and secretion. To elucidate the role of DKK1 in gefitinib-resistant cancer, the anticancer effects of a neutralizing antibody against DKK1 were evaluated in tumors comprising either cancer cells alone or cancer cells co-injected with human lung fibroblasts (MRC-5). Following the confirmation of the importance of cancer cell-fibroblast interactions in the protumorigenic activity of DKK1, the fibroblast traits modulated by DKK1 were further analyzed.

RESULTS

Gefitinib-resistant NSCLC cells exhibited increased DKK1 protein expression. Although elevated DKK1 levels were linked to poor prognosis, DKK1 did not directly affect cancer cell proliferation. However, DKK1 blockade showed significant anticancer effects in gefitinib-resistant tumors containing lung fibroblasts, suggesting that DKK1's pro-tumorigenic roles are mediated through cancer cell-fibroblast interactions. DKK1 altered fibroblast characteristics, enhancing inflammatory fibroblast traits while diminishing myofibroblast traits in tumor microenvironment. These DKK1-induced changes were mediated via activation of the c-JUN pathway in fibroblasts. Moreover, DKK1 was identified as a potential anticancer target across various cancer types beyond gefitinib-resistant lung cancer.

CONCLUSIONS

This study clarifies that DKK1 mediates interactions between cancer cells and fibroblasts in gefitinib-resistant lung cancer, contributing to tumor progression. Therefore, we propose DKK1 as a promising anticancer target for the treatment of gefitinib-resistant NSCLC.

摘要

背景

癌细胞分泌的蛋白质通过影响肿瘤微环境中的细胞间相互作用,在肿瘤进展和化疗耐药中发挥关键作用。研究这些分泌蛋白在肿瘤内的功能可能有助于深入了解和治疗化疗耐药性癌症。本研究旨在确定吉非替尼耐药的非小细胞肺癌(NSCLC)中的潜在抗癌靶点,重点关注分泌蛋白及其对细胞间相互作用的影响。

方法

在吉非替尼耐药的人NSCLC细胞系(PC9-GR和HCC827-GR)中鉴定出差异表达的分泌蛋白,发现Dickkopf-1(DKK1)的表达和分泌升高。为阐明DKK1在吉非替尼耐药癌症中的作用,在仅包含癌细胞或与人类肺成纤维细胞(MRC-5)共注射癌细胞的肿瘤中评估了抗DKK1中和抗体的抗癌作用。在确认癌细胞-成纤维细胞相互作用在DKK1的促肿瘤活性中的重要性后,进一步分析了由DKK1调节的成纤维细胞特征。

结果

吉非替尼耐药的NSCLC细胞表现出DKK1蛋白表达增加。虽然DKK1水平升高与预后不良有关,但DKK1并未直接影响癌细胞增殖。然而,DKK1阻断在含有肺成纤维细胞的吉非替尼耐药肿瘤中显示出显著的抗癌作用,表明DKK1的促肿瘤作用是通过癌细胞-成纤维细胞相互作用介导的。DKK1改变了成纤维细胞特征,增强了肿瘤微环境中炎性成纤维细胞特征,同时减少了肌成纤维细胞特征。这些由DKK1诱导的变化是通过成纤维细胞中c-JUN途径的激活介导的。此外,DKK1被确定为除吉非替尼耐药肺癌之外的各种癌症类型的潜在抗癌靶点。

结论

本研究阐明了DKK1介导吉非替尼耐药肺癌中癌细胞与成纤维细胞之间的相互作用,促进肿瘤进展。因此,我们提出DKK1作为治疗吉非替尼耐药NSCLC的有前景的抗癌靶点。

https://cdn.ncbi.nlm.nih.gov/pmc/blobs/ac00/11871833/9ce68321cfad/40164_2025_616_Fig1_HTML.jpg

文献AI研究员

20分钟写一篇综述,助力文献阅读效率提升50倍。

立即体验

用中文搜PubMed

大模型驱动的PubMed中文搜索引擎

马上搜索

文档翻译

学术文献翻译模型,支持多种主流文档格式。

立即体验