Suppr超能文献

口腔鳞状细胞癌中肥大细胞与肿瘤细胞相互作用相关基因及微小RNA表达谱

Mast cell - tumor cell interaction related gene and microRNA expression profiles in oral squamous cell carcinoma.

作者信息

Khromov Tatjana, Sitte Maren, Salinas Gabriela, Schminke Boris, Fischer Andreas, Schliephake Henning, Brockmeyer Phillipp

机构信息

Department of Clinical Chemistry, University Medical Center Goettingen, Goettingen, Germany.

Department of Oral and Maxillofacial Surgery, University Medical Center Goettingen, Goettingen, Germany.

出版信息

Front Oncol. 2025 Feb 21;15:1518404. doi: 10.3389/fonc.2025.1518404. eCollection 2025.

Abstract

BACKROUND

Mast cells (MCs) play a crucial role in the tumor microenvironment (TME) of oral squamous cell carcinoma (OSCC), significantly impacting patient prognosis. This study aimed to investigate the gene and microRNA (miRNA) expression profiles of MCs and OSCC cells following co-culture, providing valuable insights into the molecular background of their functional interactions.

METHODS

The human OSCC cell line PCI-13 and the human MC cell line LUVA were initially cultured separately under identical experimental conditions and subsequently co-cultured for 48-72h. Transcriptome analysis of differentially expressed genes (DEGs) and sequencing of differentially expressed miRNAs were performed and analyzed using bioinformatics tools. Additionally, key genes and miRNAs identified in OSCC were assessed for their prognostic relevance in head and neck tumors using freely available online databases.

RESULTS

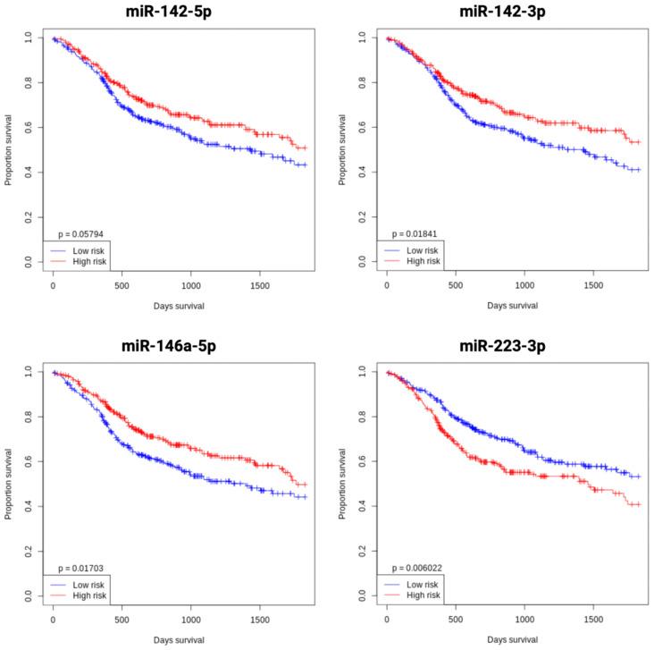
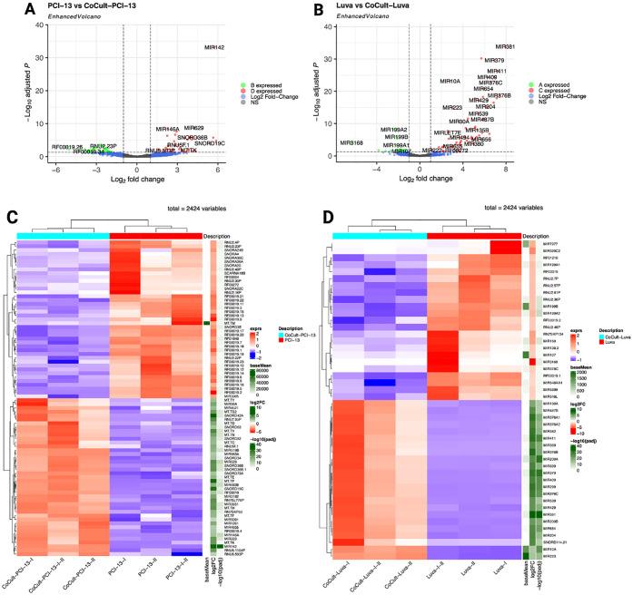
The analyses revealed distinct DEG profiles between OSCC cells and MCs under monoculture and co-culture conditions. Notable findings include DEGs involved in chemokine signaling - particularly the CCL2/CCR2 axis - TGF-β signaling, toll-like receptor (TLR) expression, and key intracellular pathways such as PI3K/Akt, JAK/STAT, Ras/Raf/MAPK, and IP3 in both cell types. Additionally, specific miRNAs, including miR-142, miR-146a, and miR-223 in tumor cells, as well as miR-381 and miR-379 in MCs, exhibited significant differential expression, highlighting their potential involvement in regulating MC-OSCC interaction. Notably, the expression levels of CCR2, along with miR-142, miR-146a, and miR-223, were identified as prognostically relevant in patients suffering from head and neck tumor.

CONCLUSIONS

The data highlight the complex and dynamic interplay between MCs and OSCC, driven by key signaling pathways and miRNA regulation. These findings provide a foundation for future functional studies and the possible development of targeted therapies aimed at modulating MC-OSCC interaction within the TME.

摘要

背景

肥大细胞(MCs)在口腔鳞状细胞癌(OSCC)的肿瘤微环境(TME)中起关键作用,对患者预后有显著影响。本研究旨在调查共培养后MCs和OSCC细胞的基因及微小RNA(miRNA)表达谱,为它们功能相互作用的分子背景提供有价值的见解。

方法

人OSCC细胞系PCI-13和人MC细胞系LUVA最初在相同实验条件下分别培养,随后共培养48 - 72小时。进行差异表达基因(DEGs)的转录组分析和差异表达miRNAs的测序,并使用生物信息学工具进行分析。此外,利用免费在线数据库评估在OSCC中鉴定出的关键基因和miRNAs在头颈部肿瘤中的预后相关性。

结果

分析揭示了在单培养和共培养条件下OSCC细胞与MCs之间不同的DEG谱。显著发现包括参与趋化因子信号传导的DEGs——特别是CCL2/CCR2轴——TGF-β信号传导、Toll样受体(TLR)表达,以及两种细胞类型中的关键细胞内途径,如PI3K/Akt、JAK/STAT、Ras/Raf/MAPK和IP3。此外,特定的miRNAs,包括肿瘤细胞中的miR-142、miR-146a和miR-223,以及MCs中的miR-381和miR-379,表现出显著差异表达,突出了它们在调节MC-OSCC相互作用中的潜在作用。值得注意的是,CCR2以及miR-142、miR-146a和miR-223的表达水平被确定与头颈部肿瘤患者的预后相关。

结论

数据突出了MCs与OSCC之间由关键信号通路和miRNA调节驱动的复杂动态相互作用。这些发现为未来的功能研究以及旨在调节TME内MC-OSCC相互作用的靶向治疗的可能发展提供了基础。

https://cdn.ncbi.nlm.nih.gov/pmc/blobs/f7d2/11885139/8731bb7ad639/fonc-15-1518404-g001.jpg

文献AI研究员

20分钟写一篇综述,助力文献阅读效率提升50倍。

立即体验

用中文搜PubMed

大模型驱动的PubMed中文搜索引擎

马上搜索

文档翻译

学术文献翻译模型,支持多种主流文档格式。

立即体验