Yuan Shujian, Wu Yunling, Balcazar Jose Luis, Wang Danrui, Zhu Dong, Ye Mao, Sun Mingming, Hu Feng
Soil Ecology Lab, Jiangsu Provincial Key Laboratory of Coastal Saline Soil Resources Utilization and Ecological Conservation, Jiangsu Collaborative Innovation Center for Solid Organic Waste Resource Utilization & Jiangsu Key Laboratory for Solid Organic Waste Utilization, Nanjing Agricultural University, Nanjing, China.
Catalan Institute for Water Research (ICRA), Girona, Spain.
Appl Environ Microbiol. 2025 Apr 23;91(4):e0029625. doi: 10.1128/aem.00296-25. Epub 2025 Mar 14.
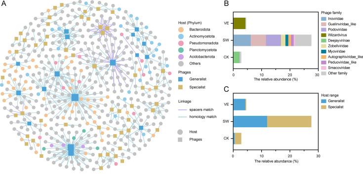
The compost microbiome is important in regulating soil carbon sequestration. However, there is limited information concerning phage communities and phage-encoded auxiliary metabolic genes (AMGs) in compost-applied soils. We combined metagenomics and meta-viromes to explore the potential role of bacterial and phage communities in carbon sequestration in the compost microbiome. The experiment comprised swine manure compost (SW) and vermicompost (VE) applied to the soil along with a control treatment (CK). The bacterial community richness decreased after swine manure application and increased after vermicomposting compared to the control treatment. The phage community in the vermicompost-applied soil was dominated (63.1%) by temperate phages. In comparison, the communities of the swine manure compost-applied soil (92.7%) and control treatments (75.4%) were dominated by virulent phages. Phage-encoded carbon sequestration AMGs were detected in all three treatments, with significant enrichment in the vermicompost-applied soil. The average carbon sequestration potential (the coverage ratio of phage AMGs:total genes) of phage AMGs (, 11, and 6) in the vermicompost-applied soil (65.18%) was greater than in the swine manure-applied (0) and control soils (50.21%). The results highlight the role of phage-encoded AMGs in improving soil carbon sequestration in vermicompost-applied soil. The findings provide new avenues for increasing soil carbon sequestration.IMPORTANCEThe phage-bacteria interactions have a significant impact on the global carbon cycle. Soil microbial carbon sequestration is a process in combination withcarbon sequestration genes and growth activity. This is the first study aimed at understanding the carbon sequestration potential of phage communities in vermicompost. The results of this study provide variations in carbon sequestration genes in vermicompost microbial communities, and some novel phage auxiliary metabolic genes were revealed to assist bacterial communities to increase soil carbon sequestration potential. Our results highlight the importance of phages in soil carbon sequestration from the perspective of phage-bacterial community interactions.
堆肥微生物群落在调节土壤碳固存方面具有重要作用。然而,关于施用堆肥的土壤中的噬菌体群落和噬菌体编码的辅助代谢基因(AMGs)的信息有限。我们结合宏基因组学和宏病毒组学,探讨细菌和噬菌体群落在堆肥微生物群碳固存中的潜在作用。该实验包括将猪粪堆肥(SW)和蚯蚓堆肥(VE)施用于土壤,并设置对照处理(CK)。与对照处理相比,施用猪粪后细菌群落丰富度降低,而蚯蚓堆肥后细菌群落丰富度增加。施用蚯蚓堆肥的土壤中的噬菌体群落以温和噬菌体为主(占63.1%)。相比之下,施用猪粪堆肥的土壤(占92.7%)和对照处理(占75.4%)的群落以烈性噬菌体为主。在所有三种处理中均检测到噬菌体编码的碳固存AMGs,在施用蚯蚓堆肥的土壤中显著富集。施用蚯蚓堆肥的土壤中噬菌体AMGs(分别为、11和6)的平均碳固存潜力(噬菌体AMGs覆盖基因总数的比例)(65.18%)高于施用猪粪的土壤(0)和对照土壤(50.21%)。结果突出了噬菌体编码的AMGs在提高施用蚯蚓堆肥的土壤中碳固存方面的作用。这些发现为增加土壤碳固存提供了新途径。重要性噬菌体与细菌的相互作用对全球碳循环有重大影响。土壤微生物碳固存是一个与碳固存基因和生长活性相结合的过程。这是第一项旨在了解蚯蚓堆肥中噬菌体群落碳固存潜力的研究。本研究结果提供了蚯蚓堆肥微生物群落中碳固存基因的差异,并揭示了一些新的噬菌体辅助代谢基因,以协助细菌群落提高土壤碳固存潜力。我们的结果从噬菌体-细菌群落相互作用的角度突出了噬菌体在土壤碳固存中的重要性。