Hou Ling, Guo Yan, Xu Shuang, Bai Mi, Cao Weidong, Zhang Yue, Jia Zhanjun, Zhang Aihua
Department of Nephrology, Children's Hospital of Nanjing Medical University, Nanjing, 210008, China.
Department of Pediatrics, Shengjing Hospital of China Medical University, Shenyang, 110004, China.
Adv Sci (Weinh). 2025 May;12(19):e2410764. doi: 10.1002/advs.202410764. Epub 2025 Mar 17.
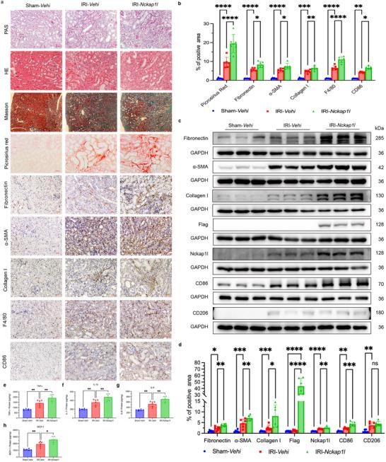
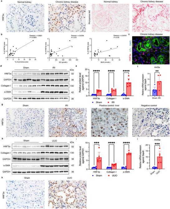
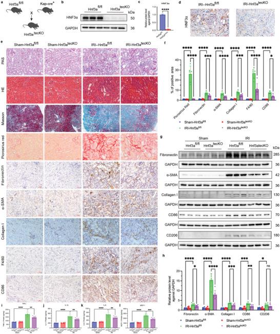
Chronic Kidney Disease (CKD) is a global health challenge, with acute kidney injury (AKI) from ischemia-reperfusion injury (IRI) as a common cause. This study explored the role of Hepatocyte Nuclear Factor 3 alpha (HNF3α/FOXA1) in renal fibrosis and CKD after IRI. Kidney biopsy specimens from CKD patients and mouse models (IRI or unilateral ureteral obstruction) showed HNF3α upregulation in fibrotic kidneys, linked to renal function decline. Additional experiments demonstrated that deletion of HNF3α mitigated IRI-induced renal fibrosis, and that overexpression of HNF3α led to increased fibrosis. Examination of the potential mechanism by transcriptome sequencing and CUT&Tag sequencing suggested that HNF3α promoted renal fibrosis by increasing the expression of the NCK associated protein 1 like (Nckap1l, formerly known as hematopoietic protein 1 [Hem1]), a vital component of the WAVE complex which plays a significant role in cytoskeletal regulation and cell migration. These results underscore the critical function of HNF3α in renal fibrosis following IRI, and also identify Nckap1l as a potential therapeutic target, thus opening new avenues for research and potential therapeutic interventions for CKD and renal fibrosis.
慢性肾脏病(CKD)是一项全球性的健康挑战,缺血再灌注损伤(IRI)导致的急性肾损伤(AKI)是其常见病因。本研究探讨了肝细胞核因子3α(HNF3α/FOXA1)在IRI后肾纤维化和CKD中的作用。来自CKD患者和小鼠模型(IRI或单侧输尿管梗阻)的肾活检标本显示,纤维化肾脏中HNF3α上调,这与肾功能下降有关。进一步的实验表明,敲除HNF3α可减轻IRI诱导的肾纤维化,而过表达HNF3α则会导致纤维化增加。通过转录组测序和CUT&Tag测序对潜在机制进行研究,结果提示HNF3α通过增加NCK相关蛋白1样蛋白(Nckap1l,原名造血蛋白1 [Hem1])的表达来促进肾纤维化,Nckap1l是WAVE复合体的重要组成部分,在细胞骨架调节和细胞迁移中发挥重要作用。这些结果强调了HNF3α在IRI后肾纤维化中的关键作用,同时确定Nckap1l为潜在治疗靶点,从而为CKD和肾纤维化的研究及潜在治疗干预开辟了新途径。