Cui Bo, Tu Silin, Li Haibo, Zeng Zhancheng, Xiao Ruiqi, Guo Jing, Liang Xiaoqi, Liu Chang, Pan Lijie, Chen Wenjie, Ge Mian, Zhong Xiaofen, Ye Linsen, Chen Huaxin, Zhang Qi, Xu Yan
Biotherapy Centre, the Third Affiliated Hospital, Sun Yat-sen University, Guangzhou, China.
Department of Hepatic Surgery and Liver Transplantation Center, the Third Affiliated Hospital of Sun Yat-sen University, Guangzhou, China.
FEBS Open Bio. 2025 Jul;15(7):1144-1158. doi: 10.1002/2211-5463.70023. Epub 2025 Mar 18.
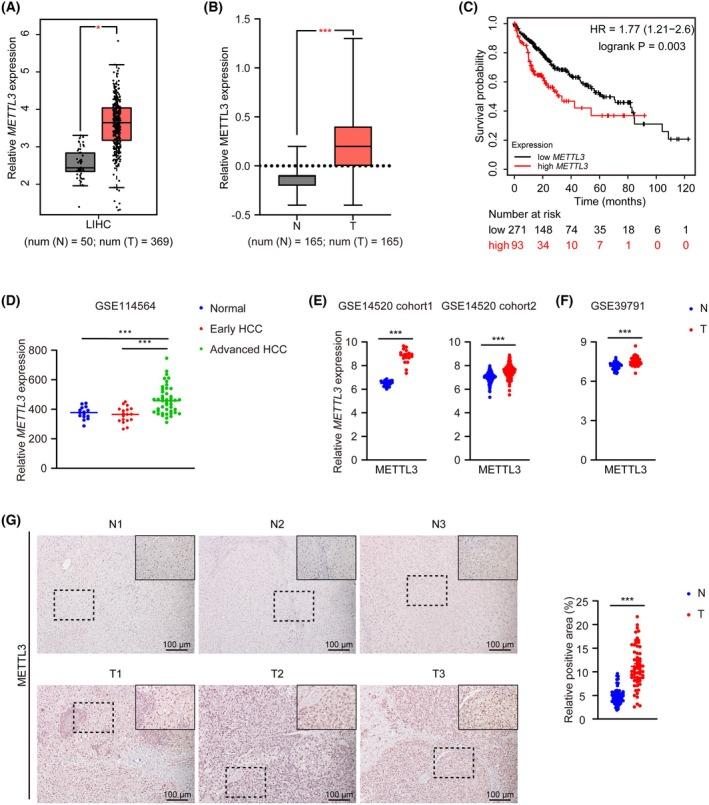
Hepatocellular carcinoma (HCC) is among the most common causes of cancer-related deaths worldwide. Previous studies showed that N6-methyladenosine (mA), the most abundant chemical modification in eukaryotic RNAs, is implicated in HCC progression. Using liver-specific conditional knockout mice, we found that the loss of METTL3, the core catalytic subunit of mA methyltransferase, significantly promoted hepatic tumor initiation under various oncogenic challenges, contrary to the previously reported oncogenic role of METTL3 in liver cancer cell lines or xenograft models. Mechanistically, we hypothesized that METTL3 deficiency accelerated HCC initiation by inhibiting mA deposition on MANF transcripts, impairing nuclear export and thus MANF protein levels, which led to insufficient endoplasmic reticulum (ER) stress response pathway activation. Our findings suggest a tumor-suppressive role for METTL3 in the early stages of HCC, emphasizing the importance of understanding the dynamic role of epigenetic regulation in tumorigenesis and targeted therapy.
肝细胞癌(HCC)是全球癌症相关死亡的最常见原因之一。先前的研究表明,N6-甲基腺苷(m⁶A)作为真核RNA中最丰富的化学修饰,与HCC进展有关。利用肝脏特异性条件性敲除小鼠,我们发现m⁶A甲基转移酶的核心催化亚基METTL3的缺失在各种致癌挑战下显著促进了肝脏肿瘤的起始,这与先前报道的METTL3在肝癌细胞系或异种移植模型中的致癌作用相反。从机制上讲,我们推测METTL3缺陷通过抑制m⁶A在MANF转录本上的沉积、损害核输出从而降低MANF蛋白水平,导致内质网(ER)应激反应途径激活不足,进而加速了HCC的起始。我们的研究结果表明METTL3在HCC早期具有肿瘤抑制作用,强调了理解表观遗传调控在肿瘤发生和靶向治疗中的动态作用的重要性。