Suppr超能文献

多组学分析揭示了转座元件在牲畜基因组中的关键调控作用。

Multi-omics analysis reveals critical -regulatory roles of transposable elements in livestock genomes.

作者信息

Wang Chao, Lei Bowen, Bao Yongzhou, Wang Zhen, Chen Choulin, Zhang Yuanyuan, Qin Shenghua, Sun Tao, Tang Zhonglin, Liu Yuwen

机构信息

Shenzhen Branch, Guangdong Laboratory for Lingnan Modern Agriculture, Key Laboratory of Livestock and Poultry Multi-Omics of MARA, Agricultural Genomics Institute at Shenzhen, Chinese Academy of Agricultural Sciences, Shenzhen 518124, P.R. China.

Key Laboratory of Agricultural Animal Genetics, Breeding and Reproduction of Ministry of Education & Key Lab of Swine Genetics and Breeding of Ministry of Agriculture and Rural Affairs, Huazhong Agricultural University, Wuhan 430070, P.R. China.

出版信息

iScience. 2025 Feb 18;28(3):112049. doi: 10.1016/j.isci.2025.112049. eCollection 2025 Mar 21.

Abstract

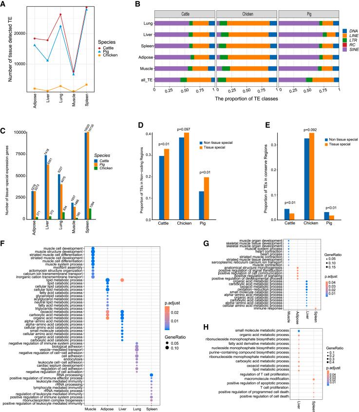
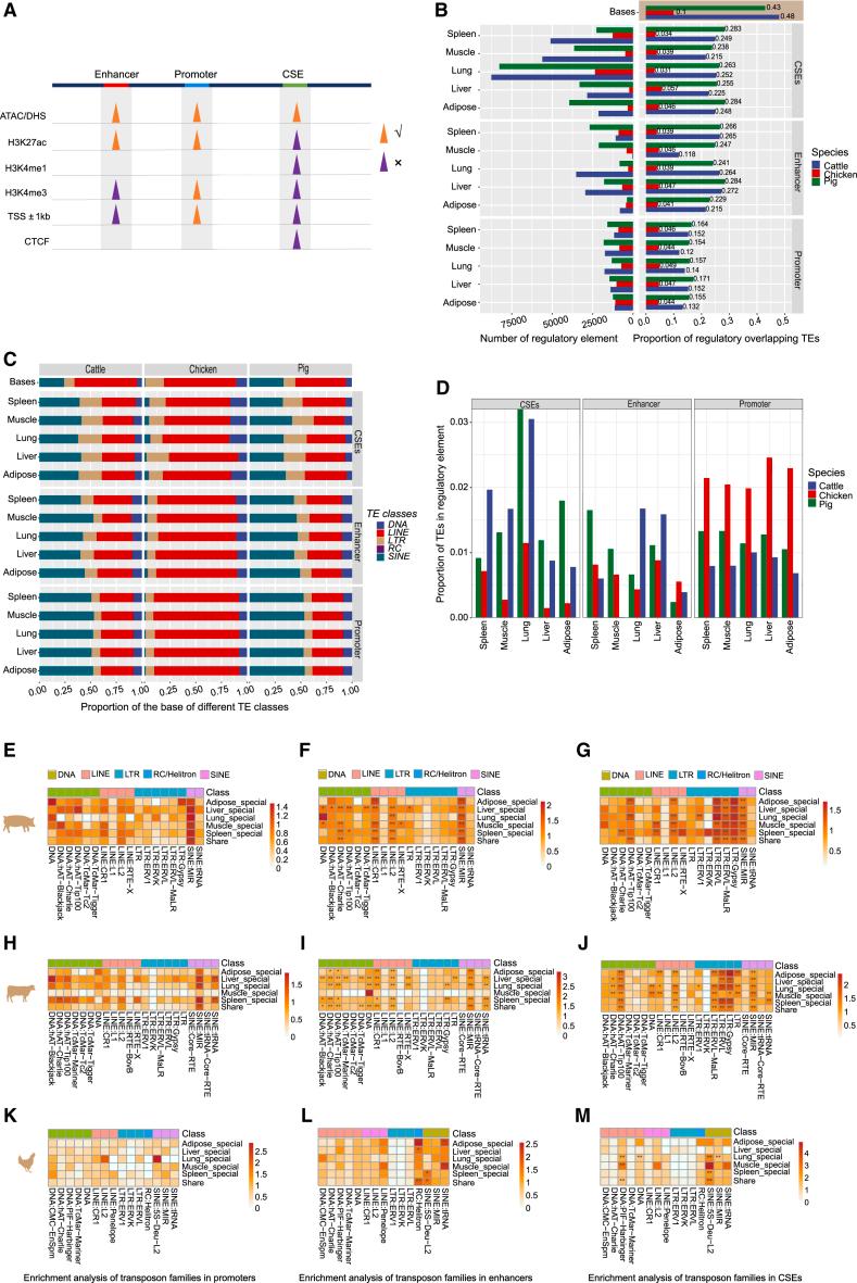
Transposable elements (TEs) are important sources of genetic and regulatory variation, yet their functional roles in domesticated animals remain insufficiently explored. To address this gap, we comprehensively annotated TE types, ages, and distributions in the genomes of pig (Sus scrofa), cattle (Bos taurus), and chicken (Gallus gallus). Our analysis revealed species-specific patterns in TE abundance, amplification, and activity in modern genomes. By integrating transcriptomic and epigenomic data, we explored the impact of specific TE types on -regulatory elements (CREs) and constructed a TE expression atlas across five tissues in all three species. Our findings underscored the critical roles of tissue-specific TE expression and chromatin accessibility in regulating tissue-specific biological processes. Most notably, we developed a computational framework to uncover TE-mediated gene regulatory networks (TE-GRNs). Our findings provide valuable insights into the regulatory functions of TEs in livestock and offer a robust approach for studying TE-GRNs in diverse biological contexts.

摘要

转座元件(TEs)是遗传和调控变异的重要来源,但其在驯化动物中的功能作用仍未得到充分探索。为填补这一空白,我们全面注释了猪(Sus scrofa)、牛(Bos taurus)和鸡(Gallus gallus)基因组中的TE类型、年代和分布。我们的分析揭示了现代基因组中TE丰度、扩增和活性的物种特异性模式。通过整合转录组和表观基因组数据,我们探索了特定TE类型对调控元件(CREs)的影响,并构建了这三个物种五个组织的TE表达图谱。我们的研究结果强调了组织特异性TE表达和染色质可及性在调节组织特异性生物学过程中的关键作用。最值得注意的是,我们开发了一个计算框架来揭示TE介导的基因调控网络(TE-GRNs)。我们的研究结果为TEs在牲畜中的调控功能提供了有价值的见解,并为在不同生物学背景下研究TE-GRNs提供了一种强大的方法。

https://cdn.ncbi.nlm.nih.gov/pmc/blobs/14de/11914811/254f2584dc83/fx1.jpg

文献检索

告别复杂PubMed语法,用中文像聊天一样搜索,搜遍4000万医学文献。AI智能推荐,让科研检索更轻松。

立即免费搜索

文件翻译

保留排版,准确专业,支持PDF/Word/PPT等文件格式,支持 12+语言互译。

免费翻译文档

深度研究

AI帮你快速写综述,25分钟生成高质量综述,智能提取关键信息,辅助科研写作。

立即免费体验