Suppr超能文献

线粒体通透性转换驱动肝细胞癌预后风险模型中坏死相关基因的表达、鉴定及验证。

Mitochondrial permeability transition drives the expression, identification and validation of necrosis-related genes in prognostic risk models of hepatocellular carcinoma.

作者信息

Jin Jiaxuan, Wang Mengyuan, Liu Yinuo, Li Wei, Zhang Xuemei, Cheng Zhuoxin

机构信息

Department of Gastroenterology, The First Affiliated Hospital of Jiamusi University, Jiamusi, China.

Department of Gastroenterology, Jiamusi Central Hospital, Jiamusi, China.

出版信息

Transl Cancer Res. 2025 Feb 28;14(2):1037-1052. doi: 10.21037/tcr-24-1442. Epub 2025 Feb 26.

Abstract

BACKGROUND

Hepatocellular carcinoma (HCC) is a prevalent malignant tumor, and the current treatment methods exhibit various limitations. In recent years, the role of mitochondrial permeability transition-driven necrosis-related genes (MPT-DNRGs) in the pathogenesis and progression of severe diseases, particularly tumors, has garnered significant attention. This study aimed to identify new targets and concepts for MPT-DNRG-targeted therapy in HCC.

METHODS

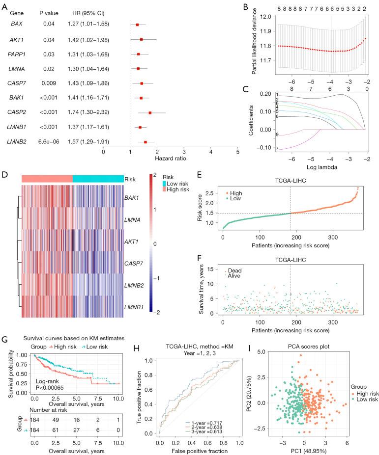
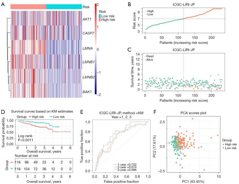
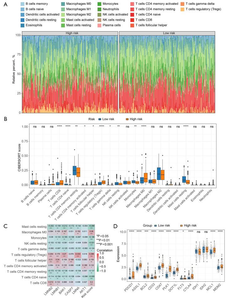
In this study, we utilized HCC-related datasets and MPT-DNRGs to identify differentially expressed genes (DEGs) between HCC patients and control groups. By conducting a cross-analysis of the results of DEGs and MPT-DNRGs, we screened candidate genes. Subsequently, univariate Cox regression and least absolute shrinkage and selection operator (LASSO) regression analysis methods were employed to identify prognostic genes, which were used to construct a risk model and calculate individual risk scores for HCC patients. Additionally, we performed univariate and multivariate Cox regression analyses to identify independent prognostic factors and constructed a column chart based on these factors to predict the survival probability of HCC patients. Furthermore, gene set enrichment analysis (GSEA), the immune microenvironment, chemotherapy drugs, and the expression of prognostic genes between the two groups were analyzed. Finally, the expression of these prognostic genes was further confirmed using reverse transcription-quantitative polymerase chain reaction (RT-qPCR) technology.

RESULTS

In this study, we identified 8,515 DEGs between HCC and control samples. By performing intersection analysis between DEGs and MPT-DNRGs, we pinpointed 15 candidate genes. Subsequently, through univariate Cox regression and LASSO regression analysis, we identified six genes (, , , , , and ) that were significantly associated with overall survival (OS) in patients. Based on the median risk score, we categorized HCC patients into high-risk and low-risk groups. Kaplan-Meier (KM) survival analysis results demonstrated a significant difference in OS between the two groups, which was further validated through additional assessment. Furthermore, we constructed a nomogram to predict the survival probability of HCC patients. Moreover, GSEA revealed a crucial correlation between these genes and HCC, and highlighted a close association between risk scores and regulatory T cells. We also identified four chemotherapy drugs related to HCC. Finally, in both the training and validation cohorts, , , and exhibited high expression levels in tumor samples. Further validation using RT-qPCR confirmed that the expression of all prognostic genes was significantly higher in HCC group compared to the control group.

CONCLUSIONS

This study explored six prognostic genes (, , , , and ) associated with MPT-DNRGs in HCC, which provides a reference for further research on HCC.

摘要

背景

肝细胞癌(HCC)是一种常见的恶性肿瘤,目前的治疗方法存在各种局限性。近年来,线粒体通透性转换驱动的坏死相关基因(MPT-DNRGs)在严重疾病尤其是肿瘤的发病机制和进展中的作用受到了广泛关注。本研究旨在确定HCC中MPT-DNRG靶向治疗的新靶点和概念。

方法

在本研究中,我们利用HCC相关数据集和MPT-DNRGs来鉴定HCC患者与对照组之间的差异表达基因(DEGs)。通过对DEGs和MPT-DNRGs的结果进行交叉分析,我们筛选出候选基因。随后,采用单变量Cox回归和最小绝对收缩和选择算子(LASSO)回归分析方法来鉴定预后基因,这些基因用于构建风险模型并计算HCC患者的个体风险评分。此外,我们进行了单变量和多变量Cox回归分析以确定独立的预后因素,并基于这些因素构建柱状图以预测HCC患者的生存概率。此外,还分析了基因集富集分析(GSEA)、免疫微环境、化疗药物以及两组之间预后基因的表达。最后,使用逆转录定量聚合酶链反应(RT-qPCR)技术进一步证实了这些预后基因的表达。

结果

在本研究中,我们鉴定出HCC与对照样本之间有8515个DEGs。通过对DEGs和MPT-DNRGs进行交集分析,我们确定了15个候选基因。随后,通过单变量Cox回归和LASSO回归分析,我们鉴定出6个与患者总生存期(OS)显著相关的基因(、、、、和)。根据中位风险评分,我们将HCC患者分为高风险和低风险组。Kaplan-Meier(KM)生存分析结果显示两组之间的OS存在显著差异,并通过额外评估进一步验证。此外,我们构建了一个列线图来预测HCC患者的生存概率。此外,GSEA揭示了这些基因与HCC之间的关键相关性,并突出了风险评分与调节性T细胞之间的密切关联。我们还鉴定出四种与HCC相关的化疗药物。最后,在训练和验证队列中,、和在肿瘤样本中均表现出高表达水平。使用RT-qPCR进行的进一步验证证实,与对照组相比,HCC组中所有预后基因的表达均显著更高。

结论

本研究探索了HCC中与MPT-DNRGs相关的6个预后基因(、、、、和),为HCC的进一步研究提供了参考。

https://cdn.ncbi.nlm.nih.gov/pmc/blobs/e1a7/11912029/7c1de201d168/tcr-14-02-1037-f1.jpg

文献检索

告别复杂PubMed语法,用中文像聊天一样搜索,搜遍4000万医学文献。AI智能推荐,让科研检索更轻松。

立即免费搜索

文件翻译

保留排版,准确专业,支持PDF/Word/PPT等文件格式,支持 12+语言互译。

免费翻译文档

深度研究

AI帮你快速写综述,25分钟生成高质量综述,智能提取关键信息,辅助科研写作。

立即免费体验