Suppr超能文献

通过细胞内邻近标记对体内不同储存部位脂肪细胞蛋白质组进行性别特异性分析。

Sex and Depot Specific Adipocyte Proteome Profiling In Vivo via Intracellular Proximity Labeling.

作者信息

Simonian Taylor L, Meyer Amanda S, Guo Jinjin, Sha Jihui, Wohlschlegel James A, Droujinine Ilia A, Perrimon Norbert, McMahon Andrew P

机构信息

Department of Stem Cell Biology and Regenerative Medicine, Eli and Edythe Broad Center for Regenerative Medicine and Stem Cell Research, Keck School of Medicine, University of Southern California, Los Angeles, California, USA.

Department of Biological Chemistry, David Geffen School of Medicine, University of California, Los Angeles, California, USA.

出版信息

Compr Physiol. 2025 Apr;15(2):e70007. doi: 10.1002/cph4.70007.

Abstract

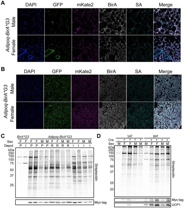
Adipose tissue has varying distributions and metabolic properties between the sexes. Inherent sex-specific differences in adipocytes may heighten the risk of metabolic disease in males. Analysis of the adipocyte proteome can potentially provide important insight. To enable cell-type specific proteomic profiling in vivo, we genetically engineered a mouse line for cell-type specific production of a promiscuous biotin ligase (BirAG3) facilitating the rapid isolation of biotinylated cell-type specific proteomes. Adipocyte-specific activation of cytoplasmic BirAG3 led to robust biotinylation of adipocyte proteins across all major fat depots. Comparison of brown adipose tissue (BAT) and subcutaneous white adipose tissue (SAT) proteomes identified 229 brown adipose-enriched and 35 white adipose-enriched proteins. Regional comparison of white fat depots revealed additional differences across depots. Comparison of male and female depots identified sexually dimorphic adipose proteins: AHNAK predominating in the male and ACOT2 in the female. These findings validate the genetic model and highlight insights to be gained through targeted profiling of adipocytes. The genetic tool adds to existing approaches for in vivo proximity profiling of cell-type specific proteome programs.

摘要

脂肪组织在两性之间具有不同的分布和代谢特性。脂肪细胞中固有的性别特异性差异可能会增加男性患代谢性疾病的风险。对脂肪细胞蛋白质组的分析可能会提供重要的见解。为了在体内实现细胞类型特异性蛋白质组分析,我们通过基因工程构建了一个小鼠品系,用于细胞类型特异性生产一种混杂生物素连接酶(BirAG3),以促进生物素化的细胞类型特异性蛋白质组的快速分离。细胞质BirAG3的脂肪细胞特异性激活导致所有主要脂肪库中脂肪细胞蛋白的强烈生物素化。棕色脂肪组织(BAT)和皮下白色脂肪组织(SAT)蛋白质组的比较确定了229种棕色脂肪富集蛋白和35种白色脂肪富集蛋白。白色脂肪库的区域比较揭示了各脂肪库之间的其他差异。雄性和雌性脂肪库的比较确定了性别二态性脂肪蛋白:AHNAK在雄性中占主导,而ACOT2在雌性中占主导。这些发现验证了该遗传模型,并突出了通过对脂肪细胞进行靶向分析可获得的见解。该遗传工具为现有的体内细胞类型特异性蛋白质组程序邻近分析方法增添了内容。

https://cdn.ncbi.nlm.nih.gov/pmc/blobs/8811/11969033/c79d6d3915e6/CPH4-15-e70007-g004.jpg

文献AI研究员

20分钟写一篇综述,助力文献阅读效率提升50倍。

立即体验

用中文搜PubMed

大模型驱动的PubMed中文搜索引擎

马上搜索

文档翻译

学术文献翻译模型,支持多种主流文档格式。

立即体验