• 文献检索
  • 文档翻译
  • 深度研究
  • 学术资讯
  • Suppr Zotero 插件Zotero 插件
  • 邀请有礼
  • 套餐&价格
  • 历史记录
应用&插件
Suppr Zotero 插件Zotero 插件浏览器插件Mac 客户端Windows 客户端微信小程序
定价
高级版会员购买积分包购买API积分包
服务
文献检索文档翻译深度研究API 文档MCP 服务
关于我们
关于 Suppr公司介绍联系我们用户协议隐私条款
关注我们

Suppr 超能文献

核心技术专利:CN118964589B侵权必究
粤ICP备2023148730 号-1Suppr @ 2026

文献检索

告别复杂PubMed语法,用中文像聊天一样搜索,搜遍4000万医学文献。AI智能推荐,让科研检索更轻松。

立即免费搜索

文件翻译

保留排版,准确专业,支持PDF/Word/PPT等文件格式,支持 12+语言互译。

免费翻译文档

深度研究

AI帮你快速写综述,25分钟生成高质量综述,智能提取关键信息,辅助科研写作。

立即免费体验

叶绿酸通过诱导铜死亡与吉西他滨在胰腺癌中发挥协同抗肿瘤作用。

Chlorophyllin exerts synergistic anti-tumor effect with gemcitabine in pancreatic cancer by inducing cuproptosis.

作者信息

Ren Jiaqiang, Su Tong, Ding Jiachun, Chen Fan, Mo Jiantao, Li Jie, Wang Zheng, Han Liang, Wu Zheng, Wu Shuai

机构信息

Department of Hepatobiliary Surgery, The First Affiliated Hospital of Xi'an Jiaotong University, Xi'an, Shaanxi, 710061, China.

School of Public Health, Xi'an Jiaotong University Health Science Center, Xi'an, Shaanxi, 710061, China.

出版信息

Mol Med. 2025 Apr 4;31(1):126. doi: 10.1186/s10020-025-01180-y.

DOI:10.1186/s10020-025-01180-y
PMID:40186145
原文链接:https://pmc.ncbi.nlm.nih.gov/articles/PMC11969790/
Abstract

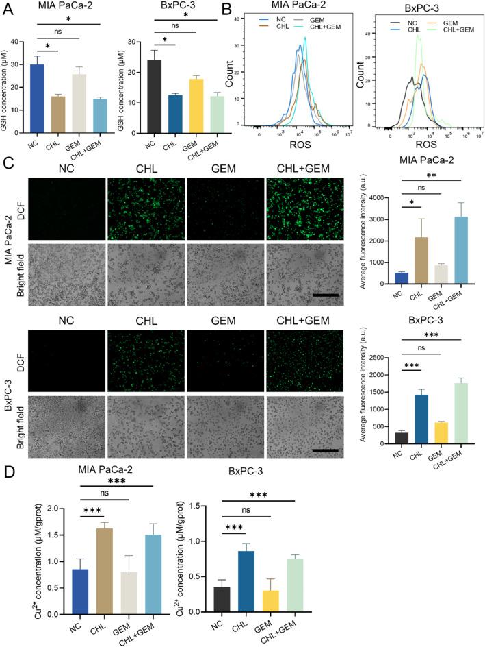
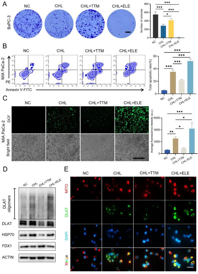
Pancreatic cancer (PC) has high lethality due to multiple reasons, and its limited response to conventional chemotherapy like gemcitabine (GEM) is a non-negligible one. Therefore, our study introduces Chlorophyllin (CHL) as an effective therapeutic candidate to enhance the therapeutic efficacy of GEM. Our results demonstrate that the combination of CHL and GEM exhibits a significant synergistic anti-tumor effect by targeting multiple oncogenic processes in PC, including inhibiting cell proliferation, invasion, and migration, as well as inducing cell apoptosis. Further investigations of mechanism have revealed that CHL induces cuproptosis in PC cells through a multifaceted process, involving depleting cellular intracellular glutathione (GSH), increasing reactive oxygen species (ROS) levels, and subsequently upregulating the HSP70 protein in response to heightened oxidative stress. Additionally, CHL releases free Cu, binds to the Ferredoxin 1 (FDX1) protein, and ultimately leads to the oligomerization of Dihydrolipoamide S-Acetyltransferase (DLAT) proteins to amplify the copper toxicity within PC cells. Moreover, in vivo experiments have demonstrated that the combination of CHL and GEM effectively inhibits the growth of subcutaneously transplanted tumors while maintaining a favorable biosafety profile. In conclusion, our study identifies CHL as a potent enhancer of GEM's anti-tumor effects in PC through the induction of cuproptosis, thus providing a novel therapeutic avenue for patients with PC.

摘要

胰腺癌(PC)由于多种原因具有高致死率,其对吉西他滨(GEM)等传统化疗的有限反应是一个不可忽视的因素。因此,我们的研究引入叶绿酸(CHL)作为一种有效的治疗候选物,以提高GEM的治疗效果。我们的结果表明,CHL和GEM的组合通过靶向PC中的多个致癌过程,包括抑制细胞增殖、侵袭和迁移以及诱导细胞凋亡,表现出显著的协同抗肿瘤作用。机制的进一步研究表明,CHL通过一个多方面的过程诱导PC细胞发生铜死亡,包括消耗细胞内的谷胱甘肽(GSH)、提高活性氧(ROS)水平,以及随后在氧化应激增强时上调热休克蛋白70(HSP70)。此外,CHL释放游离铜,与铁氧化还原蛋白1(FDX1)结合,最终导致二氢硫辛酰胺S-乙酰转移酶(DLAT)蛋白寡聚化,以放大PC细胞内的铜毒性。此外,体内实验表明,CHL和GEM的组合有效地抑制了皮下移植肿瘤的生长,同时保持了良好的生物安全性。总之,我们的研究通过诱导铜死亡确定CHL为GEM在PC中抗肿瘤作用的有效增强剂,从而为PC患者提供了一条新的治疗途径。

https://cdn.ncbi.nlm.nih.gov/pmc/blobs/bcf0/11969790/1e7c91af97a8/10020_2025_1180_Fig7_HTML.jpg
https://cdn.ncbi.nlm.nih.gov/pmc/blobs/bcf0/11969790/d97c792c0121/10020_2025_1180_Fig1_HTML.jpg
https://cdn.ncbi.nlm.nih.gov/pmc/blobs/bcf0/11969790/40c7b6ac3945/10020_2025_1180_Fig2_HTML.jpg
https://cdn.ncbi.nlm.nih.gov/pmc/blobs/bcf0/11969790/6feac0b3d509/10020_2025_1180_Fig3_HTML.jpg
https://cdn.ncbi.nlm.nih.gov/pmc/blobs/bcf0/11969790/a8a785bad91b/10020_2025_1180_Fig4_HTML.jpg
https://cdn.ncbi.nlm.nih.gov/pmc/blobs/bcf0/11969790/8d741cddbac2/10020_2025_1180_Fig5_HTML.jpg
https://cdn.ncbi.nlm.nih.gov/pmc/blobs/bcf0/11969790/eacaa471094b/10020_2025_1180_Fig6_HTML.jpg
https://cdn.ncbi.nlm.nih.gov/pmc/blobs/bcf0/11969790/1e7c91af97a8/10020_2025_1180_Fig7_HTML.jpg
https://cdn.ncbi.nlm.nih.gov/pmc/blobs/bcf0/11969790/d97c792c0121/10020_2025_1180_Fig1_HTML.jpg
https://cdn.ncbi.nlm.nih.gov/pmc/blobs/bcf0/11969790/40c7b6ac3945/10020_2025_1180_Fig2_HTML.jpg
https://cdn.ncbi.nlm.nih.gov/pmc/blobs/bcf0/11969790/6feac0b3d509/10020_2025_1180_Fig3_HTML.jpg
https://cdn.ncbi.nlm.nih.gov/pmc/blobs/bcf0/11969790/a8a785bad91b/10020_2025_1180_Fig4_HTML.jpg
https://cdn.ncbi.nlm.nih.gov/pmc/blobs/bcf0/11969790/8d741cddbac2/10020_2025_1180_Fig5_HTML.jpg
https://cdn.ncbi.nlm.nih.gov/pmc/blobs/bcf0/11969790/eacaa471094b/10020_2025_1180_Fig6_HTML.jpg
https://cdn.ncbi.nlm.nih.gov/pmc/blobs/bcf0/11969790/1e7c91af97a8/10020_2025_1180_Fig7_HTML.jpg

相似文献

1
Chlorophyllin exerts synergistic anti-tumor effect with gemcitabine in pancreatic cancer by inducing cuproptosis.叶绿酸通过诱导铜死亡与吉西他滨在胰腺癌中发挥协同抗肿瘤作用。
Mol Med. 2025 Apr 4;31(1):126. doi: 10.1186/s10020-025-01180-y.
2
Phospho-valproic acid (MDC-1112) reduces pancreatic cancer growth in patient-derived tumor xenografts and KPC mice: enhanced efficacy when combined with gemcitabine.磷酸丙戊酸(MDC-1112)减少了患者来源的肿瘤异种移植和 KPC 小鼠中的胰腺癌生长:与吉西他滨联合使用时疗效增强。
Carcinogenesis. 2020 Jul 14;41(7):927-939. doi: 10.1093/carcin/bgz170.
3
Synergistic Effects of I Seed Implantation Brachytherapy and Gemcitabine in Pancreatic Tumors.I 种子植入近距离放疗联合吉西他滨治疗胰腺肿瘤的协同效应。
Discov Med. 2024 Jul;36(186):1464-1476. doi: 10.24976/Discov.Med.202436186.136.
4
A Tumor Homing Peptide-Linked Arsenic Compound Inhibits Pancreatic Cancer Growth and Enhances the Inhibitory Effect of Gemcitabine.一种肿瘤归巢肽连接的砷化合物抑制胰腺癌生长并增强吉西他滨的抑制作用。
Int J Mol Sci. 2024 Oct 22;25(21):11366. doi: 10.3390/ijms252111366.
5
S-Adenosylmethionine synergistically enhances the antitumor effect of gemcitabine against pancreatic cancer through JAK2/STAT3 pathway.S-腺苷甲硫氨酸通过 JAK2/STAT3 通路协同增强吉西他滨对胰腺癌的抗肿瘤作用。
Naunyn Schmiedebergs Arch Pharmacol. 2019 May;392(5):615-622. doi: 10.1007/s00210-019-01617-2. Epub 2019 Jan 25.
6
CQ sensitizes human pancreatic cancer cells to gemcitabine through the lysosomal apoptotic pathway via reactive oxygen species.CQ 通过活性氧诱导溶酶体凋亡途径使人类胰腺癌细胞对吉西他滨敏感。
Mol Oncol. 2018 Apr;12(4):529-544. doi: 10.1002/1878-0261.12179. Epub 2018 Mar 13.
7
Intracellular KRAS-specific antibody enhances the anti-tumor efficacy of gemcitabine in pancreatic cancer by inducing endosomal escape.细胞内KRAS特异性抗体通过诱导内体逃逸增强吉西他滨在胰腺癌中的抗肿瘤疗效。
Cancer Lett. 2021 Jun 1;507:97-111. doi: 10.1016/j.canlet.2021.03.015. Epub 2021 Mar 17.
8
Antitumor activity and combined inhibitory effect of ceritinib with gemcitabine in pancreatic cancer.西地尼布联合吉西他滨治疗胰腺癌的抗肿瘤活性及联合抑制作用。
Am J Physiol Gastrointest Liver Physiol. 2020 Jan 1;318(1):G109-G119. doi: 10.1152/ajpgi.00130.2019. Epub 2019 Nov 18.
9
Use of a lipid-coated mesoporous silica nanoparticle platform for synergistic gemcitabine and paclitaxel delivery to human pancreatic cancer in mice.使用脂质包被的介孔二氧化硅纳米颗粒平台将吉西他滨和紫杉醇协同递送至小鼠的人胰腺癌中。
ACS Nano. 2015;9(4):3540-57. doi: 10.1021/acsnano.5b00510. Epub 2015 Mar 31.
10
Knockdown of in Pancreatic Cancer Helps Ameliorate Gemcitabine Resistance.在胰腺癌中敲低 有助于缓解吉西他滨耐药性。
Front Biosci (Landmark Ed). 2024 Jul 25;29(7):269. doi: 10.31083/j.fbl2907269.

引用本文的文献

1
Dextromethorphan Enhances Apoptosis and Suppresses EMT in PANC-1 Pancreatic Cancer Cells: Synergistic Effects with Gemcitabine.右美沙芬增强PANC-1胰腺癌细胞的凋亡并抑制上皮-间质转化:与吉西他滨的协同作用
Int J Mol Sci. 2025 Aug 22;26(17):8151. doi: 10.3390/ijms26178151.
2
Emerging regulated cell death mechanisms in bone remodeling: decoding ferroptosis, cuproptosis, disulfidptosis, and PANoptosis as therapeutic targets for skeletal disorders.骨重塑中新兴的程序性细胞死亡机制:将铁死亡、铜死亡、二硫死亡和PAN凋亡解码为骨骼疾病的治疗靶点
Cell Death Discov. 2025 Jul 21;11(1):335. doi: 10.1038/s41420-025-02633-3.

本文引用的文献

1
Analysis of chemoresistance characteristics and prognostic relevance of postoperative gemcitabine adjuvant chemotherapy in pancreatic cancer.胰腺癌术后吉西他滨辅助化疗的化疗耐药特征及预后相关性分析
Cancer Med. 2024 May;13(9):e7229. doi: 10.1002/cam4.7229.
2
Precision treatment of pancreatic ductal adenocarcinoma.胰腺导管腺癌的精准治疗。
Cancer Lett. 2024 Mar 31;585:216636. doi: 10.1016/j.canlet.2024.216636. Epub 2024 Jan 24.
3
Cancer statistics, 2024.2024年癌症统计数据。
CA Cancer J Clin. 2024 Jan-Feb;74(1):12-49. doi: 10.3322/caac.21820. Epub 2024 Jan 17.
4
Cuproptosis: A novel therapeutic target for overcoming cancer drug resistance.铜死亡:克服癌症药物耐药性的新治疗靶点。
Drug Resist Updat. 2024 Jan;72:101018. doi: 10.1016/j.drup.2023.101018. Epub 2023 Nov 11.
5
DNAzyme-Mediated Cascade Nanoreactor for Cuproptosis-Promoted Pancreatic Cancer Synergistic Therapy.DNAzyme 介导的级联纳米反应器用于铜死亡促进的胰腺癌协同治疗。
Adv Healthc Mater. 2023 Nov;12(28):e2301429. doi: 10.1002/adhm.202301429. Epub 2023 Aug 10.
6
Pancreatic cancer: Advances and challenges.胰腺癌:进展与挑战。
Cell. 2023 Apr 13;186(8):1729-1754. doi: 10.1016/j.cell.2023.02.014.
7
An Enzyme-Engineered Nonporous Copper(I) Coordination Polymer Nanoplatform for Cuproptosis-Based Synergistic Cancer Therapy.一种用于基于铜死亡的协同癌症治疗的酶工程无孔铜(I)配位聚合物纳米平台。
Adv Mater. 2023 Mar;35(13):e2300773. doi: 10.1002/adma.202300773.
8
Optimizing First-Line Chemotherapy in Metastatic Pancreatic Cancer: Efficacy of FOLFIRINOX versus Nab-Paclitaxel Plus Gemcitabine.转移性胰腺癌一线化疗的优化:FOLFIRINOX方案与白蛋白结合型紫杉醇联合吉西他滨方案的疗效比较
Cancers (Basel). 2023 Jan 8;15(2):416. doi: 10.3390/cancers15020416.
9
Copper homeostasis and cuproptosis in health and disease.铜稳态和铜死亡在健康和疾病中的作用。
Signal Transduct Target Ther. 2022 Nov 23;7(1):378. doi: 10.1038/s41392-022-01229-y.
10
Copper in the tumor microenvironment and tumor metastasis.肿瘤微环境中的铜与肿瘤转移
J Clin Biochem Nutr. 2022 Jul;71(1):22-28. doi: 10.3164/jcbn.22-9. Epub 2022 May 13.