• 文献检索
  • 文档翻译
  • 深度研究
  • 学术资讯
  • Suppr Zotero 插件Zotero 插件
  • 邀请有礼
  • 套餐&价格
  • 历史记录
应用&插件
Suppr Zotero 插件Zotero 插件浏览器插件Mac 客户端Windows 客户端微信小程序
定价
高级版会员购买积分包购买API积分包
服务
文献检索文档翻译深度研究API 文档MCP 服务
关于我们
关于 Suppr公司介绍联系我们用户协议隐私条款
关注我们

Suppr 超能文献

核心技术专利:CN118964589B侵权必究
粤ICP备2023148730 号-1Suppr @ 2026

文献检索

告别复杂PubMed语法,用中文像聊天一样搜索,搜遍4000万医学文献。AI智能推荐,让科研检索更轻松。

立即免费搜索

文件翻译

保留排版,准确专业,支持PDF/Word/PPT等文件格式,支持 12+语言互译。

免费翻译文档

深度研究

AI帮你快速写综述,25分钟生成高质量综述,智能提取关键信息,辅助科研写作。

立即免费体验

长期颈部淋巴结清扫术后的tau蛋白病

Tauopathy after long-term cervical lymphadenectomy.

作者信息

Wu Chenrui, Yuan Jiangyuan, Tian Yu, Wang Youlin, He Xianghui, Zhao Ke, Huang Jinhao, Jiang Rongcai

机构信息

Department of Neurosurgery, Tianjin Neurological Institute, State Key Laboratory of Experimental Hematology, Laboratory of Post-Neuroinjury Neurorepair and Regeneration in Central Nervous System Tianjin & Ministry of Education, Tianjin Medical University General Hospital, Tianjin, China.

Department of Neurosurgery, Sichuan Provincial People's Hospital, University of Electronic Science and Technology of China, Chengdu, China.

出版信息

Alzheimers Dement. 2025 Apr;21(4):e70136. doi: 10.1002/alz.70136.

DOI:10.1002/alz.70136
PMID:40189841
原文链接:https://pmc.ncbi.nlm.nih.gov/articles/PMC11973124/
Abstract

INTRODUCTION

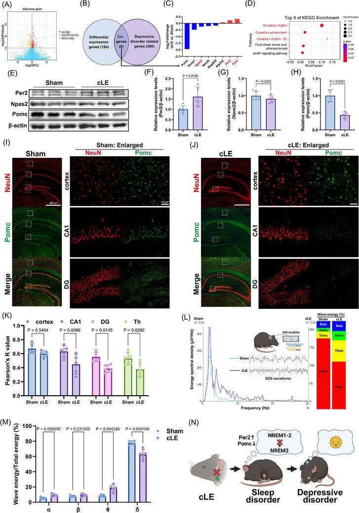
This study examined the effects of long-term cervical lymphadenectomy (cLE) on cognitive and Alzheimer's disease (AD)-like tauopathy changes.

METHODS

Male C57BL/6 mice were used to assess cLE impacts on sleep, brain pathways, and pathologies. RNA sequencing and proteomics analyzed gene/protein changes, with results verified by western blotting and immunofluorescence.

RESULTS

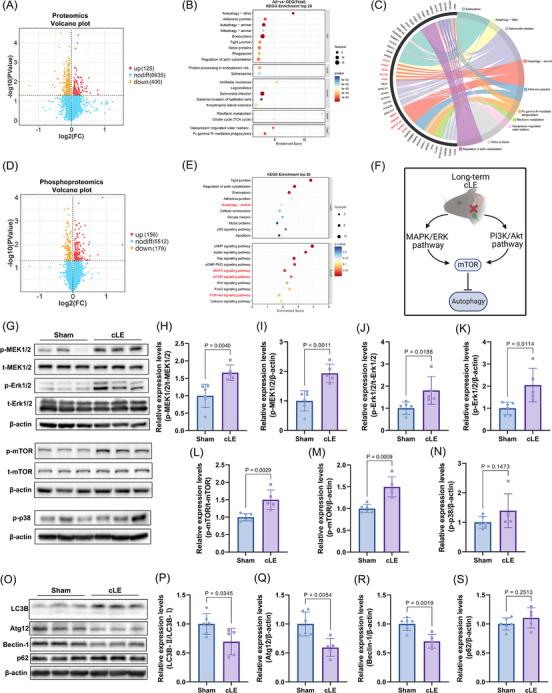
CLE led to sleep and psychiatric disorders, linked to mitogen-activated protein kinase/extracellular signal-regulated kinase (ERK) pathway activation. Activation of ERK may interfere with autophagy and is associated with phosphorylated tau accumulation. Peripheral blood analysis shows decreased brain waste in the peripheral blood post-cLE, implicating impaired lymphatic drainage and brain waste build-up.

DISCUSSION

These findings suggest a potential connection between cLE and AD-like tauopathy, potentially influencing surgical decisions.

HIGHLIGHTS

Cervical lymphadenectomy (cLE) is the cornerstone of head and neck cancers, affecting millions of people each year. We provide the first evidence of mildly impaired cognitive functioning with significant anxiety-depressive disorders in mice after long-term cLE. Long-term cLE not only directly impairs brain wastes (amyloid beta, phosphorylated tau [p-tau]) drainage, but also activates the Erk1/2 signaling pathway leading to attenuation of autophagy. We found for the first time that long-term cLE accelerated the deposition of p-tau in young mice. Patients after clinical cervical lymph node dissection showed reduced brain waste in peripheral blood consistent with mouse models. This study suggests the need for further evaluation of the neurologic effects of cervical lymph node dissection, a procedure that affects millions of people each year.

摘要

引言

本研究探讨了长期颈淋巴结清扫术(cLE)对认知及阿尔茨海默病(AD)样tau蛋白病变化的影响。

方法

使用雄性C57BL/6小鼠评估cLE对睡眠、脑通路和病理变化的影响。通过RNA测序和蛋白质组学分析基因/蛋白质变化,并通过蛋白质免疫印迹法和免疫荧光法进行验证。

结果

cLE导致睡眠和精神障碍,这与丝裂原活化蛋白激酶/细胞外信号调节激酶(ERK)通路激活有关。ERK激活可能会干扰自噬,并与磷酸化tau蛋白积累有关。外周血分析显示,cLE后外周血中脑源性废物减少,这意味着淋巴引流受损和脑源性废物堆积。

讨论

这些发现表明cLE与AD样tau蛋白病之间可能存在联系,这可能会影响手术决策。

要点

颈淋巴结清扫术(cLE)是头颈癌治疗的基石,每年影响数百万人。我们首次提供证据表明,长期cLE后小鼠存在轻度认知功能受损并伴有明显的焦虑抑郁障碍。长期cLE不仅直接损害脑源性废物(β淀粉样蛋白、磷酸化tau蛋白[p-tau])的引流,还激活Erk1/2信号通路,导致自噬减弱。我们首次发现,长期cLE会加速年轻小鼠中p-tau的沉积。临床颈淋巴结清扫术后的患者外周血中的脑源性废物减少,这与小鼠模型一致。本研究表明,需要进一步评估颈淋巴结清扫术的神经学影响,该手术每年影响数百万人。

https://cdn.ncbi.nlm.nih.gov/pmc/blobs/db13/11973124/2997a41523d3/ALZ-21-e70136-g009.jpg
https://cdn.ncbi.nlm.nih.gov/pmc/blobs/db13/11973124/d3bee2bff42e/ALZ-21-e70136-g004.jpg
https://cdn.ncbi.nlm.nih.gov/pmc/blobs/db13/11973124/37248fddd9be/ALZ-21-e70136-g005.jpg
https://cdn.ncbi.nlm.nih.gov/pmc/blobs/db13/11973124/b0a00a1dea76/ALZ-21-e70136-g007.jpg
https://cdn.ncbi.nlm.nih.gov/pmc/blobs/db13/11973124/54787f2e54f3/ALZ-21-e70136-g002.jpg
https://cdn.ncbi.nlm.nih.gov/pmc/blobs/db13/11973124/201e433d09ca/ALZ-21-e70136-g001.jpg
https://cdn.ncbi.nlm.nih.gov/pmc/blobs/db13/11973124/8ccaf847b444/ALZ-21-e70136-g003.jpg
https://cdn.ncbi.nlm.nih.gov/pmc/blobs/db13/11973124/854f19b6e810/ALZ-21-e70136-g006.jpg
https://cdn.ncbi.nlm.nih.gov/pmc/blobs/db13/11973124/2997a41523d3/ALZ-21-e70136-g009.jpg
https://cdn.ncbi.nlm.nih.gov/pmc/blobs/db13/11973124/d3bee2bff42e/ALZ-21-e70136-g004.jpg
https://cdn.ncbi.nlm.nih.gov/pmc/blobs/db13/11973124/37248fddd9be/ALZ-21-e70136-g005.jpg
https://cdn.ncbi.nlm.nih.gov/pmc/blobs/db13/11973124/b0a00a1dea76/ALZ-21-e70136-g007.jpg
https://cdn.ncbi.nlm.nih.gov/pmc/blobs/db13/11973124/54787f2e54f3/ALZ-21-e70136-g002.jpg
https://cdn.ncbi.nlm.nih.gov/pmc/blobs/db13/11973124/201e433d09ca/ALZ-21-e70136-g001.jpg
https://cdn.ncbi.nlm.nih.gov/pmc/blobs/db13/11973124/8ccaf847b444/ALZ-21-e70136-g003.jpg
https://cdn.ncbi.nlm.nih.gov/pmc/blobs/db13/11973124/854f19b6e810/ALZ-21-e70136-g006.jpg
https://cdn.ncbi.nlm.nih.gov/pmc/blobs/db13/11973124/2997a41523d3/ALZ-21-e70136-g009.jpg

相似文献

1
Tauopathy after long-term cervical lymphadenectomy.长期颈部淋巴结清扫术后的tau蛋白病
Alzheimers Dement. 2025 Apr;21(4):e70136. doi: 10.1002/alz.70136.
2
A novel transgenic mouse expressing double mutant tau driven by its natural promoter exhibits tauopathy characteristics.一种由天然启动子驱动表达双突变tau的新型转基因小鼠表现出tau蛋白病特征。
Exp Neurol. 2008 Jul;212(1):71-84. doi: 10.1016/j.expneurol.2008.03.007. Epub 2008 Mar 21.
3
Paradoxical attenuation of early amyloid-induced cognitive impairment and synaptic plasticity in an aged APP/Tau bigenic rat model.老年APP/Tau双转基因大鼠模型中早期淀粉样蛋白诱导的认知障碍和突触可塑性的反常减弱
Acta Neuropathol Commun. 2024 Dec 20;12(1):193. doi: 10.1186/s40478-024-01901-0.
4
CCL2 Overexpression in the Brain Promotes Glial Activation and Accelerates Tau Pathology in a Mouse Model of Tauopathy.脑内 CCL2 的过表达促进神经胶质细胞激活,并加速tau 病模型小鼠的 Tau 病理学。
Front Immunol. 2020 May 20;11:997. doi: 10.3389/fimmu.2020.00997. eCollection 2020.
5
Phosphorylated protein kinases associated with neuronal and glial tau deposits in argyrophilic grain disease.与嗜银颗粒病中神经元和胶质tau蛋白沉积相关的磷酸化蛋白激酶
Brain Pathol. 2003 Jan;13(1):62-78. doi: 10.1111/j.1750-3639.2003.tb00007.x.
6
Phosphorylated mitogen-activated protein kinase (MAPK/ERK-P), protein kinase of 38 kDa (p38-P), stress-activated protein kinase (SAPK/JNK-P), and calcium/calmodulin-dependent kinase II (CaM kinase II) are differentially expressed in tau deposits in neurons and glial cells in tauopathies.磷酸化丝裂原活化蛋白激酶(MAPK/ERK-P)、38 kDa蛋白激酶(p38-P)、应激激活蛋白激酶(SAPK/JNK-P)和钙/钙调蛋白依赖性激酶II(CaM激酶II)在tau蛋白病的神经元和神经胶质细胞的tau沉积物中差异表达。
J Neural Transm (Vienna). 2001;108(12):1397-415. doi: 10.1007/s007020100016.
7
Controlled cortical impact traumatic brain injury in 3xTg-AD mice causes acute intra-axonal amyloid-β accumulation and independently accelerates the development of tau abnormalities.3xTg-AD 小鼠控制性皮质撞击创伤性脑损伤导致急性轴内淀粉样β积聚,并独立加速tau 异常的发展。
J Neurosci. 2011 Jun 29;31(26):9513-25. doi: 10.1523/JNEUROSCI.0858-11.2011.
8
The GLP-1 agonist semaglutide ameliorates cognitive regression in P301S tauopathy mice model via autophagy/ACE2/SIRT1/FOXO1-Mediated Microglia Polarization.胰高血糖素样肽-1(GLP-1)激动剂司美格鲁肽通过自噬/血管紧张素转换酶2(ACE2)/沉默信息调节因子1(SIRT1)/叉头框蛋白O1(FOXO1)介导的小胶质细胞极化改善P301S tau蛋白病小鼠模型中的认知衰退。
Eur J Pharmacol. 2025 Mar 15;991:177305. doi: 10.1016/j.ejphar.2025.177305. Epub 2025 Jan 26.
9
A 4R tauopathy develops without amyloid deposits in aged cat brains.在老年猫的大脑中,一种无淀粉样蛋白沉积的 4R tau 病发生发展。
Neurobiol Aging. 2019 Sep;81:200-212. doi: 10.1016/j.neurobiolaging.2019.05.024. Epub 2019 Jun 14.
10
Acceleration and persistence of neurofibrillary pathology in a mouse model of tauopathy following anesthesia.麻醉后tau蛋白病小鼠模型中神经原纤维病理变化的加速与持续
FASEB J. 2009 Aug;23(8):2595-604. doi: 10.1096/fj.08-122424. Epub 2009 Mar 11.

本文引用的文献

1
Association between cervical lymph node dissection and dementia: a retrospective analysis.颈淋巴结清扫术与痴呆的关系:一项回顾性分析。
J Plast Reconstr Aesthet Surg. 2024 Dec;99:584-591. doi: 10.1016/j.bjps.2024.10.002. Epub 2024 Oct 11.
2
Endogenous self-peptides guard immune privilege of the central nervous system.内源性自身肽保护中枢神经系统的免疫特权。
Nature. 2025 Jan;637(8044):176-183. doi: 10.1038/s41586-024-08279-y. Epub 2024 Oct 30.
3
Inflammatory signaling pathways in Alzheimer's disease: Mechanistic insights and possible therapeutic interventions.
阿尔茨海默病中的炎症信号通路:机制洞察与可能的治疗干预措施
Ageing Res Rev. 2025 Feb;104:102548. doi: 10.1016/j.arr.2024.102548. Epub 2024 Oct 16.
4
Restoration of cervical lymphatic vessel function in aging rescues cerebrospinal fluid drainage.衰老过程中颈部淋巴管功能的恢复可挽救脑脊液引流。
Nat Aging. 2024 Oct;4(10):1418-1431. doi: 10.1038/s43587-024-00691-3. Epub 2024 Aug 15.
5
Cellular Contributions to Glymphatic and Lymphatic Waste Clearance in the Brain.细胞对大脑中类淋巴系统和淋巴废物清除的贡献。
Cold Spring Harb Perspect Biol. 2024 Aug 12. doi: 10.1101/cshperspect.a041370.
6
Astrocytic autophagy plasticity modulates Aβ clearance and cognitive function in Alzheimer's disease.星形胶质细胞自噬可塑性调节阿尔茨海默病中 Aβ 的清除和认知功能。
Mol Neurodegener. 2024 Jul 23;19(1):55. doi: 10.1186/s13024-024-00740-w.
7
Characterization of neurofibrillary tangle immunophenotype signatures to classify tangle maturity in Alzheimer's disease.对神经原纤维缠结免疫表型特征进行分析,以对阿尔茨海默病中的缠结成熟度进行分类。
Alzheimers Dement. 2024 Jul;20(7):4803-4817. doi: 10.1002/alz.13922. Epub 2024 Jun 17.
8
The risk of Alzheimer's disease and cognitive impairment characteristics in eight mental disorders: A UK Biobank observational study and Mendelian randomization analysis.八种精神障碍的阿尔茨海默病和认知障碍特征的风险:英国生物银行的观察性研究和孟德尔随机分析。
Alzheimers Dement. 2024 Jul;20(7):4841-4853. doi: 10.1002/alz.14049. Epub 2024 Jun 11.
9
Transcranial direct current stimulation alters cerebrospinal fluid-interstitial fluid exchange in mouse brain.经颅直流电刺激改变了小鼠大脑中的脑脊液-间质液交换。
Brain Stimul. 2024 May-Jun;17(3):620-632. doi: 10.1016/j.brs.2024.04.009. Epub 2024 Apr 28.
10
Global cancer statistics 2022: GLOBOCAN estimates of incidence and mortality worldwide for 36 cancers in 185 countries.2022 年全球癌症统计数据:全球 185 个国家和地区 36 种癌症的发病率和死亡率全球估计数。
CA Cancer J Clin. 2024 May-Jun;74(3):229-263. doi: 10.3322/caac.21834. Epub 2024 Apr 4.