Suppr超能文献

CD4+CD25- T细胞分泌的干扰素-γ促进糖尿病小鼠角膜神经变性

CD4+CD25- T-Cell-Secreted IFN-γ Promotes Corneal Nerve Degeneration in Diabetic Mice.

作者信息

Lin Yujing, Yang Lingling, Li Ya, Dou Shengqian, Zhang Zhenzhen, Zhou Qingjun

机构信息

State Key Laboratory Cultivation Base, Shandong Provincial Key Laboratory of Ophthalmology, Eye Institute of Shandong First Medical University, Qingdao, China.

Qingdao Eye Hospital of Shandong First Medical University, Qingdao, China.

出版信息

Invest Ophthalmol Vis Sci. 2025 Apr 1;66(4):15. doi: 10.1167/iovs.66.4.15.

Abstract

PURPOSE

This study aimed to explore the relationship between corneal nerve degeneration and elevated dendritic cells (DCs) in diabetic keratopathy.

METHODS

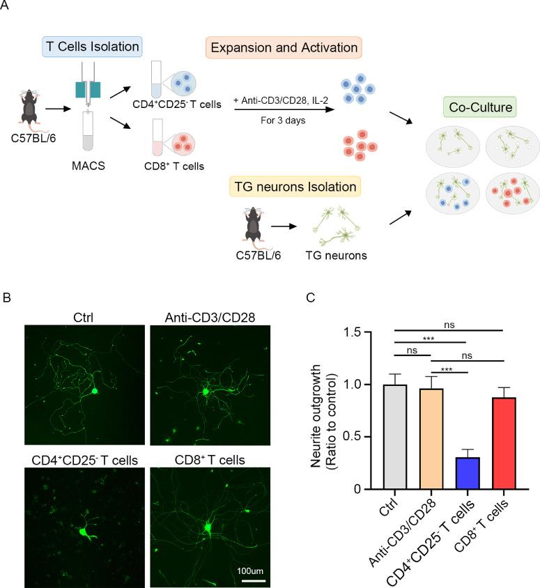
Corneas from diabetic and healthy mice were analyzed using single-cell RNA sequencing. Corneal nerve density and DC and T-cell infiltration were quantified through whole-mount corneal staining. Freshly isolated mouse trigeminal ganglion (TG) neurons were co-cultured with immature DCs, mature DCs, activated CD8+ T cells, and CD4+CD25- T cells. TG neurite outgrowth was assessed to identify potential effector cells driving corneal nerve degeneration. In addition, interferon-gamma (IFN-γ) and blocking antibodies were used to evaluate their effects on TG neurite outgrowth and corneal nerve degeneration in mice.

RESULTS

Compared with age-matched healthy mice, diabetic mice exhibited a significant reduction in corneal nerve density and sensitivity, along with increased infiltration of DCs, CD4+ T cells, and CD8+ T cells. In vitro co-culture experiments revealed that CD4+CD25- T cells, rather than DCs and CD8+ T cells, significantly inhibited TG neurite outgrowth. Among cytokines, elevated IFN-γ in diabetic corneas impaired TG neurite outgrowth and induced corneal nerve degeneration, whereas IL-4 and IL-17 had no such effect. Blocking IFN-γ alleviated CD4+CD25- T-cell-induced inhibition of TG neurite outgrowth and corneal nerve degeneration in diabetic mice.

CONCLUSIONS

CD4+CD25- T cells, but not DCs or CD8+ T cells, contribute to corneal nerve degeneration in diabetic mice, a process partially mediated by IFN-γ.

摘要

目的

本研究旨在探讨糖尿病性角膜病变中角膜神经变性与树突状细胞(DCs)增多之间的关系。

方法

使用单细胞RNA测序分析糖尿病小鼠和健康小鼠的角膜。通过角膜全层染色对角膜神经密度以及DC和T细胞浸润进行定量分析。将新鲜分离的小鼠三叉神经节(TG)神经元与未成熟DC、成熟DC、活化的CD8⁺ T细胞和CD4⁺CD25⁻ T细胞共培养。评估TG神经突生长情况,以确定驱动角膜神经变性的潜在效应细胞。此外,使用干扰素-γ(IFN-γ)和阻断抗体评估它们对小鼠TG神经突生长和角膜神经变性的影响。

结果

与年龄匹配的健康小鼠相比,糖尿病小鼠的角膜神经密度和敏感性显著降低,同时DC、CD4⁺ T细胞和CD8⁺ T细胞的浸润增加。体外共培养实验表明,是CD4⁺CD25⁻ T细胞而非DC和CD8⁺ T细胞显著抑制TG神经突生长。在细胞因子中,糖尿病角膜中升高的IFN-γ损害TG神经突生长并诱导角膜神经变性,而IL-4和IL-17则无此作用。阻断IFN-γ可减轻糖尿病小鼠中CD4⁺CD25⁻ T细胞诱导的TG神经突生长抑制和角膜神经变性。

结论

在糖尿病小鼠中,是CD4⁺CD25⁻ T细胞而非DC或CD8⁺ T细胞导致角膜神经变性,这一过程部分由IFN-γ介导。

https://cdn.ncbi.nlm.nih.gov/pmc/blobs/052b/11980951/5519e550e3f3/iovs-66-4-15-f001.jpg

文献AI研究员

20分钟写一篇综述,助力文献阅读效率提升50倍。

立即体验

用中文搜PubMed

大模型驱动的PubMed中文搜索引擎

马上搜索

文档翻译

学术文献翻译模型,支持多种主流文档格式。

立即体验