Suppr超能文献

G蛋白偶联受体84在蛛网膜下腔出血后通过小胶质细胞NLRP3-ASC炎性小体加重早期脑损伤。

G-Protein-Coupled Receptor 84 Aggravates Early Brain Injury via Microglial NLRP3-ASC Inflammasome After Subarachnoid Hemorrhage.

作者信息

Jiang Kun, Zou Yan, Song Yue, Zhou Long'jiang, Zhang Bing'tao, Zhou Xiao'ming, Zhang Xin

机构信息

Department of Neurosurgery, Jinling Hospital, Jinling School of Clinical Medicine, Nanjing Medical University, Nanjing, China.

Department of Neurosurgery, The Affiliated Huaian No. 1 People's Hospital of Nanjing Medical University, Huaian, China.

出版信息

Brain Behav. 2025 Apr;15(4):e70379. doi: 10.1002/brb3.70379.

Abstract

BACKGROUND

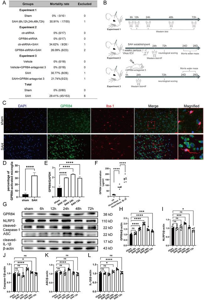
Subarachnoid hemorrhage (SAH) is one of the most devastating hemorrhagic strokes. SAH causes neuroinflammation and leads to both early brain injury and delayed brain injury. G-protein-coupled receptor 84 (GPR84), one of the orphan class-A G protein-coupled receptors (GPCRs), exerts pro-inflammatory and pro-phagocytic effects via targeting microglia in the central nervous system (CNS). This research investigated the role of GPR84 on SAH pathology via neuroinflammation.

METHODS

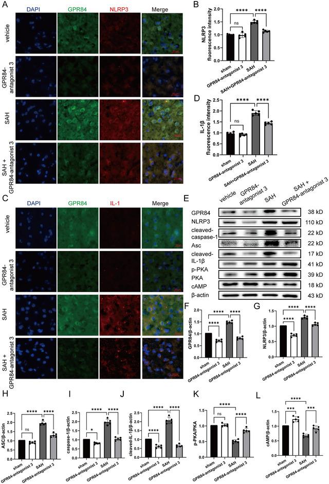
An enzyme-linked immunosorbent assay was used for GPR84 expression in cerebrospinal fluid (CSF) samples from patients with SAH. An experimental SAH-model mouse was established by stereotactic injection of autologous blood into the chiasmatic cisterna. The SAH model in vitro was established by exposing microglia to hemoglobin. After inhibition of GPR84 in mice by GPR84-siRNA and GPR84-antagonist 3, the neurological deficits were evaluated by modified Garcia test, beam balance test, and Morris water maze. Neuronal death in SAH-model mice was evaluated by Nissl staining. GPR84, NLRP3 inflammasome, and cAMP/PKA expressions were detected by western blot and immunofluorescence.

RESULTS

GPR84 was upregulated in patients after SAH onset. The GPR84 expression in microglia increased after SAH onset, activated NLRP3 inflammasome, and promoted IL-1β secretion. Both GPR84-shRNA and GPR84-antagonist 3 improved neurological deficits in SAH-model mice. Mechanistically, GPR84 activated the NLRP3 inflammasome via the cAMP/PKA signaling pathway to aggravate neuronal injury.

CONCLUSIONS

GPR84 promotes NLRP3-mediated pyroptosis and activated NLRP3 inflammation via cAMP/PKA pathway.

摘要

背景

蛛网膜下腔出血(SAH)是最具破坏性的出血性中风之一。SAH会引发神经炎症,并导致早期脑损伤和迟发性脑损伤。G蛋白偶联受体84(GPR84)是A类孤儿G蛋白偶联受体(GPCRs)之一,通过靶向中枢神经系统(CNS)中的小胶质细胞发挥促炎和促吞噬作用。本研究通过神经炎症探讨GPR84在SAH病理过程中的作用。

方法

采用酶联免疫吸附测定法检测SAH患者脑脊液(CSF)样本中GPR84的表达。通过立体定向将自体血液注入视交叉池建立实验性SAH模型小鼠。通过将小胶质细胞暴露于血红蛋白建立体外SAH模型。在通过GPR84-siRNA和GPR84拮抗剂3抑制小鼠体内的GPR84后,通过改良的加西亚试验、光束平衡试验和莫里斯水迷宫评估神经功能缺损。通过尼氏染色评估SAH模型小鼠的神经元死亡情况。通过蛋白质免疫印迹法和免疫荧光法检测GPR84、NLRP3炎性小体和cAMP/PKA的表达。

结果

SAH发病后患者体内GPR84上调。SAH发病后小胶质细胞中GPR84表达增加,激活NLRP3炎性小体,并促进IL-1β分泌。GPR84-shRNA和GPR84拮抗剂3均改善了SAH模型小鼠的神经功能缺损。机制上,GPR84通过cAMP/PKA信号通路激活NLRP3炎性小体,加重神经元损伤。

结论

GPR84通过cAMP/PKA途径促进NLRP3介导的细胞焦亡并激活NLRP3炎症反应。

https://cdn.ncbi.nlm.nih.gov/pmc/blobs/a1d7/11979352/c8256ff9f349/BRB3-15-e70379-g006.jpg

文献检索

告别复杂PubMed语法,用中文像聊天一样搜索,搜遍4000万医学文献。AI智能推荐,让科研检索更轻松。

立即免费搜索

文件翻译

保留排版,准确专业,支持PDF/Word/PPT等文件格式,支持 12+语言互译。

免费翻译文档

深度研究

AI帮你快速写综述,25分钟生成高质量综述,智能提取关键信息,辅助科研写作。

立即免费体验