Suppr超能文献

姜黄素靶向YAP1以增强线粒体功能和自噬,预防紫外线B诱导的光损伤。

Curcumin targets YAP1 to enhance mitochondrial function and autophagy, protecting against UVB-induced photodamage.

作者信息

Chen Quan, Lin Wenxin, Tang Yi, He Fengmei, Liang Bihua, Chen Jiaoquan, Li Huaping, Zhu Huilan

机构信息

Department of Dermatology, Guangzhou Dermatology Hospital, Guangzhou, Guangdong, China.

Department of Dermatology, Guangzhou First People's Hospital, Guangzhou, Guangdong, China.

出版信息

Front Immunol. 2025 Mar 25;16:1566287. doi: 10.3389/fimmu.2025.1566287. eCollection 2025.

Abstract

BACKGROUND

Ultraviolet B (UVB) radiation is a major environmental factor contributing to skin damage via DNA damage, oxidative stress, inflammation, and collagen degradation. It penetrates the epidermis, disrupts DNA integrity, and generates reactive oxygen species (ROS), activating pro-inflammatory pathways such as NF-κB and AP-1, and inducing matrix metalloproteinases (MMPs). These processes lead to structural skin changes, inflammation, and pigmentation disorders like melasma. Cumulative DNA damage from UVB also drives photocarcinogenesis, with nearly 90% of melanomas associated with UV radiation (UVR). Despite clinical interventions like phototherapy and antioxidants, effective treatments for UVB-induced damage remain limited due to side effects and efficacy issues.

METHODS

This study investigates the protective effects of curcumin on UVB-induced skin damage using a mouse UVB irradiation model and HaCaT cells exposed to UVB . Skin damage was assessed through histopathological and immunohistochemical analyses. Cellular functional changes were evaluated using assays for cell viability, mitochondrial function, ROS levels, and apoptosis. Transcriptomic analysis was employed to elucidate the molecular mechanisms underlying curcumin's protective effects on HaCaT cells post-UVB exposure. This integrated approach provides a comprehensive understanding of curcumin's molecular-level protection against UVB-induced skin damage.

RESULTS

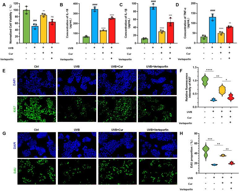
Curcumin significantly alleviated UVB-induced skin lesions and inflammation . , it mitigated UVB-induced HaCaT cell damage, enhancing viability while reducing apoptosis and ROS levels. Transcriptomic analysis revealed that curcumin upregulated YAP signaling and mitochondrial autophagy while suppressing IL-18 expression.

CONCLUSION

Curcumin treatment markedly improved UVB-induced skin lesions and reduced epidermal inflammation and thickness . , curcumin intervention alleviated UVB-induced HaCaT cell damage, including reduced viability, increased apoptosis, elevated ROS and DNA damage, and enhanced inflammatory responses. Transcriptomic analysis demonstrated that curcumin upregulated the YAP signaling pathway and mitochondrial autophagy while inhibiting the IL-18 pathway. Further studies revealed that curcumin directly interacts with YAP1, promoting mitochondrial autophagy, an effect blocked by the YAP1 inhibitor Verteporfin. Additionally, curcumin enhances mitochondrial function through YAP1, maintaining mitochondrial integrity and preventing the release of mitochondrial DNA (mtDNA) and mitochondrial ROS (mtROS), thereby suppressing NLRP3/IL-18 pathway activation.

摘要

背景

紫外线B(UVB)辐射是导致皮肤损伤的主要环境因素,可通过DNA损伤、氧化应激、炎症和胶原蛋白降解等途径造成损害。它穿透表皮,破坏DNA完整性,产生活性氧(ROS),激活促炎途径如核因子κB(NF-κB)和激活蛋白-1(AP-1),并诱导基质金属蛋白酶(MMPs)。这些过程导致皮肤结构改变、炎症和色素沉着紊乱,如黄褐斑。UVB累积的DNA损伤还会引发光致癌作用,近90%的黑色素瘤与紫外线辐射(UVR)有关。尽管有光疗和抗氧化剂等临床干预措施,但由于副作用和疗效问题,针对UVB诱导损伤的有效治疗方法仍然有限。

方法

本研究使用小鼠UVB照射模型和暴露于UVB的HaCaT细胞,研究姜黄素对UVB诱导的皮肤损伤的保护作用。通过组织病理学和免疫组织化学分析评估皮肤损伤。使用细胞活力、线粒体功能、ROS水平和凋亡检测方法评估细胞功能变化。采用转录组分析来阐明姜黄素对UVB照射后HaCaT细胞保护作用的分子机制。这种综合方法全面了解了姜黄素对UVB诱导的皮肤损伤的分子水平保护作用。

结果

姜黄素显著减轻UVB诱导的皮肤损伤和炎症。此外,它减轻了UVB诱导的HaCaT细胞损伤,提高细胞活力,同时减少凋亡和ROS水平。转录组分析显示,姜黄素上调YAP信号通路和线粒体自噬,同时抑制IL-18表达。

结论

姜黄素治疗显著改善UVB诱导的皮肤损伤,减少表皮炎症和厚度。此外,姜黄素干预减轻了UVB诱导的HaCaT细胞损伤,包括降低细胞活力、增加凋亡、升高ROS和DNA损伤以及增强炎症反应。转录组分析表明,姜黄素上调YAP信号通路和线粒体自噬,同时抑制IL-18通路。进一步研究表明,姜黄素直接与YAP-1相互作用,促进线粒体自噬,YAP-1抑制剂维替泊芬可阻断这一作用。此外,姜黄素通过YAP-1增强线粒体功能,维持线粒体完整性,防止线粒体DNA(mtDNA)和线粒体ROS(mtROS)释放,从而抑制NLRP3/IL-18通路激活。

https://cdn.ncbi.nlm.nih.gov/pmc/blobs/7764/11975583/dc8f1d268abf/fimmu-16-1566287-g001.jpg

文献检索

告别复杂PubMed语法,用中文像聊天一样搜索,搜遍4000万医学文献。AI智能推荐,让科研检索更轻松。

立即免费搜索

文件翻译

保留排版,准确专业,支持PDF/Word/PPT等文件格式,支持 12+语言互译。

免费翻译文档

深度研究

AI帮你快速写综述,25分钟生成高质量综述,智能提取关键信息,辅助科研写作。

立即免费体验