• 文献检索
  • 文档翻译
  • 深度研究
  • 学术资讯
  • Suppr Zotero 插件Zotero 插件
  • 邀请有礼
  • 套餐&价格
  • 历史记录
应用&插件
Suppr Zotero 插件Zotero 插件浏览器插件Mac 客户端Windows 客户端微信小程序
定价
高级版会员购买积分包购买API积分包
服务
文献检索文档翻译深度研究API 文档MCP 服务
关于我们
关于 Suppr公司介绍联系我们用户协议隐私条款
关注我们

Suppr 超能文献

核心技术专利:CN118964589B侵权必究
粤ICP备2023148730 号-1Suppr @ 2026

文献检索

告别复杂PubMed语法,用中文像聊天一样搜索,搜遍4000万医学文献。AI智能推荐,让科研检索更轻松。

立即免费搜索

文件翻译

保留排版,准确专业,支持PDF/Word/PPT等文件格式,支持 12+语言互译。

免费翻译文档

深度研究

AI帮你快速写综述,25分钟生成高质量综述,智能提取关键信息,辅助科研写作。

立即免费体验

Rap2B通过肠道细胞骨架重塑驱动结直肠癌的肿瘤发生和进展。

Rap2B drives tumorigenesis and progression of colorectal cancer through intestinal cytoskeleton remodeling.

作者信息

Di Jiehui, Zhao Zhongjun, Xia Mingyi, Gao Keyu, Chai Keli, Zhu Bao, Sun Wanping, Zhang Yanping, Zheng Junnian, Liu Yong

机构信息

Cancer Institute, Xuzhou Medical University, 209 Tongshan Road, Xuzhou, Jiangsu, 221004, China.

Center of Clinical Oncology, The Affiliated Hospital of Xuzhou Medical University, 99 West Huaihai Road, Xuzhou, Jiangsu, 221002, China.

出版信息

Cell Death Dis. 2025 Apr 13;16(1):290. doi: 10.1038/s41419-025-07627-8.

DOI:10.1038/s41419-025-07627-8
PMID:40223002
原文链接:https://pmc.ncbi.nlm.nih.gov/articles/PMC11994759/
Abstract

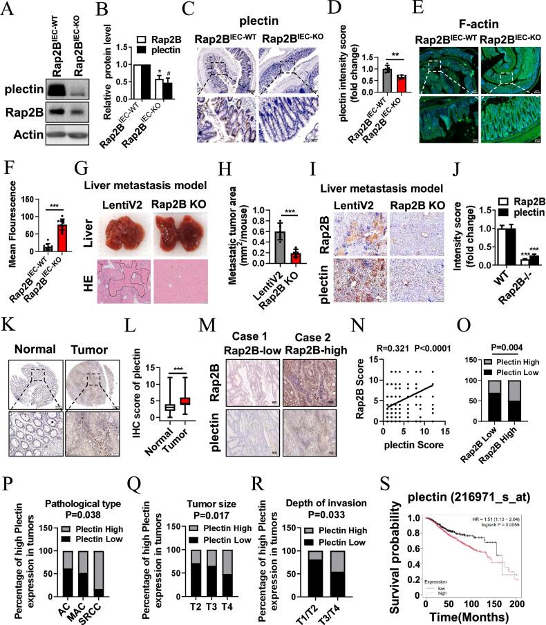
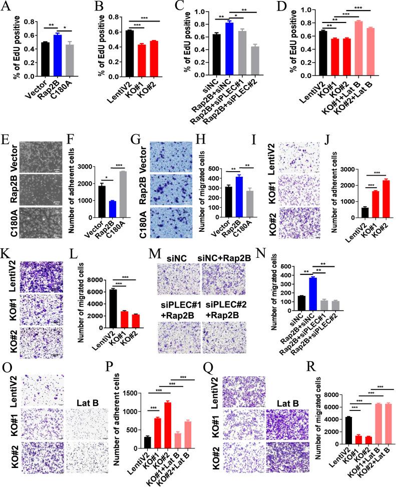
Ras family protein plays a key role in transducing signals involved in cytoskeletal remodeling and cell adhesion, which are particularly important in the development of colorectal cancer (CRC). While Rap2B, a member of the Ras superfamily, has been linked to cancer malignancy in vitro, its exact role in tumorigenesis remains unclear. In this study, we demonstrated that intestine-specific knockout of Rap2B suppresses the initiation and progression of CRC. Mechanistically, Rap2B interacts with plectin and enhances its expression, which in turn inhibits plectin-mediated F-actin assembly. Deletion of Rap2B resulted in a remodeling of the intestinal cytoskeleton, leading to reduced tumorigenesis and diminished metastatic potential. Clinically, there is a positive correlation between the expression levels of Rap2B and plectin in human CRC tissues, and higher levels of Rap2B and plectin predicting poorer clinical outcome in CRC patients. These findings underscore a critical role of Rap2B in CRC progression and highlight its potential as a therapeutic target.

摘要

Ras家族蛋白在转导参与细胞骨架重塑和细胞黏附的信号中起关键作用,这在结直肠癌(CRC)的发展中尤为重要。虽然Ras超家族成员Rap2B在体外已被证明与癌症恶性程度有关,但其在肿瘤发生中的确切作用仍不清楚。在本研究中,我们证明肠道特异性敲除Rap2B可抑制CRC的起始和进展。机制上,Rap2B与网蛋白相互作用并增强其表达,进而抑制网蛋白介导的F-肌动蛋白组装。Rap2B的缺失导致肠道细胞骨架重塑,从而减少肿瘤发生并降低转移潜能。临床上,人类CRC组织中Rap2B和网蛋白的表达水平呈正相关,且Rap2B和网蛋白水平较高预示着CRC患者的临床预后较差。这些发现强调了Rap2B在CRC进展中的关键作用,并突出了其作为治疗靶点的潜力。

https://cdn.ncbi.nlm.nih.gov/pmc/blobs/54b6/11994759/3d20d05e10e0/41419_2025_7627_Fig8_HTML.jpg
https://cdn.ncbi.nlm.nih.gov/pmc/blobs/54b6/11994759/8b4549f31f55/41419_2025_7627_Fig1_HTML.jpg
https://cdn.ncbi.nlm.nih.gov/pmc/blobs/54b6/11994759/4b3f122a3c17/41419_2025_7627_Fig2_HTML.jpg
https://cdn.ncbi.nlm.nih.gov/pmc/blobs/54b6/11994759/d79a90c1c559/41419_2025_7627_Fig3_HTML.jpg
https://cdn.ncbi.nlm.nih.gov/pmc/blobs/54b6/11994759/11b41a60a716/41419_2025_7627_Fig4_HTML.jpg
https://cdn.ncbi.nlm.nih.gov/pmc/blobs/54b6/11994759/95ea9324f824/41419_2025_7627_Fig5_HTML.jpg
https://cdn.ncbi.nlm.nih.gov/pmc/blobs/54b6/11994759/11c074e97124/41419_2025_7627_Fig6_HTML.jpg
https://cdn.ncbi.nlm.nih.gov/pmc/blobs/54b6/11994759/1c47c116342c/41419_2025_7627_Fig7_HTML.jpg
https://cdn.ncbi.nlm.nih.gov/pmc/blobs/54b6/11994759/3d20d05e10e0/41419_2025_7627_Fig8_HTML.jpg
https://cdn.ncbi.nlm.nih.gov/pmc/blobs/54b6/11994759/8b4549f31f55/41419_2025_7627_Fig1_HTML.jpg
https://cdn.ncbi.nlm.nih.gov/pmc/blobs/54b6/11994759/4b3f122a3c17/41419_2025_7627_Fig2_HTML.jpg
https://cdn.ncbi.nlm.nih.gov/pmc/blobs/54b6/11994759/d79a90c1c559/41419_2025_7627_Fig3_HTML.jpg
https://cdn.ncbi.nlm.nih.gov/pmc/blobs/54b6/11994759/11b41a60a716/41419_2025_7627_Fig4_HTML.jpg
https://cdn.ncbi.nlm.nih.gov/pmc/blobs/54b6/11994759/95ea9324f824/41419_2025_7627_Fig5_HTML.jpg
https://cdn.ncbi.nlm.nih.gov/pmc/blobs/54b6/11994759/11c074e97124/41419_2025_7627_Fig6_HTML.jpg
https://cdn.ncbi.nlm.nih.gov/pmc/blobs/54b6/11994759/1c47c116342c/41419_2025_7627_Fig7_HTML.jpg
https://cdn.ncbi.nlm.nih.gov/pmc/blobs/54b6/11994759/3d20d05e10e0/41419_2025_7627_Fig8_HTML.jpg

相似文献

1
Rap2B drives tumorigenesis and progression of colorectal cancer through intestinal cytoskeleton remodeling.Rap2B通过肠道细胞骨架重塑驱动结直肠癌的肿瘤发生和进展。
Cell Death Dis. 2025 Apr 13;16(1):290. doi: 10.1038/s41419-025-07627-8.
2
MicroRNA-147b Promotes Proliferation and Invasion of Human Colorectal Cancer by Targeting RAS Oncogene Family (RAP2B).微小 RNA-147b 通过靶向 RAS 癌基因家族(RAP2B)促进人结直肠癌的增殖和侵袭。
Pathobiology. 2019;86(4):173-181. doi: 10.1159/000495253. Epub 2019 May 23.
3
Inhibiting S-palmitoylation arrests metastasis by relocating Rap2b from plasma membrane in colorectal cancer.抑制 S-棕榈酰化作用通过将 Rap2b 从结直肠癌细胞的质膜重新定位来阻止转移。
Cell Death Dis. 2024 Sep 14;15(9):675. doi: 10.1038/s41419-024-07061-2.
4
p53 target gene Rap2B regulates the cytoskeleton and inhibits cell spreading.p53靶基因Rap2B调节细胞骨架并抑制细胞铺展。
J Cancer Res Clin Oncol. 2015 Oct;141(10):1791-8. doi: 10.1007/s00432-015-1948-8. Epub 2015 Mar 12.
5
Long non-coding RNA CCAT1 promotes non-small cell lung cancer progression by regulating the miR-216a-5p/RAP2B axis.长链非编码 RNA CCAT1 通过调控 miR-216a-5p/RAP2B 轴促进非小细胞肺癌进展。
Exp Biol Med (Maywood). 2021 Jan;246(2):142-152. doi: 10.1177/1535370220961013. Epub 2020 Oct 6.
6
Rap2B GTPase: structure, functions, and regulation.Rap2B小G蛋白:结构、功能及调控
Tumour Biol. 2016 Jun;37(6):7085-93. doi: 10.1007/s13277-016-5033-y. Epub 2016 Mar 24.
7
Knockdown of Rap2B, a Ras Superfamily Protein, Inhibits Proliferation, Migration, and Invasion in Cervical Cancer Cells via Regulating the ERK1/2 Signaling Pathway.敲低 Ras 超家族蛋白 Rap2B 抑制宫颈癌细胞的增殖、迁移和侵袭并调控 ERK1/2 信号通路。
Oncol Res. 2018 Jan 19;26(1):123-130. doi: 10.3727/096504017X14912172235777. Epub 2017 Apr 3.
8
Knockdown of Rap2B Inhibits the Proliferation and Invasion in Hepatocellular Carcinoma Cells.敲低Rap2B抑制肝癌细胞的增殖和侵袭。
Oncol Res. 2017 Jan 2;25(1):19-27. doi: 10.3727/096504016X14685034103914.
9
Rap2B promotes cell proliferation, migration and invasion in prostate cancer.Rap2B促进前列腺癌中的细胞增殖、迁移和侵袭。
Med Oncol. 2016 Jun;33(6):58. doi: 10.1007/s12032-016-0771-7. Epub 2016 May 6.
10
Rap2B promotes cell adhesion, proliferation, migration and invasion of human glioma.Rap2B 促进人脑胶质瘤细胞的黏附、增殖、迁移和侵袭。
J Neurooncol. 2019 Jun;143(2):221-229. doi: 10.1007/s11060-019-03163-6. Epub 2019 Apr 17.

本文引用的文献

1
Inhibiting S-palmitoylation arrests metastasis by relocating Rap2b from plasma membrane in colorectal cancer.抑制 S-棕榈酰化作用通过将 Rap2b 从结直肠癌细胞的质膜重新定位来阻止转移。
Cell Death Dis. 2024 Sep 14;15(9):675. doi: 10.1038/s41419-024-07061-2.
2
Interplay of RAP2 GTPase and the cytoskeleton in Hippo pathway regulation.RAP2 GTPase 与细胞骨架在 Hippo 通路调控中的相互作用。
J Biol Chem. 2024 May;300(5):107257. doi: 10.1016/j.jbc.2024.107257. Epub 2024 Apr 2.
3
Plectin plays a role in the migration and volume regulation of astrocytes: a potential biomarker of glioblastoma.
plectin 在星形胶质细胞的迁移和体积调节中发挥作用:胶质母细胞瘤的潜在生物标志物。
J Biomed Sci. 2024 Jan 23;31(1):14. doi: 10.1186/s12929-024-01002-z.
4
Role of plectin and its interacting molecules in cancer.黏联蛋白及其相互作用分子在癌症中的作用。
Med Oncol. 2023 Aug 26;40(10):280. doi: 10.1007/s12032-023-02132-4.
5
The Versatility of Plectin in Cancer: A Pan-Cancer Analysis on Potential Diagnostic and Prognostic Impacts of Plectin Isoforms.Plectin 在癌症中的多功能性:Plectin 异构体在癌症中潜在诊断和预后影响的泛癌分析。
OMICS. 2023 Jun;27(6):281-296. doi: 10.1089/omi.2023.0053. Epub 2023 Jun 1.
6
Rap1 coordinates cell-cell adhesion and cytoskeletal reorganization to drive collective cell migration in vivo.Rap1 协调细胞-细胞黏附和细胞骨架重排,以驱动体内细胞的集体迁移。
Curr Biol. 2023 Jul 10;33(13):2587-2601.e5. doi: 10.1016/j.cub.2023.05.009. Epub 2023 May 26.
7
Targeting small GTPases: emerging grasps on previously untamable targets, pioneered by KRAS.靶向小分子 GTP 酶:KRAS 开创的针对先前无法控制的靶点的新兴方法。
Signal Transduct Target Ther. 2023 May 23;8(1):212. doi: 10.1038/s41392-023-01441-4.
8
TRIM40 is a pathogenic driver of inflammatory bowel disease subverting intestinal barrier integrity.TRIM40 是炎症性肠病的致病驱动因素,破坏肠道屏障完整性。
Nat Commun. 2023 Feb 9;14(1):700. doi: 10.1038/s41467-023-36424-0.
9
Cell response to mechanical microenvironment cues via Rho signaling: From mechanobiology to mechanomedicine.细胞通过 Rho 信号对机械微环境线索的反应:从机械生物学到机械医学。
Acta Biomater. 2023 Mar 15;159:1-20. doi: 10.1016/j.actbio.2023.01.039. Epub 2023 Jan 28.
10
Regulation of Kinase Signaling Pathways by α6β4-Integrins and Plectin in Prostate Cancer.α6β4整合素和网蛋白对前列腺癌激酶信号通路的调控
Cancers (Basel). 2022 Dec 27;15(1):149. doi: 10.3390/cancers15010149.