Tang Yongchang, Yuan Feng, Cao Mingbo, Ren Yupeng, Li Yuxuan, Yang Gaoyuan, Zhong Zhaozhong, Liang Hao, Xiong Zhiyong, He Zhiwei, Lin Nan, Deng Meihai, Yao Zhicheng
Department of Hepatobiliary Surgery, The Third Affiliated Hospital, Sun Yat-sen University, Guangzhou, 510630, China.
Department of General Surgery, Qilu Hospital, Shandong University, Jinan, 250012, China.
Adv Sci (Weinh). 2025 May;12(20):e2410591. doi: 10.1002/advs.202410591. Epub 2025 Apr 15.
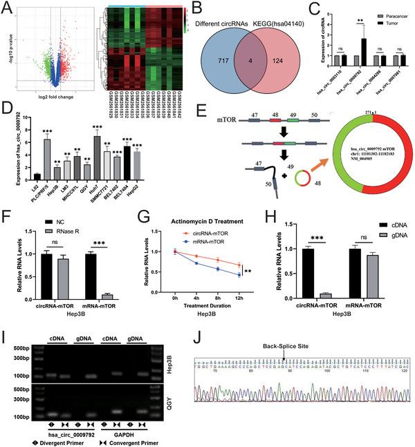
Circular RNAs (circRNAs) are crucial regulators of targeted drug resistance in hepatocellular carcinoma (HCC). However, the specific mechanisms underlying resistance that significantly hampers the effectiveness of HCC treatments remain unclear. Here, it is found that circRNA-mTOR is highly expressed in HCC and strongly correlated with patient prognosis. Furthermore, circRNA-mTOR enhances the stemness of HCC cells, thereby promoting the progression of HCC and contributing to lenvatinib resistance. Mechanistically, circRNA-mTOR promotes the nuclear translocation of the RNA-binding protein (RBP) PC4 and SRSF1 interacting protein 1 (PSIP1) through specific binding. The enhancement of HCC cell stemness by circRNA-mTOR occurs via the PSIP1/c-Myc signaling pathway, ultimately driving HCC progression and lenvatinib resistance. This study highlights the important role of circRNA-mTOR in HCC progression and the maintenance of lenvatinib resistance and underscores its potential as a biomarker for the diagnosis and prognosis of HCC. In conclusion, this study provides an experimental foundation for targeted drug therapy in HCC and offers novel insights, perspectives, and methodologies for understanding the development and occurrence of this disease. These findings are significant for the development of new diagnostic and therapeutic markers for HCC, with the ultimate goal of reducing drug resistance.
环状RNA(circRNAs)是肝细胞癌(HCC)靶向耐药性的关键调节因子。然而,显著阻碍HCC治疗效果的耐药性具体机制仍不清楚。在此,研究发现circRNA-mTOR在HCC中高表达,且与患者预后密切相关。此外,circRNA-mTOR增强了HCC细胞的干性,从而促进了HCC的进展并导致对乐伐替尼的耐药性。机制上,circRNA-mTOR通过特异性结合促进RNA结合蛋白(RBP)PC4和SRSF1相互作用蛋白1(PSIP1)的核转位。circRNA-mTOR对HCC细胞干性的增强通过PSIP1/c-Myc信号通路发生,最终推动HCC进展和乐伐替尼耐药。本研究突出了circRNA-mTOR在HCC进展和维持乐伐替尼耐药中的重要作用,并强调了其作为HCC诊断和预后生物标志物的潜力。总之,本研究为HCC的靶向药物治疗提供了实验基础,并为理解该疾病的发生发展提供了新的见解、观点和方法。这些发现对开发新的HCC诊断和治疗标志物具有重要意义,最终目标是降低耐药性。