Suppr超能文献

长链非编码RNA-DARVR/微小RNA-365-1-5p/层粘连蛋白β1轴通过补体C3途径调节轮状病毒复制。

Lnc-DARVR/miR-365-1-5p/LAMB1 axis regulates rotavirus replication via the complement C3 pathway.

作者信息

Song Xiaopeng, Yao Lida, Li Yan, Wang Jinlan, Lu Chenxing, Li Jinmei, Leng Qingmei, Tang Xianqiong, Hu Xiaoqing, Wu Jinyuan, Chen Rong, Lin Xiaochen, Ye Jun, Kuang Xiangjun, Zhang Guangming, Sun Maosheng, Zhou Yan, Li Hongjun

机构信息

Institute of Medical Biology, Peking Union Medical College Institute of Medical Biology, Yunnan Key Laboratory of Vaccine Research and Development on Severe Infectious Disease, Chinese Academy of Medical Sciences, Kunming, China.

出版信息

J Virol. 2025 May 20;99(5):e0211424. doi: 10.1128/jvi.02114-24. Epub 2025 Apr 16.

Abstract

UNLABELLED

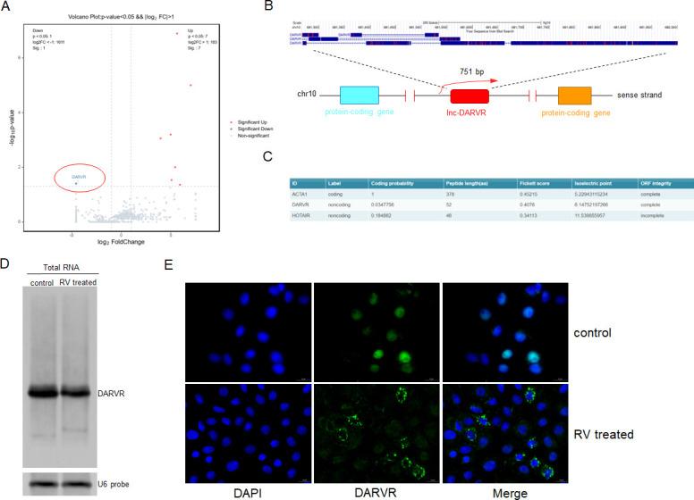
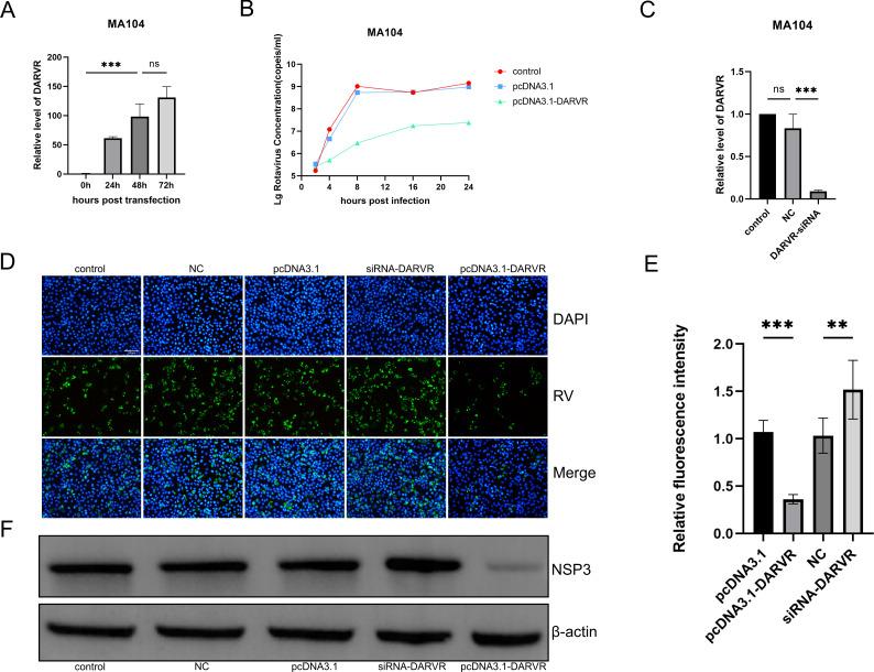
Antiviral effectors and cytokines are critical components of host innate immunity. However, the regulatory mechanisms governing the roles of these molecules in host-virus interactions are still unclear. Although long non-coding RNAs (lncRNAs) have been recognized as key players in various biological processes, their involvement in the complement system of host antiviral defenses remains to be explored. In this study, we discovered a novel, unannotated lncRNA, called DARVR. DARVR was found to be an intergenic lncRNA and inhibited rotavirus (RV) replication in MA104 cells. Mechanistically, we found that complement 3 (C3) was upregulated following RV infection in a LAMB1-dependent manner. However, LAMB1 expression was downregulated by miR-365-1-5p, resulting in the inhibition of the C3-mediated antiviral reaction. However, DARVR functioned as a competing endogenous RNA against miR-365-1-5p, promoting the expression of LAMB1 and thereby enhancing C3 activity and inhibiting RV replication. These results not only provide evidence demonstrating the involvement of lncRNAs in the regulation of RV infection but also highlight the role of complement factors in host innate immunity.

IMPORTANCE

Long non-coding RNAs (lncRNAs) play versatile and critical roles in host-virus interactions, offering significant potential for developing targeted therapies to prevent or treat viral infections. Despite their importance, the involvement of lncRNAs in rotavirus infection remains underexplored. This study identifies a novel lncRNA that enhances complement factor C3 activity through the competing endogenous RNA (ceRNA) mechanism, effectively inhibiting rotavirus replication across different subtypes. These findings underscore the complex molecular interplay regulating complement factor activity during rotavirus infection and provide valuable insights into the host's antiviral mechanisms. This research paves the way for innovative therapeutic strategies targeting lncRNAs and complement factors to combat viral infections more effectively.

摘要

未标记

抗病毒效应分子和细胞因子是宿主先天免疫的关键组成部分。然而,这些分子在宿主-病毒相互作用中发挥作用的调控机制仍不清楚。尽管长链非编码RNA(lncRNA)已被认为是各种生物学过程中的关键参与者,但其在宿主抗病毒防御补体系统中的作用仍有待探索。在本研究中,我们发现了一种新型的、未注释的lncRNA,称为DARVR。发现DARVR是一种基因间lncRNA,并在MA104细胞中抑制轮状病毒(RV)复制。从机制上讲,我们发现补体3(C3)在RV感染后以LAMB1依赖的方式上调。然而,LAMB1表达被miR-365-1-5p下调,导致C3介导的抗病毒反应受到抑制。然而,DARVR作为一种针对miR-365-1-5p的竞争性内源性RNA发挥作用,促进LAMB1的表达,从而增强C3活性并抑制RV复制。这些结果不仅提供了证据证明lncRNA参与RV感染的调控,还突出了补体因子在宿主先天免疫中的作用。

重要性

长链非编码RNA(lncRNA)在宿主-病毒相互作用中发挥着多样且关键的作用,为开发预防或治疗病毒感染的靶向疗法提供了巨大潜力。尽管它们很重要,但lncRNA在轮状病毒感染中的作用仍未得到充分探索。本研究鉴定出一种新型lncRNA,其通过竞争性内源性RNA(ceRNA)机制增强补体因子C3活性,有效抑制不同亚型的轮状病毒复制。这些发现强调了在轮状病毒感染期间调节补体因子活性的复杂分子相互作用,并为宿主的抗病毒机制提供了有价值的见解。这项研究为靶向lncRNA和补体因子以更有效地对抗病毒感染的创新治疗策略铺平了道路。

https://cdn.ncbi.nlm.nih.gov/pmc/blobs/80f6/12090790/ceb0ebabe23f/jvi.02114-24.f001.jpg

文献检索

告别复杂PubMed语法,用中文像聊天一样搜索,搜遍4000万医学文献。AI智能推荐,让科研检索更轻松。

立即免费搜索

文件翻译

保留排版,准确专业,支持PDF/Word/PPT等文件格式,支持 12+语言互译。

免费翻译文档

深度研究

AI帮你快速写综述,25分钟生成高质量综述,智能提取关键信息,辅助科研写作。

立即免费体验