Chen Li, Zou Xin, Liu Cui-Cui, Yan Pu, Deng Jie, Wang Chen, Chen Mu-Yang, Tang Xiao-Qing, Shi Jing-Ming, Xin Wen-Jun, Zhang Xiang-Zhong, Feng Xia, Xu Ting, Xie Jing-Dun
Guangdong Province Key Laboratory of Brain Function and Disease, Department of Physiology and Pain Research Center, Zhongshan School of Medicine, Sun Yat-sen University, 74 Zhongshan Road 2, Guangzhou 510080, China.
Guangdong Provincial Key Laboratory of Malignant Tumor Epigenetics and Gene Regulation, Department of Rehabilitation Medicine, Sun Yat-sen Memorial Hospital, Sun Yat-sen University, 107 Yanjiang West Road, Guangzhou 510120, China.
Sci Adv. 2025 Apr 18;11(16):eadu2159. doi: 10.1126/sciadv.adu2159. Epub 2025 Apr 16.
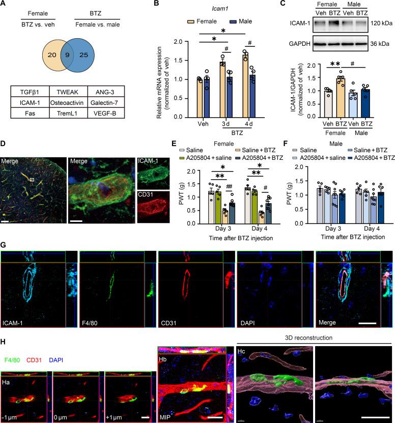
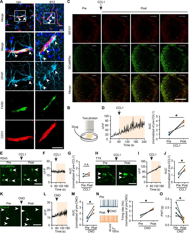
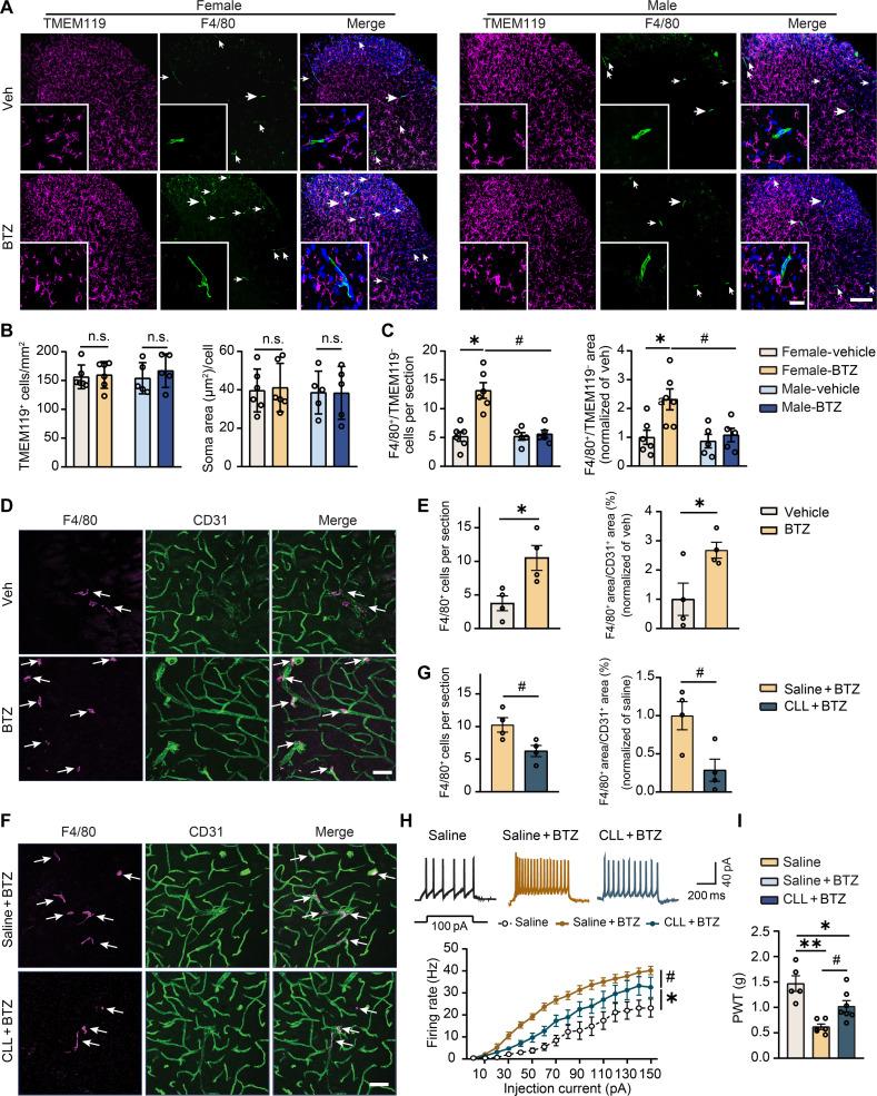
Sex differences in the pathogenesis of a variety of diseases have drawn increasing attention. However, it remains unclear whether such differences exist in chemotherapy-induced neuropathic pain. Here, we conducted a retrospective analysis of clinical case data and found that peripheral sensory disorders occurred earlier in females than in males following bortezomib (BTZ) treatment in patients with multiple myeloma. BTZ treatment led to an early elevation of intercellular adhesion molecule-1, which triggered the infiltration of peripheral monocytes into the perivascular region of the spinal cord in female mice. The CC-chemokine ligand 1 released by infiltrating macrophages directly activated neurons or indirectly activated neurons by enhancing the astrocyte activity, ultimately leading to the earlier onset of BTZ-induced neuropathic pain in females. Together, clarifying the mechanism underlying the earlier onset of BTZ-induced neuropathic pain will contribute to the precise treatment of multiple myeloma in females.
多种疾病发病机制中的性别差异已引起越来越多的关注。然而,化疗诱导的神经性疼痛是否存在这种差异仍不清楚。在此,我们对临床病例数据进行了回顾性分析,发现多发性骨髓瘤患者接受硼替佐米(BTZ)治疗后,女性外周感觉障碍比男性出现得更早。BTZ治疗导致细胞间黏附分子-1早期升高,这引发了雌性小鼠外周单核细胞浸润到脊髓血管周围区域。浸润的巨噬细胞释放的CC趋化因子配体1直接激活神经元或通过增强星形胶质细胞活性间接激活神经元,最终导致雌性小鼠BTZ诱导的神经性疼痛更早发作。总之,阐明BTZ诱导的神经性疼痛更早发作的潜在机制将有助于对女性多发性骨髓瘤进行精准治疗。