• 文献检索
  • 文档翻译
  • 深度研究
  • 学术资讯
  • Suppr Zotero 插件Zotero 插件
  • 邀请有礼
  • 套餐&价格
  • 历史记录
应用&插件
Suppr Zotero 插件Zotero 插件浏览器插件Mac 客户端Windows 客户端微信小程序
定价
高级版会员购买积分包购买API积分包
服务
文献检索文档翻译深度研究API 文档MCP 服务
关于我们
关于 Suppr公司介绍联系我们用户协议隐私条款
关注我们

Suppr 超能文献

核心技术专利:CN118964589B侵权必究
粤ICP备2023148730 号-1Suppr @ 2026

文献检索

告别复杂PubMed语法,用中文像聊天一样搜索,搜遍4000万医学文献。AI智能推荐,让科研检索更轻松。

立即免费搜索

文件翻译

保留排版,准确专业,支持PDF/Word/PPT等文件格式,支持 12+语言互译。

免费翻译文档

深度研究

AI帮你快速写综述,25分钟生成高质量综述,智能提取关键信息,辅助科研写作。

立即免费体验

波形蛋白片段化及其在阿尔茨海默病中β淀粉样蛋白斑块沉积中的作用。

Vimentin Fragmentation and Its Role in Amyloid-Beta Plaque Deposition in Alzheimer's Disease.

作者信息

Zhang Lan, Wang Ji, Yan Yalong, Xiang Lihong, Zhai Xinyue, Cai Lianmei, Sun Zhuoran, Pi Mingshan, Xiong Qi, Zhou Hongyan, Gui Yuran, Wang Xiaochuan, Shu Xiji, Xia Yiyuan

机构信息

Hubei Key Laboratory of Cognitive and Affective Disorders, School of Medicine, Jianghan University, Wuhan 430056, China.

Institutes of Biomedical Sciences, School of Medicine, Jianghan University, Wuhan 430056, China.

出版信息

Int J Mol Sci. 2025 Mar 21;26(7):2857. doi: 10.3390/ijms26072857.

DOI:10.3390/ijms26072857
PMID:40243407
原文链接:https://pmc.ncbi.nlm.nih.gov/articles/PMC11988971/
Abstract

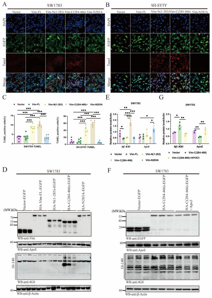
Intermediate filament protein vimentin (Vim) is a well-established marker for reactive astrocytes and has been closely associated with Alzheimer's disease (AD). RNA sequencing data reveal elevated expression of Vim in AD brains, with its aggregation frequently observed around amyloid-β (Aβ) plaques. However, the precise mechanisms by which Vim influences the aggregation or propagation of Aβ plaques remain unclear. In this study, we detected the upregulation of astrocytic Vim in AD brain tissue, with its co-localization around Aβ plaques. Asparagine endopeptidase (AEP), another molecule implicated in AD, was found to cleave Vim both in vitro and in vivo, including within human brain tissue. Mass spectrometry analysis confirmed that the AEP cleavage site on Vim is located at N283. We further investigated the in vivo cellular localization of Vim and observed that fragmented Vim, particularly the C-terminal fragment Vim 284-466, promotes apoptosis and disrupts the network structure that is essential for interaction with glial fibrillary acidic protein (GFAP). This disruption impairs astrocytic phagocytosis of exogenous Aβ, which is attributed to the reduced release of apolipoprotein E (ApoE) by astrocytes. The decrease in ApoE levels, in turn, diminishes the transport and clearance of Aβ. Conversely, mutation of the Vim N283 site (N283A) prevents AEP-mediated cleavage of Vim, preserves the GFAP network structure, restores ApoE levels, and reverses the effects on Aβ aggregation. Collectively, our findings elucidate the role of Vim fragmentation in Aβ plaque deposition and propose a potentially novel therapeutic strategy for Alzheimer's disease.

摘要

中间丝蛋白波形蛋白(Vim)是反应性星形胶质细胞的一种公认标志物,并且一直与阿尔茨海默病(AD)密切相关。RNA测序数据显示AD大脑中Vim表达升高,其聚集经常在淀粉样β蛋白(Aβ)斑块周围被观察到。然而,Vim影响Aβ斑块聚集或传播的确切机制仍不清楚。在本研究中,我们检测到AD脑组织中星形胶质细胞Vim上调,且其在Aβ斑块周围共定位。天冬酰胺内肽酶(AEP)是另一种与AD相关的分子,发现在体外和体内均可切割Vim,包括在人脑组织中。质谱分析证实Vim上的AEP切割位点位于N283。我们进一步研究了Vim在体内的细胞定位,并观察到片段化的Vim,特别是C末端片段Vim 284 - 466,促进细胞凋亡并破坏与胶质纤维酸性蛋白(GFAP)相互作用所必需的网络结构。这种破坏损害了星形胶质细胞对外源性Aβ的吞噬作用,这归因于星形胶质细胞载脂蛋白E(ApoE)释放减少。ApoE水平的降低进而减少了Aβ的转运和清除。相反,Vim N283位点的突变(N283A)可防止AEP介导的Vim切割,保留GFAP网络结构,恢复ApoE水平,并逆转对Aβ聚集的影响。总体而言,我们的研究结果阐明了Vim片段化在Aβ斑块沉积中的作用,并为阿尔茨海默病提出了一种潜在的新治疗策略。

https://cdn.ncbi.nlm.nih.gov/pmc/blobs/307a/11988971/7ba926eeb59d/ijms-26-02857-g006.jpg
https://cdn.ncbi.nlm.nih.gov/pmc/blobs/307a/11988971/c24e9685967b/ijms-26-02857-g001a.jpg
https://cdn.ncbi.nlm.nih.gov/pmc/blobs/307a/11988971/e84798f8276f/ijms-26-02857-g002a.jpg
https://cdn.ncbi.nlm.nih.gov/pmc/blobs/307a/11988971/cf430eec943e/ijms-26-02857-g003.jpg
https://cdn.ncbi.nlm.nih.gov/pmc/blobs/307a/11988971/000f5f966e17/ijms-26-02857-g004.jpg
https://cdn.ncbi.nlm.nih.gov/pmc/blobs/307a/11988971/b6377e084862/ijms-26-02857-g005.jpg
https://cdn.ncbi.nlm.nih.gov/pmc/blobs/307a/11988971/7ba926eeb59d/ijms-26-02857-g006.jpg
https://cdn.ncbi.nlm.nih.gov/pmc/blobs/307a/11988971/c24e9685967b/ijms-26-02857-g001a.jpg
https://cdn.ncbi.nlm.nih.gov/pmc/blobs/307a/11988971/e84798f8276f/ijms-26-02857-g002a.jpg
https://cdn.ncbi.nlm.nih.gov/pmc/blobs/307a/11988971/cf430eec943e/ijms-26-02857-g003.jpg
https://cdn.ncbi.nlm.nih.gov/pmc/blobs/307a/11988971/000f5f966e17/ijms-26-02857-g004.jpg
https://cdn.ncbi.nlm.nih.gov/pmc/blobs/307a/11988971/b6377e084862/ijms-26-02857-g005.jpg
https://cdn.ncbi.nlm.nih.gov/pmc/blobs/307a/11988971/7ba926eeb59d/ijms-26-02857-g006.jpg

相似文献

1
Vimentin Fragmentation and Its Role in Amyloid-Beta Plaque Deposition in Alzheimer's Disease.波形蛋白片段化及其在阿尔茨海默病中β淀粉样蛋白斑块沉积中的作用。
Int J Mol Sci. 2025 Mar 21;26(7):2857. doi: 10.3390/ijms26072857.
2
GFAP and vimentin deficiency alters gene expression in astrocytes and microglia in wild-type mice and changes the transcriptional response of reactive glia in mouse model for Alzheimer's disease.胶质纤维酸性蛋白(GFAP)和波形蛋白缺乏会改变野生型小鼠星形胶质细胞和小胶质细胞中的基因表达,并改变阿尔茨海默病小鼠模型中反应性胶质细胞的转录反应。
Glia. 2015 Jun;63(6):1036-56. doi: 10.1002/glia.22800. Epub 2015 Mar 2.
3
Astroglial Responses to Amyloid-Beta Progression in a Mouse Model of Alzheimer's Disease.星形胶质细胞对阿尔茨海默病小鼠模型中淀粉样β进展的反应。
Mol Imaging Biol. 2018 Aug;20(4):605-614. doi: 10.1007/s11307-017-1153-z.
4
A Role of Low-Density Lipoprotein Receptor-Related Protein 4 (LRP4) in Astrocytic Aβ Clearance.低密度脂蛋白受体相关蛋白 4(LRP4)在星形胶质细胞 Aβ 清除中的作用。
J Neurosci. 2020 Jul 8;40(28):5347-5361. doi: 10.1523/JNEUROSCI.0250-20.2020. Epub 2020 May 26.
5
LRP and senile plaques in Alzheimer's disease: colocalization with apolipoprotein E and with activated astrocytes.阿尔茨海默病中的低密度脂蛋白受体相关蛋白(LRP)与老年斑:与载脂蛋白E及活化星形胶质细胞的共定位
Brain Res Mol Brain Res. 2002 Jul 15;104(1):38-46. doi: 10.1016/s0169-328x(02)00203-6.
6
Selective reduction of astrocyte apoE3 and apoE4 strongly reduces Aβ accumulation and plaque-related pathology in a mouse model of amyloidosis.选择性降低星形胶质细胞载脂蛋白 E3 和载脂蛋白 E4 可明显减少淀粉样变性小鼠模型中的 Aβ 积累和斑块相关病变。
Mol Neurodegener. 2022 Feb 2;17(1):13. doi: 10.1186/s13024-022-00516-0.
7
APOE from astrocytes restores Alzheimer's Aβ-pathology and DAM-like responses in APOE deficient microglia.来自星形胶质细胞的载脂蛋白E可恢复载脂蛋白E缺陷型小胶质细胞中的阿尔茨海默病β-淀粉样蛋白病理及类疾病相关小胶质细胞反应。
EMBO Mol Med. 2024 Dec;16(12):3113-3141. doi: 10.1038/s44321-024-00162-7. Epub 2024 Nov 11.
8
Quantitation of apoE domains in Alzheimer disease brain suggests a role for apoE in Abeta aggregation.阿尔茨海默病大脑中载脂蛋白E结构域的定量分析表明载脂蛋白E在β淀粉样蛋白聚集中起作用。
J Neuropathol Exp Neurol. 2001 Apr;60(4):342-9. doi: 10.1093/jnen/60.4.342.
9
AQP4 Association with Amyloid Deposition and Astrocyte Pathology in the Tg-ArcSwe Mouse Model of Alzheimer's Disease.水通道蛋白4(AQP4)与阿尔茨海默病Tg-ArcSwe小鼠模型中淀粉样蛋白沉积及星形胶质细胞病理改变的关系
J Alzheimers Dis. 2017;57(1):157-169. doi: 10.3233/JAD-160957.
10
Amyloid-β protein modulates the perivascular clearance of neuronal apolipoprotein E in mouse models of Alzheimer's disease.淀粉样β蛋白调节阿尔茨海默病小鼠模型中血管周围神经元载脂蛋白 E 的清除。
J Neural Transm (Vienna). 2011 May;118(5):699-712. doi: 10.1007/s00702-010-0572-7. Epub 2011 Jan 6.

本文引用的文献

1
Apolipoprotein E aggregation in microglia initiates Alzheimer's disease pathology by seeding β-amyloidosis.载脂蛋白 E 在小胶质细胞中的聚集通过引发β-淀粉样蛋白沉积而引发阿尔茨海默病病理学。
Immunity. 2024 Nov 12;57(11):2651-2668.e12. doi: 10.1016/j.immuni.2024.09.014. Epub 2024 Oct 16.
2
Co-aggregation with Apolipoprotein E modulates the function of Amyloid-β in Alzheimer's disease.载脂蛋白 E 共聚集调节阿尔茨海默病中淀粉样β的功能。
Nat Commun. 2024 Jun 1;15(1):4695. doi: 10.1038/s41467-024-49028-z.
3
Cell-autonomous effects of APOE4 in restricting microglial response in brain homeostasis and Alzheimer's disease.
载脂蛋白 E4 对脑内稳态和阿尔茨海默病中小胶质细胞反应的自主限制作用。
Nat Immunol. 2023 Nov;24(11):1854-1866. doi: 10.1038/s41590-023-01640-9. Epub 2023 Oct 19.
4
Role of Peptidylarginine Deiminase 4 in Central Nervous System Diseases.肽基精氨酸脱亚氨酶4在中枢神经系统疾病中的作用
Mol Neurobiol. 2023 Nov;60(11):6748-6756. doi: 10.1007/s12035-023-03489-3. Epub 2023 Jul 22.
5
Differential and substrate-specific inhibition of γ-secretase by the C-terminal region of ApoE2, ApoE3, and ApoE4.载脂蛋白 E2、E3 和 E4 C 端区域对 γ-分泌酶的差异和底物特异性抑制。
Neuron. 2023 Jun 21;111(12):1898-1913.e5. doi: 10.1016/j.neuron.2023.03.024. Epub 2023 Apr 10.
6
Cofilin promotes tau pathology in Alzheimer's disease.肌动蛋白丝解聚蛋白促进阿尔茨海默病中的 tau 病理。
Cell Rep. 2023 Feb 28;42(2):112138. doi: 10.1016/j.celrep.2023.112138. Epub 2023 Feb 17.
7
C/EBPβ/AEP Signaling Drives Alzheimer's Disease Pathogenesis.C/EBPβ/AEP 信号通路驱动阿尔茨海默病发病机制。
Neurosci Bull. 2023 Jul;39(7):1173-1185. doi: 10.1007/s12264-023-01025-w. Epub 2023 Feb 3.
8
Vimentin as a potential target for diverse nervous system diseases.波形蛋白作为多种神经系统疾病的潜在靶点。
Neural Regen Res. 2023 May;18(5):969-975. doi: 10.4103/1673-5374.355744.
9
Roles of vimentin in health and disease.波形蛋白在健康和疾病中的作用。
Genes Dev. 2022 Apr 1;36(7-8):391-407. doi: 10.1101/gad.349358.122.
10
TDP-43 Cytoplasmic Translocation in the Skin Fibroblasts of ALS Patients.TDP-43 细胞质易位在 ALS 患者的皮肤成纤维细胞中。
Cells. 2022 Jan 8;11(2):209. doi: 10.3390/cells11020209.