Wang An, Chen Yan, Fang Bo, Zhang Jiang, Bai Wenkai, Yang Tingji, Zhang Quanwei, Liu Peiwen, Duan Zhiwei, Lu Ting, He Yuxuan, Zhang Yong, Zhao Xingxu, Dong Weitao
College of Veterinary Medicine, Gansu Agricultural University, Lanzhou 730070, China.
Gansu Key Laboratory of Animal Generational Physiology and Reproductive Regulation, Lanzhou 730070, China.
Int J Mol Sci. 2025 Mar 26;26(7):3029. doi: 10.3390/ijms26073029.
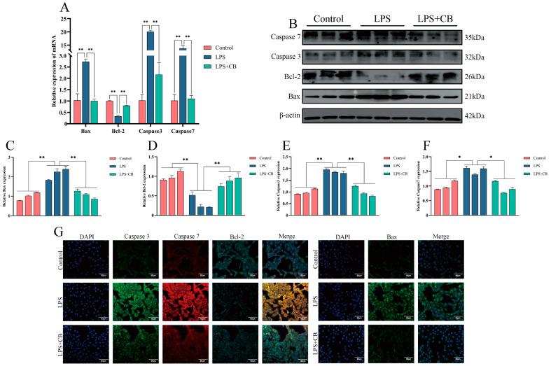
Cow mastitis is a major challenge in dairy farming, significantly affecting both milk quality and cow health. Cytochalasin B (CB) is a fungal toxin and an actin cytoskeleton depolymerizing agent that exhibits anti-inflammatory and antitumor properties; however, its mechanism in cow mastitis remains unclear. In this study, we systematically evaluated the effects of CB on mastitis using an LPS-induced inflammation model in bovine mammary epithelial cells (MAC-T) and a mouse mastitis model. The techniques employed included Real-time quantitative PCR detecting system (qPCR), Western blot, HE staining, immunofluorescence (IF), and immunohistochemistry (IHC). The results demonstrated that CB significantly alleviated LPS-induced mastitis by downregulating the expression of pro-inflammatory factors IL-1β, TNF-α, and the NLRP3 inflammasome while also reducing cell apoptosis. Further mechanistic investigations revealed that CB mitigates the inflammatory response by inhibiting the expression of ARPC3, ARPC4, and HSP70, thereby disrupting cytoskeletal rearrangement and the activation of the NLRP3 inflammasome. Overall, this study reveals the potential therapeutic role of CB in cow mastitis and provides a theoretical foundation for developing novel intervention strategies.
奶牛乳腺炎是奶牛养殖中的一项重大挑战,对牛奶质量和奶牛健康均有显著影响。细胞松弛素B(CB)是一种真菌毒素和肌动蛋白细胞骨架解聚剂,具有抗炎和抗肿瘤特性;然而,其在奶牛乳腺炎中的作用机制尚不清楚。在本研究中,我们使用脂多糖(LPS)诱导的牛乳腺上皮细胞(MAC-T)炎症模型和小鼠乳腺炎模型,系统评估了CB对乳腺炎的影响。所采用的技术包括实时定量PCR检测系统(qPCR)、蛋白质免疫印迹法、苏木精-伊红染色、免疫荧光(IF)和免疫组织化学(IHC)。结果表明,CB通过下调促炎因子白细胞介素-1β(IL-1β)、肿瘤坏死因子-α(TNF-α)和NLRP3炎性小体的表达,显著减轻了LPS诱导的乳腺炎,同时还减少了细胞凋亡。进一步的机制研究表明,CB通过抑制肌动蛋白相关蛋白3(ARPC3)、肌动蛋白相关蛋白4(ARPC4)和热休克蛋白70(HSP70)的表达来减轻炎症反应,从而破坏细胞骨架重排和NLRP3炎性小体的激活。总体而言,本研究揭示了CB在奶牛乳腺炎中的潜在治疗作用,并为开发新的干预策略提供了理论基础。