• 文献检索
  • 文档翻译
  • 深度研究
  • 学术资讯
  • Suppr Zotero 插件Zotero 插件
  • 邀请有礼
  • 套餐&价格
  • 历史记录
应用&插件
Suppr Zotero 插件Zotero 插件浏览器插件Mac 客户端Windows 客户端微信小程序
定价
高级版会员购买积分包购买API积分包
服务
文献检索文档翻译深度研究API 文档MCP 服务
关于我们
关于 Suppr公司介绍联系我们用户协议隐私条款
关注我们

Suppr 超能文献

核心技术专利:CN118964589B侵权必究
粤ICP备2023148730 号-1Suppr @ 2026

文献检索

告别复杂PubMed语法,用中文像聊天一样搜索,搜遍4000万医学文献。AI智能推荐,让科研检索更轻松。

立即免费搜索

文件翻译

保留排版,准确专业,支持PDF/Word/PPT等文件格式,支持 12+语言互译。

免费翻译文档

深度研究

AI帮你快速写综述,25分钟生成高质量综述,智能提取关键信息,辅助科研写作。

立即免费体验

由转化生长因子-β诱导的调节性T细胞和肠道肌成纤维细胞衍生的双调蛋白介导克罗恩病中的肠道纤维化。

Treg and intestinal myofibroblasts-derived Amphiregulin induced by TGF-β mediates intestinal fibrosis in Crohn's disease.

作者信息

Wang Lu, Wang Shu, Lin Junjie, Li Jiajia, Wang Mingyuan, Yu Jiang, Sun Junjian, Tang Nana, Jiao Chunhua, Ma Jingjing, Zhao Xiaojing, Zhang Hongjie

机构信息

Department of Gastroenterology, First Affiliated Hospital with Nanjing Medical University, Nanjing, 210029, China.

出版信息

J Transl Med. 2025 Apr 17;23(1):452. doi: 10.1186/s12967-025-06413-6.

DOI:10.1186/s12967-025-06413-6
PMID:40247299
原文链接:https://pmc.ncbi.nlm.nih.gov/articles/PMC12004752/
Abstract

BACKGROUND

Intestinal fibrosis is a serious complication of Crohn's disease (CD), often resulting from chronic inflammation. However, the precise mechanisms through which inflammation induces intestinal fibrosis remain inadequately elucidated.

METHODS

A comprehensive single-cell atlas of full-thickness CD, provided by Dr. Florian Rieder, was subjected to reanalysis. Our study used a DSS-induced chronic colitis model in both wild-type (WT) and Areg mice. Additionally, a CD45RB CD4 T cell adoptive transfer model involving WT and Areg Treg cells (Tregs) was used. The expressions of AREG in CD with or without intestinal fibrosis, Tregs and human intestinal myofibroblasts (MFs) were determined. The effect of AREG on proliferation/migration/activation in human intestinal MFs was determined.

RESULTS

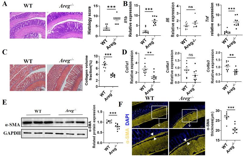
Several types of cells were differentially expressed between stricture and non-stricture CD. Among T cells, Tregs accounted for a larger proportion and were significantly increased in stenotic tissues of stricture CD. Although DSS-induced colitis was more severe in Areg mice, which developed less severe intestinal fibrosis compared with WT mice. The transfer of Areg Tregs resulted in less severe fibrosis in Rag mice than WT Tregs. Moreover, TGF-β stimulated AREG expression in Tregs and human intestinal MFs via activation of Smad3.

CONCLUSION

These findings demonstrated that AREG derived from Tregs and human intestinal MFs, induced by TGF-β, amplifies intestinal fibrotic reactions in experimental colitis as well as in human CD patients. Thus, the TGF-β-Smad3-AREG pathway could be a potential therapeutic target for treating fibrosis in CD.

摘要

背景

肠道纤维化是克罗恩病(CD)的一种严重并发症,通常由慢性炎症引起。然而,炎症诱导肠道纤维化的确切机制仍未得到充分阐明。

方法

对弗洛里安·里德博士提供的全层CD综合单细胞图谱进行重新分析。我们的研究在野生型(WT)和Areg小鼠中使用了葡聚糖硫酸钠(DSS)诱导的慢性结肠炎模型。此外,还使用了涉及WT和Areg调节性T细胞(Tregs)的CD45RB CD4 T细胞过继转移模型。测定了有无肠道纤维化的CD、Tregs和人肠道肌成纤维细胞(MFs)中AREG的表达。确定了AREG对人肠道MFs增殖/迁移/活化的影响。

结果

狭窄性和非狭窄性CD之间几种类型的细胞存在差异表达。在T细胞中,Tregs占比更大,且在狭窄性CD的狭窄组织中显著增加。尽管DSS诱导的结肠炎在Areg小鼠中更严重,但与WT小鼠相比,其肠道纤维化程度较轻。Areg Tregs的转移导致Rag小鼠的纤维化程度比WT Tregs轻。此外,转化生长因子-β(TGF-β)通过激活Smad3刺激Tregs和人肠道MFs中AREG的表达。

结论

这些发现表明,由TGF-β诱导的Tregs和人肠道MFs来源的AREG在实验性结肠炎以及人类CD患者中放大了肠道纤维化反应。因此,TGF-β-Smad3-AREG途径可能是治疗CD纤维化的潜在治疗靶点。

https://cdn.ncbi.nlm.nih.gov/pmc/blobs/c6a6/12004752/f63d1762dd00/12967_2025_6413_Fig7_HTML.jpg
https://cdn.ncbi.nlm.nih.gov/pmc/blobs/c6a6/12004752/22ee14da18be/12967_2025_6413_Fig1_HTML.jpg
https://cdn.ncbi.nlm.nih.gov/pmc/blobs/c6a6/12004752/d66b14d147ff/12967_2025_6413_Fig2_HTML.jpg
https://cdn.ncbi.nlm.nih.gov/pmc/blobs/c6a6/12004752/3596f17e6b4f/12967_2025_6413_Fig3_HTML.jpg
https://cdn.ncbi.nlm.nih.gov/pmc/blobs/c6a6/12004752/acd24e9ba1d5/12967_2025_6413_Fig4_HTML.jpg
https://cdn.ncbi.nlm.nih.gov/pmc/blobs/c6a6/12004752/9128b72525b3/12967_2025_6413_Fig5_HTML.jpg
https://cdn.ncbi.nlm.nih.gov/pmc/blobs/c6a6/12004752/2e10f9c1b3f3/12967_2025_6413_Fig6_HTML.jpg
https://cdn.ncbi.nlm.nih.gov/pmc/blobs/c6a6/12004752/f63d1762dd00/12967_2025_6413_Fig7_HTML.jpg
https://cdn.ncbi.nlm.nih.gov/pmc/blobs/c6a6/12004752/22ee14da18be/12967_2025_6413_Fig1_HTML.jpg
https://cdn.ncbi.nlm.nih.gov/pmc/blobs/c6a6/12004752/d66b14d147ff/12967_2025_6413_Fig2_HTML.jpg
https://cdn.ncbi.nlm.nih.gov/pmc/blobs/c6a6/12004752/3596f17e6b4f/12967_2025_6413_Fig3_HTML.jpg
https://cdn.ncbi.nlm.nih.gov/pmc/blobs/c6a6/12004752/acd24e9ba1d5/12967_2025_6413_Fig4_HTML.jpg
https://cdn.ncbi.nlm.nih.gov/pmc/blobs/c6a6/12004752/9128b72525b3/12967_2025_6413_Fig5_HTML.jpg
https://cdn.ncbi.nlm.nih.gov/pmc/blobs/c6a6/12004752/2e10f9c1b3f3/12967_2025_6413_Fig6_HTML.jpg
https://cdn.ncbi.nlm.nih.gov/pmc/blobs/c6a6/12004752/f63d1762dd00/12967_2025_6413_Fig7_HTML.jpg

相似文献

1
Treg and intestinal myofibroblasts-derived Amphiregulin induced by TGF-β mediates intestinal fibrosis in Crohn's disease.由转化生长因子-β诱导的调节性T细胞和肠道肌成纤维细胞衍生的双调蛋白介导克罗恩病中的肠道纤维化。
J Transl Med. 2025 Apr 17;23(1):452. doi: 10.1186/s12967-025-06413-6.
2
Th17 Cell-Derived Amphiregulin Promotes Colitis-Associated Intestinal Fibrosis Through Activation of mTOR and MEK in Intestinal Myofibroblasts.Th17 细胞衍生的 Amphiregulin 通过激活肠道肌成纤维细胞中的 mTOR 和 MEK 促进结肠炎相关的肠道纤维化。
Gastroenterology. 2023 Jan;164(1):89-102. doi: 10.1053/j.gastro.2022.09.006. Epub 2022 Sep 13.
3
Amphiregulin induces CCN2 and fibronectin expression by TGF-β through EGFR-dependent pathway in lung epithelial cells. Amphiregulin 通过 EGFR 依赖性途径诱导 TGF-β 在肺上皮细胞中表达 CCN2 和纤维连接蛋白。
Respir Res. 2022 Dec 28;23(1):381. doi: 10.1186/s12931-022-02285-2.
4
The ST2 Treg/amphiregulin axis protects from immune-mediated hepatitis.ST2 Treg/ Amphiregulin 轴可预防免疫介导性肝炎。
Front Immunol. 2024 Mar 20;15:1351405. doi: 10.3389/fimmu.2024.1351405. eCollection 2024.
5
Roseburia intestinalis stimulates TLR5-dependent intestinal immunity against Crohn's disease.罗斯伯里氏菌刺激 TLR5 依赖性肠道免疫以对抗克罗恩病。
EBioMedicine. 2022 Nov;85:104285. doi: 10.1016/j.ebiom.2022.104285. Epub 2022 Sep 28.
6
Estrogen Receptor β Activation Mitigates Colitis-associated Intestinal Fibrosis via Inhibition of TGF-β/Smad and TLR4/MyD88/NF-κB Signaling Pathways.雌激素受体β激活通过抑制TGF-β/Smad和TLR4/MyD88/NF-κB信号通路减轻结肠炎相关的肠道纤维化。
Inflamm Bowel Dis. 2025 Jan 6;31(1):11-27. doi: 10.1093/ibd/izae156.
7
Intestinal myofibroblast TRPC6 channel may contribute to stenotic fibrosis in Crohn's disease.肠道肌成纤维细胞TRPC6通道可能导致克罗恩病的狭窄性纤维化。
Inflamm Bowel Dis. 2015 Mar;21(3):496-506. doi: 10.1097/MIB.0000000000000295.
8
Mesenteric adipose-derived exosomal TINAGL1 enhances intestinal fibrosis in Crohn's Disease via SMAD4.肠系膜脂肪来源的外泌体TINAGL1通过SMAD4增强克罗恩病中的肠道纤维化。
J Adv Res. 2025 Apr;70:139-158. doi: 10.1016/j.jare.2024.05.016. Epub 2024 May 13.
9
Dysregulated Treg repair responses lead to chronic rejection after heart transplantation.失调的调节性T细胞修复反应导致心脏移植后的慢性排斥反应。
J Clin Invest. 2024 Dec 2;134(23):e173593. doi: 10.1172/JCI173593.
10
Bone Marrow CD11c+ Cell-Derived Amphiregulin Promotes Pulmonary Fibrosis.骨髓CD11c+细胞衍生的双调蛋白促进肺纤维化。
J Immunol. 2016 Jul 1;197(1):303-12. doi: 10.4049/jimmunol.1502479. Epub 2016 May 20.

引用本文的文献

1
Amphiregulin and Fibrosis: Existing Evidence and Future Directions.双调蛋白与纤维化:现有证据及未来方向
Int J Mol Sci. 2025 Aug 8;26(16):7678. doi: 10.3390/ijms26167678.

本文引用的文献

1
A global consensus on the definitions, diagnosis and management of fibrostenosing small bowel Crohn's disease in clinical practice.临床实践中关于纤维狭窄性小肠克罗恩病的定义、诊断和管理的全球共识。
Nat Rev Gastroenterol Hepatol. 2024 Aug;21(8):572-584. doi: 10.1038/s41575-024-00935-y. Epub 2024 Jun 3.
2
Treg-tissue cell interactions in repair and regeneration.调节性 T 细胞-组织细胞相互作用在修复和再生中的作用。
J Exp Med. 2024 Jun 3;221(6). doi: 10.1084/jem.20231244. Epub 2024 Apr 26.
3
Stromal Cell Regulation of Intestinal Inflammatory Fibrosis.
基质细胞对肠道炎症性纤维化的调节。
Cell Mol Gastroenterol Hepatol. 2024;17(5):703-711. doi: 10.1016/j.jcmgh.2024.01.007. Epub 2024 Jan 19.
4
Fibrosis in IBD: from pathogenesis to therapeutic targets.炎症性肠病中的纤维化:从发病机制到治疗靶点。
Gut. 2024 Apr 5;73(5):854-866. doi: 10.1136/gutjnl-2023-329963.
5
The FOXP3 Pro-Inflammatory T Cell: A Potential Therapeutic Target in Crohn's Disease.FOXP3 促炎 T 细胞:克罗恩病的潜在治疗靶点。
Gastroenterology. 2024 Apr;166(4):631-644.e17. doi: 10.1053/j.gastro.2024.01.007. Epub 2024 Jan 9.
6
Stricturing Crohn's Disease Single-Cell RNA Sequencing Reveals Fibroblast Heterogeneity and Intercellular Interactions.严格限制克罗恩病单细胞 RNA 测序揭示成纤维细胞异质性和细胞间相互作用。
Gastroenterology. 2023 Nov;165(5):1180-1196. doi: 10.1053/j.gastro.2023.07.014. Epub 2023 Jul 26.
7
The technological landscape and applications of single-cell multi-omics.单细胞多组学的技术领域和应用。
Nat Rev Mol Cell Biol. 2023 Oct;24(10):695-713. doi: 10.1038/s41580-023-00615-w. Epub 2023 Jun 6.
8
Regulatory T cells (Tregs) in liver fibrosis.肝纤维化中的调节性T细胞(Tregs)
Cell Death Discov. 2023 Feb 9;9(1):53. doi: 10.1038/s41420-023-01347-8.
9
Th17 Cell-Derived Amphiregulin Promotes Colitis-Associated Intestinal Fibrosis Through Activation of mTOR and MEK in Intestinal Myofibroblasts.Th17 细胞衍生的 Amphiregulin 通过激活肠道肌成纤维细胞中的 mTOR 和 MEK 促进结肠炎相关的肠道纤维化。
Gastroenterology. 2023 Jan;164(1):89-102. doi: 10.1053/j.gastro.2022.09.006. Epub 2022 Sep 13.
10
Glucose promotes regulatory T cell differentiation to maintain intestinal homeostasis.葡萄糖促进调节性T细胞分化以维持肠道稳态。
iScience. 2022 Aug 24;25(9):105004. doi: 10.1016/j.isci.2022.105004. eCollection 2022 Sep 16.