Suppr超能文献

右美托咪定和血小板生成素对AC16细胞缺氧/复氧诱导损伤的保护作用的生物信息学分析

Bioinformatic Analysis of the Protective Effects of Dexmedetomidine and Thrombopoietin Against Hypoxia/Reoxygenation-Induced Injury in AC16 Cells.

作者信息

Xing Cuiyan, Wu Mingyi, Zhou Xiaoyang, Gong Benhang

机构信息

Department of Anesthesiology, Shandong Provincial Hospital Affiliated to Shandong First Medical University, Jinan, Shandong, China.

Department of Anesthesiology, School and Hospital of Stomatology, Cheeloo College of Medicine, Shandong University, Jinan, China.

出版信息

Chem Biol Drug Des. 2025 Apr;105(4):e70105. doi: 10.1111/cbdd.70105.

Abstract

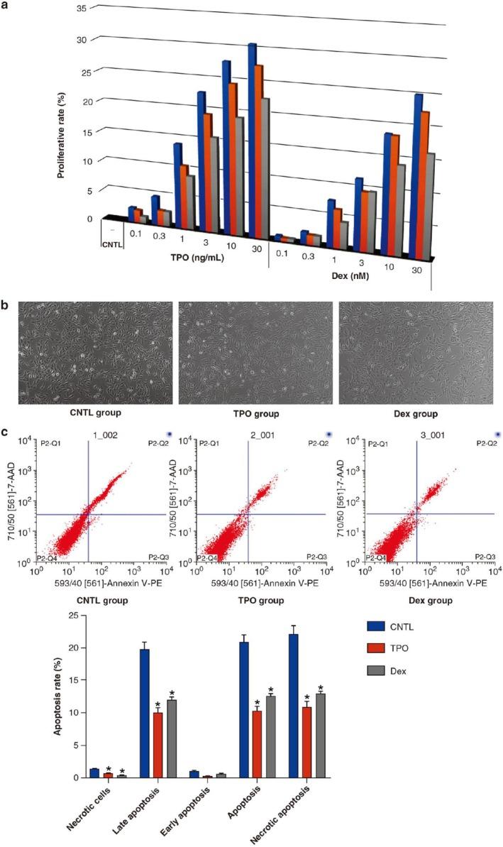
This study aimed to investigate the protective mechanisms of dexmedetomidine (Dex) and thrombopoietin (TPO) against hypoxia/reoxygenation (H/R)-induced myocardial injury. Human cardiomyocyte AC16 cells were subjected to hypoxic conditions and treated with Dex and TPO. Cellular responses, including proliferation, apoptosis, and autophagy, were assessed. RNA sequencing and bioinformatic analyses were conducted to identify differentially expressed genes, followed by functional pathway enrichment analysis. The results demonstrated that Dex and TPO significantly promoted cell proliferation, reduced apoptosis and autophagy, and inhibited caspase-3 activity and light chain 3B (LC3B) expression. Pathway enrichment analysis revealed the involvement of mitogen-activated protein kinase (MAPK), transforming growth factor beta (TGF-β), and tumor necrosis factor (TNF) signaling pathways. Although both treatments demonstrated overlapping effects, they also exhibited distinct gene regulation mechanisms. These findings suggested that Dex and TPO could mitigate H/R-induced myocardial injury through complex gene regulatory mechanisms, highlighting their potential as therapeutic strategies for myocardial ischemia-reperfusion injury (MIRI).

摘要

本研究旨在探讨右美托咪定(Dex)和血小板生成素(TPO)对缺氧/复氧(H/R)诱导的心肌损伤的保护机制。将人心肌细胞AC16细胞置于缺氧条件下,并用Dex和TPO处理。评估细胞反应,包括增殖、凋亡和自噬。进行RNA测序和生物信息学分析以鉴定差异表达基因,随后进行功能通路富集分析。结果表明,Dex和TPO显著促进细胞增殖,减少凋亡和自噬,并抑制半胱天冬酶-3活性和轻链3B(LC3B)表达。通路富集分析显示丝裂原活化蛋白激酶(MAPK)、转化生长因子β(TGF-β)和肿瘤坏死因子(TNF)信号通路的参与。虽然两种处理都显示出重叠效应,但它们也表现出不同的基因调控机制。这些发现表明,Dex和TPO可通过复杂的基因调控机制减轻H/R诱导的心肌损伤,突出了它们作为心肌缺血再灌注损伤(MIRI)治疗策略的潜力。

https://cdn.ncbi.nlm.nih.gov/pmc/blobs/d1e6/12008733/76e954a15967/CBDD-105-e70105-g003.jpg

文献AI研究员

20分钟写一篇综述,助力文献阅读效率提升50倍。

立即体验

用中文搜PubMed

大模型驱动的PubMed中文搜索引擎

马上搜索

文档翻译

学术文献翻译模型,支持多种主流文档格式。

立即体验