Shirley Simon, Ichise Hiroshi, Di Natale Vincenzo, Jin Jiacheng, Wu Christine, Zou Raymond, Zhang Wanwei, Fang Yinshan, Zhang Yingyu, Chen Miao, Peng Sophia, Basu Uttiya, Que Jianwen, Huang Yuefeng
Department of Microbiology & Immunology, Columbia University Medical Center, New York, NY, USA.
Lymphocyte Biology Section, Laboratory of Immune Systems Biology, National Institute of Allergy and Infectious Disease, National Institutes of Health, Bethesda, 20892, MD, USA.
Nat Commun. 2025 Apr 19;16(1):3718. doi: 10.1038/s41467-025-58982-1.
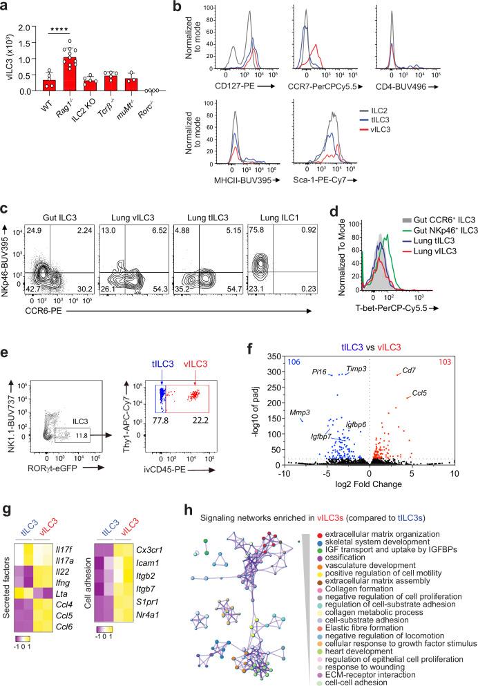
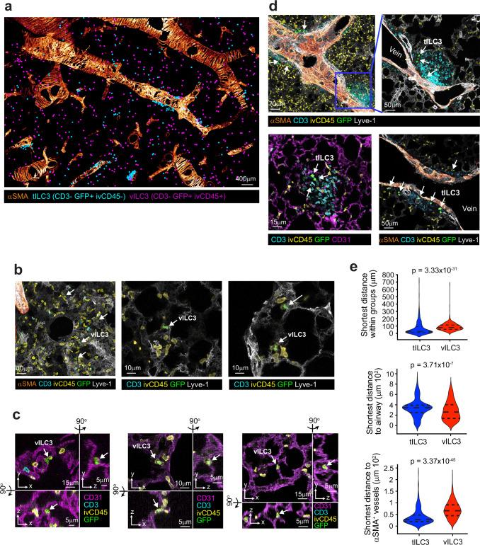
Tissue-resident immune cells such as innate lymphoid cells (ILC) are known to reside in the parenchymal compartments of tissues and modulate local immune protection. Here we use intravascular cell labeling, parabiosis and multiplex 3D imaging to identify a population of group 3 ILCs in mice that are present within the intravascular space of lung blood vessels (vILC3). vILC3s are distributed broadly in alveolar capillary beds from which inhaled pathogens enter the lung parenchyma. By contrast, conventional ILC3s in tissue parenchyma are enriched in lymphoid clusters in proximity to large veins. In a mouse model of pneumonia, Pseudomonas aeruginosa infection results in rapid vILC3 expansion and production of chemokines including CCL4. Blocking CCL4 in vivo attenuates neutrophil recruitment to the lung at the early stage of infection, resulting in prolonged inflammation and delayed bacterial clearance. Our findings thus define the intravascular space as a site of ILC residence in mice, and reveal a unique immune cell population that interfaces with tissue alarmins and the circulating immune system for timely host defense.
诸如先天性淋巴细胞(ILC)等组织驻留免疫细胞已知存在于组织的实质区室中,并调节局部免疫保护。在这里,我们使用血管内细胞标记、联体共生和多重3D成像来鉴定小鼠中存在于肺血管血管内空间(vILC3)的第3组ILC群体。vILC3广泛分布于肺泡毛细血管床,吸入的病原体由此进入肺实质。相比之下,组织实质中的传统ILC3在靠近大静脉的淋巴簇中富集。在肺炎小鼠模型中,铜绿假单胞菌感染导致vILC3迅速扩增并产生包括CCL4在内的趋化因子。在体内阻断CCL4会减弱感染早期中性粒细胞向肺的募集,导致炎症延长和细菌清除延迟。因此,我们的研究结果将血管内空间定义为小鼠中ILC的驻留部位,并揭示了一种独特的免疫细胞群体,该群体与组织警报素和循环免疫系统相互作用,以实现及时的宿主防御。