Ye Zhenhong, Cheng Ming, Lian Weisi, Leng Yueqi, Qin Xunsi, Wang Yue, Zhou Ping, Liu Xiyao, Peng Tianliu, Wang Ruiqi, He Yilei, Pan Heng, Zhao Yue, Li Rong
State Key Laboratory of Female Fertility Promotion, Center for Reproductive Medicine, Department of Obstetrics and Gynecology, Peking University Third Hospital, Beijing, China; National Clinical Research Center for Obstetrics and Gynecology, Peking University Third Hospital, Beijing, China; Key Laboratory of Assisted Reproduction, Ministry of Education, Beijing, China; Beijing Key Laboratory of Reproductive Endocrinology and Assisted Reproductive Technology, Beijing, China.
State Key Laboratory of Female Fertility Promotion, Center for Reproductive Medicine, Department of Obstetrics and Gynecology, Peking University Third Hospital, Beijing, China; National Clinical Research Center for Obstetrics and Gynecology, Peking University Third Hospital, Beijing, China; Key Laboratory of Assisted Reproduction, Ministry of Education, Beijing, China; Beijing Key Laboratory of Reproductive Endocrinology and Assisted Reproductive Technology, Beijing, China.
Redox Biol. 2025 Jun;83:103615. doi: 10.1016/j.redox.2025.103615. Epub 2025 Mar 25.
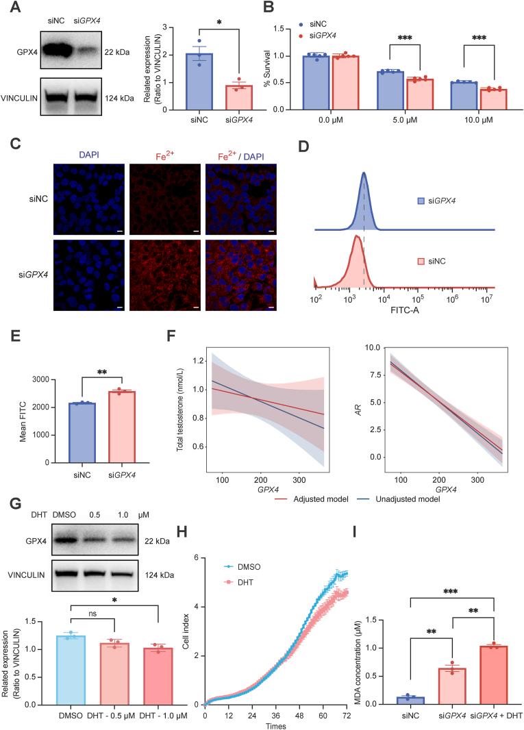
The increased risk of infertility and endometrial lesions (such as endometrial hyperplasia or cancer) in polycystic ovary syndrome (PCOS) are closely associated with the lack of cyclical transformation in the endometrium. However, the underlying mechanisms remain incompletely understood. Though integrating single-cell RNA-sequencing, transcriptomics, and metabolomics analysis, we found that glutathione (GSH) metabolism disorder and the overactivation of ferroptosis, triggered by glutathione peroxidase 4 (GPX4) deficiency in endometrial epithelial cells, were the consequences of the prolonged endometrial proliferative phase in PCOS. This change may collectively contribute to some extent to decidualization failure. We further performed GSVA analysis and determined that the negative correlation between ferroptosis and fibrosis-related pathway was the most significant. Therefore, we first confirmed the presence of fibrosis in the proliferative endometrium of PCOS and PCOS-like mouse uteri. Additionally, by establishing endometrial organoids (EEOs) models and in vitro cell line models, we demonstrated that GPX4 deficiency contributed to extracellular matrix remodeling and excessive collagen deposition, via activating the TGF-β1/Smad2/3 pathway, which ultimately accelerated fibrosis. GSH intervention to the EEOs of PCOS could alleviate their fibrotic phenotypes at different stages. These findings may serve as a promising therapeutic target for PCOS-related endometrial dysfunction, as well as valuable strategies for improving PCOS-related adverse pregnancy outcomes.
多囊卵巢综合征(PCOS)中不孕症和子宫内膜病变(如子宫内膜增生或癌症)风险的增加与子宫内膜缺乏周期性转变密切相关。然而,其潜在机制仍未完全了解。通过整合单细胞RNA测序、转录组学和代谢组学分析,我们发现,子宫内膜上皮细胞中谷胱甘肽过氧化物酶4(GPX4)缺乏引发的谷胱甘肽(GSH)代谢紊乱和铁死亡过度激活,是PCOS中子宫内膜增殖期延长的结果。这种变化可能在一定程度上共同导致蜕膜化失败。我们进一步进行基因集变异分析(GSVA),并确定铁死亡与纤维化相关通路之间的负相关性最为显著。因此,我们首先证实了PCOS患者和PCOS样小鼠子宫增生期子宫内膜中存在纤维化。此外,通过建立子宫内膜类器官(EEO)模型和体外细胞系模型,我们证明,GPX4缺乏通过激活TGF-β1/Smad2/3通路,导致细胞外基质重塑和胶原蛋白过度沉积,最终加速纤维化。对PCOS的EEO进行GSH干预可在不同阶段减轻其纤维化表型。这些发现可能成为治疗PCOS相关子宫内膜功能障碍的有前景的治疗靶点,以及改善PCOS相关不良妊娠结局的有价值策略。