Suppr超能文献

综合多组学分析与实验验证揭示PI3K/Akt信号通路参与子宫腺肌病的子宫肌层纤维化。

Integrated multi-omics analysis and experimental verification reveal the involvement of the PI3K/Akt signaling pathway in myometrial fibrosis of adenomyosis.

作者信息

Yang Qiaomei, Hong Jingxuan, Fu Jianhui, Liu Xianhua, Zheng Xinye, Jiang Junying, Zhu An, Chen Li, Lin Hao, Sun PengMing

机构信息

College of Clinical Medicine for Obstetrics & Gynecology and Pediatrics, Fujian Medical University, Fuzhou, Fujian, China.

Department of Gynecology, Fujian Maternity and Child Health Hospital, Fuzhou, Fujian, China.

出版信息

Sci Rep. 2025 Apr 20;15(1):13637. doi: 10.1038/s41598-025-98369-2.

Abstract

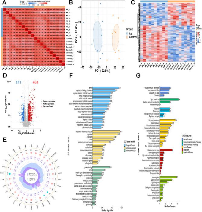
Adenomyosis (AM) is characterized as a chronic and progressive disorder with limited therapeutic strategies available. Myometrial fibrosis is a prominent pathological feature of AM, yet the underlying molecular mechanisms remain elusive. The present study conducted a comparative analysis using proteomics and metabolomics to investigate myometrial fibrosis and its underlying mechanisms. Liquid chromatography-tandem mass spectrometry (LC-MS/MS) was utilized to analyze adenomyotic and normal myometrial tissues from ten AM patients who underwent hysterectomy with myometrial fibrosis confirmed by Masson staining. This analysis established comprehensive proteomic and metabolomic profiles of AM patients and revealed widespread alterations in the proteome and metabolome within normal and fibrotic myometrium. Key proteins and signaling pathways linked to myometrial fibrogenesis were identified based on proteomic data. The integrated analysis showed significant associations between proteomic and metabolomic data and highlighted the critical role of the PI3K/AKT signaling pathway. Immunohistochemistry and Spearman's correlation analysis suggested a relationship between myometrial fibrosis and the metaplasia of myometrial stromal cells into myofibroblasts. Subsequent experiments identified crucial proteins and signaling pathways involved in myometrial fibrosis, indicating an association with the activation of the PI3K/AKT signaling pathway in myofibroblasts. Notably, PI3K/AKT inhibitors may contribute to the effective alleviation of myometrial fibrosis. This study is the first to demonstrate that myometrial fibrosis represents a critical pathological mechanism in AM through multi-omics methods and to elucidate the crucial role of the PI3K/AKT signaling pathway in this process. These findings provide valuable insights into the pathophysiology of AM and suggest antifibrotic treatment as a promising therapeutic strategy.

摘要

子宫腺肌病(AM)是一种慢性进行性疾病,可用的治疗策略有限。子宫肌层纤维化是AM的一个突出病理特征,但其潜在的分子机制仍不清楚。本研究使用蛋白质组学和代谢组学进行比较分析,以研究子宫肌层纤维化及其潜在机制。采用液相色谱-串联质谱(LC-MS/MS)分析10例接受子宫切除术的AM患者的腺肌病和正常子宫肌层组织,Masson染色证实存在子宫肌层纤维化。该分析建立了AM患者全面的蛋白质组学和代谢组学图谱,揭示了正常和纤维化子宫肌层中蛋白质组和代谢组的广泛变化。基于蛋白质组学数据鉴定了与子宫肌层纤维生成相关的关键蛋白质和信号通路。综合分析表明蛋白质组学和代谢组学数据之间存在显著关联,并突出了PI3K/AKT信号通路的关键作用。免疫组织化学和Spearman相关性分析表明子宫肌层纤维化与子宫肌层基质细胞向肌成纤维细胞的化生之间存在关系。随后的实验确定了参与子宫肌层纤维化的关键蛋白质和信号通路,表明与肌成纤维细胞中PI3K/AKT信号通路的激活有关。值得注意的是,PI3K/AKT抑制剂可能有助于有效减轻子宫肌层纤维化。本研究首次通过多组学方法证明子宫肌层纤维化是AM的关键病理机制,并阐明了PI3K/AKT信号通路在此过程中的关键作用。这些发现为AM的病理生理学提供了有价值的见解,并表明抗纤维化治疗是一种有前景的治疗策略。

https://cdn.ncbi.nlm.nih.gov/pmc/blobs/bf32/12010003/24053bd89c76/41598_2025_98369_Fig1_HTML.jpg

文献AI研究员

20分钟写一篇综述,助力文献阅读效率提升50倍。

立即体验

用中文搜PubMed

大模型驱动的PubMed中文搜索引擎

马上搜索

文档翻译

学术文献翻译模型,支持多种主流文档格式。

立即体验