Suppr超能文献

一种表皮生长因子-透皮肽融合蛋白在[具体对象未给出]中的表达及其对皮肤屏障修复的治疗作用。

Expression of an epidermal growth factor-transdermal peptide fusion protein in and its therapeutic effects on skin barrier repair.

作者信息

Yu Guangdong, Lin Shisheng, Huang Xulong, Gao Shuang, Song Chengyang, Khalilov Farid, Chen Qiongzhen, Issaro Nipatha, Xiao Jiali, Xu Xiashun, Wang Junchao, Zhao Wengang, Wang Yunpeng, Xu Nuo

机构信息

College of Life and Environmental Sciences, Wenzhou University, Wenzhou, China.

Institute of Agricultural Biotechnology, Jilin Academy of Agricultural Sciences (Northeast Agricultural Research Center of China), Changchun, China.

出版信息

Front Plant Sci. 2025 Apr 4;16:1573193. doi: 10.3389/fpls.2025.1573193. eCollection 2025.

Abstract

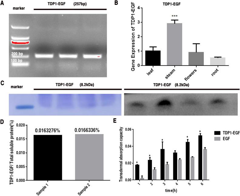
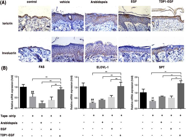
Epidermal growth factor (EGF) is recognized for its role in regulating keratinocyte proliferation and differentiation, thereby facilitating the restoration of impaired skin barriers. Nevertheless, challenges related to the penetration and safety of EGF remain to be resolved. In this study, we evaluated the efficacy of TDP1, a transdermal peptide, in enhancing the penetration of EGF through murine skin, utilizing EGF expressed in . The coding sequences of the TDP1 and EGF genes were cloned as a fusion construct into a plant expression vector. The resulting plasmid, pGM3301-TDP1-EGF, was introduced into via the floral dip method. Positive clones were identified using polymerase chain reaction (PCR). High-expression strains were selected through Western-blot analysis and enzyme-linked immunosorbent assay (ELISA). Homozygotes plants were obtained through self-pollination. The impact of the TDP1-EGF fusion protein on the restoration of a compromised epidermal barrier was assessed using dermatoscopy. Keratinocyte (KC) proliferation was examined via hematoxylin and eosin (H&E) staining, while KC differentiation, lipid synthesis, and inflammatory factors were analyzed using reverse transcription quantitative PCR (RT-qPCR) and immunohistochemistry. Compared to other expression systems, the system utilized for TDP1-EGF expression offers the advantages of being devoid of toxicity from endogenous plant substances, rendering it both safe and suitable for scalable production of the recombinant protein. The yield of the TDP1-EGF fusion protein expressed in accounted for 0.0166% of the total soluble protein. EGF conjugated with TDP1 displayed enhanced transdermal activity compared to unconjugated EGF, as evidenced by the Franz diffusion cell assay. Furthermore, the biological efficacy of the TDP1-EGF fusion protein surpassed that of EGF alone in ameliorating epidermal barrier damage in a murine skin injury model. This research has the potential to revolutionize the development and delivery of skincare products and establishes a foundation for the application of molecular farming in skin health.

摘要

表皮生长因子(EGF)因其在调节角质形成细胞增殖和分化中的作用而被认可,从而有助于受损皮肤屏障的修复。然而,与EGF的渗透和安全性相关的挑战仍有待解决。在本研究中,我们评估了一种透皮肽TDP1在增强EGF透过小鼠皮肤方面的功效,所使用的EGF是在……中表达的。将TDP1和EGF基因的编码序列作为融合构建体克隆到植物表达载体中。通过花浸染法将所得质粒pGM3301 - TDP1 - EGF导入……。使用聚合酶链反应(PCR)鉴定阳性克隆。通过蛋白质免疫印迹分析和酶联免疫吸附测定(ELISA)筛选高表达菌株。通过自花授粉获得纯合子植株。使用皮肤镜评估TDP1 - EGF融合蛋白对受损表皮屏障修复的影响。通过苏木精和伊红(H&E)染色检查角质形成细胞(KC)增殖,同时使用逆转录定量PCR(RT - qPCR)和免疫组织化学分析KC分化、脂质合成及炎症因子。与其他表达系统相比,用于表达TDP1 - EGF的……系统具有无内源性植物物质毒性的优点,使其既安全又适合重组蛋白的规模化生产。在……中表达的TDP1 - EGF融合蛋白产量占总可溶性蛋白的0.0166%。与未结合的EGF相比,与TDP1结合的EGF显示出增强的透皮活性,这在Franz扩散池试验中得到证实。此外,在小鼠皮肤损伤模型中,TDP1 - EGF融合蛋白的生物学功效在改善表皮屏障损伤方面超过了单独的EGF。本研究有可能彻底改变护肤品的开发和递送方式,并为分子农业在皮肤健康中的应用奠定基础。

https://cdn.ncbi.nlm.nih.gov/pmc/blobs/93e3/12007040/2987bcfcf431/fpls-16-1573193-g001.jpg

文献AI研究员

20分钟写一篇综述,助力文献阅读效率提升50倍。

立即体验

用中文搜PubMed

大模型驱动的PubMed中文搜索引擎

马上搜索

文档翻译

学术文献翻译模型,支持多种主流文档格式。

立即体验