Chen Junru, Chen Haibing, Wei Qinjun, Lu Yajie, Wang Tianming, Pang Xiuhong, Xing Guangqian, Chen Zhibin, Cao Xin, Yao Jun
Department of Medical Genetics, School of Basic Medical Science, Nanjing Medical University, Nanjing, China.
Department of Otolaryngology, the First Affiliated Hospital with Nanjing Medical University, Nanjing, China.
Cell Death Discov. 2025 Apr 21;11(1):190. doi: 10.1038/s41420-025-02454-4.
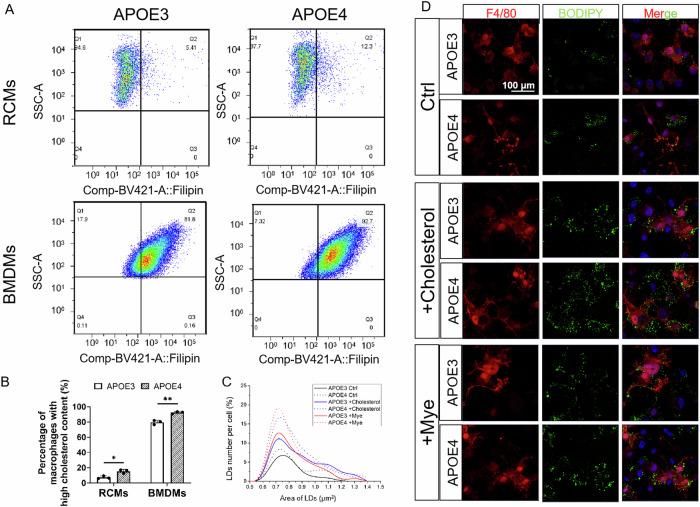
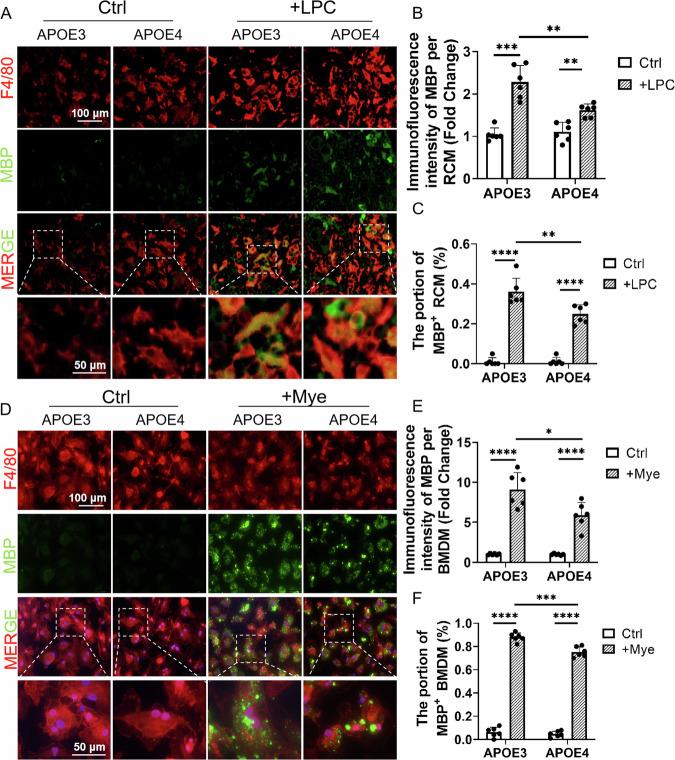
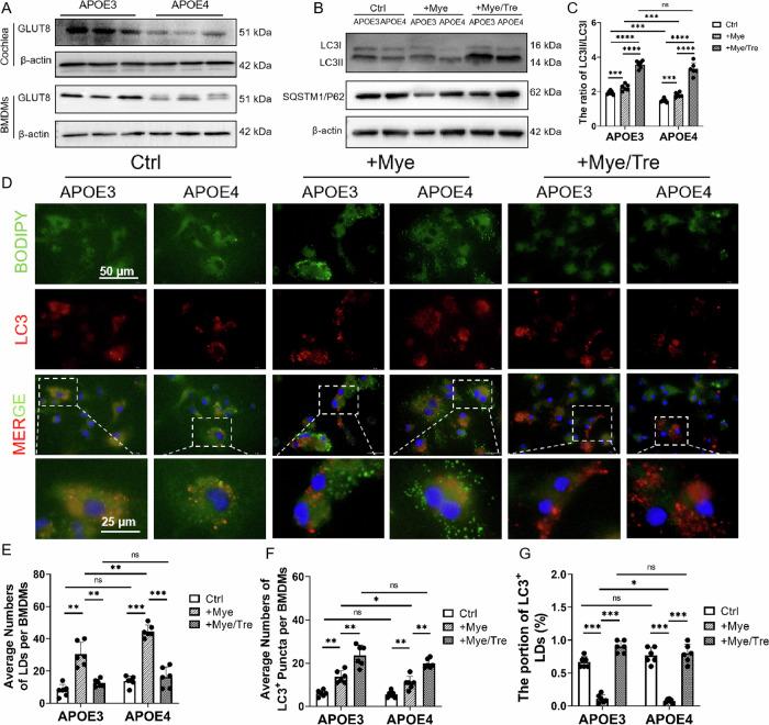
The ApoE-ε4 gene is a well-established genetic risk factor for neurodegenerative diseases, such as Alzheimer's disease and multiple sclerosis, which are characterized by axonal demyelination in the central nervous system. Recent studies have implicated ApoE-ε4 in age-related hearing loss (ARHL), suggesting a potential role of APOE4 isoform in peripheral nervous system degeneration. However, the role of APOE4 in ARHL are still unclear. In this study, we explored the potential role of APOE4 in axonal demyelination of spiral ganglion neurons (SGNs). ApoE-ε4/ε4 (APOE4) and ApoE-ε3/ε3 (APOE3) mice were used to characterize SGNs. The effect of APOE4 on phagocytosis and autophagy as well as intracellular cholesterol level was evaluated in resident cochlear macrophages (RCMs) and mouse bone marrow-derived macrophages (BMDMs). The results showed that significant axonal demyelination was observed in SGNs of 10-month-old APOE4 mice, accompanied by the presence of myelin debris engulfed by RCMs. Meanwhile, inhibited phagocytosis of myelin debris and impaired lipophagy were detected in APOE4 RCMs and APOE4 BMDMs with an aberrant accumulation of lipid droplets (LDs), which could be reversed by trehalose treatment. This study provided a deep insight into the pathogenesis of APOE4-induced axonal demyelination of SGNs associated with the impaired lipophagy in RCMs, which helped to elucidate the underlying mechanism of ApoE-ε4 in ARHL.
载脂蛋白E-ε4(ApoE-ε4)基因是神经退行性疾病公认的遗传风险因素,如阿尔茨海默病和多发性硬化症,其特征是中枢神经系统轴突脱髓鞘。最近的研究表明ApoE-ε4与年龄相关性听力损失(ARHL)有关,提示APOE4异构体在周围神经系统退变中可能发挥作用。然而,APOE4在ARHL中的作用仍不清楚。在本研究中,我们探讨了APOE4在螺旋神经节神经元(SGNs)轴突脱髓鞘中的潜在作用。使用ApoE-ε4/ε4(APOE4)和ApoE-ε3/ε3(APOE3)小鼠来表征SGNs。在驻留性耳蜗巨噬细胞(RCMs)和小鼠骨髓来源的巨噬细胞(BMDMs)中评估APOE4对吞噬作用、自噬以及细胞内胆固醇水平的影响。结果显示,在10月龄APOE4小鼠的SGNs中观察到明显的轴突脱髓鞘,伴有RCMs吞噬的髓鞘碎片。同时,在APOE4 RCMs和APOE4 BMDMs中检测到髓鞘碎片吞噬作用受抑制和脂质自噬受损,伴有脂滴(LDs)异常积聚,海藻糖处理可使其逆转。本研究深入洞察了APOE4诱导的SGNs轴突脱髓鞘的发病机制,这与RCMs中脂质自噬受损有关,有助于阐明ApoE-ε4在ARHL中的潜在机制。