Zhang Qijun, Hutchison Evan R, Pan Calvin, Warren Matthew F, Keller Mark P, Attie Alan D, Lusis Aldons J, Rey Federico E
Department of Bacteriology, University of Wisconsin-Madison, Madison, WI, USA.
Division of Cardiology, Department of Medicine, David Geffen School of Medicine, University of California, Los Angeles, CA, USA.
Microbiome. 2025 Apr 21;13(1):101. doi: 10.1186/s40168-025-02093-y.
Population studies have revealed associations between host genetic and gut microbiome in humans and mice. However, the molecular bases for how host genetic variation impacts the gut microbial community and bacterial metabolic niches remain largely unknown.
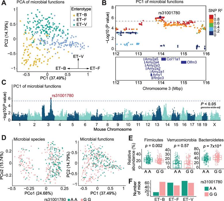
We leveraged 90 inbred hyperlipidemic mouse strains from the hybrid mouse diversity panel (HMDP), previously studied for a variety of cardio-metabolic traits. Metagenomic analysis of cecal DNA followed by genome-wide association analysis identified genomic loci that were associated with microbial enterotypes in the gut. Among these, we detected a genetic locus surrounding multiple amylase genes that were associated with abundances of Firmicutes (Lachnospiraceae family) and Bacteroidetes (Muribaculaceae family) taxa encoding distinct starch and sugar degrading capabilities. The genetic variants at the amylase gene locus were associated with distinct gut microbial communities (enterotypes) with different predicted metabolic capacities for carbohydrate degradation. Mendelian randomization analysis revealed host phenotypes, including liver fibrosis and plasma HDL-cholesterol levels, that were associated with gut microbiome enterotypes.
This work reveals novel relationships among host genetic variation, gut microbial enterotypes, and host metabolic traits and supports the notion that variation of host amylase may represent a key determinant of gut microbiome in mice. Video Abstract.
人群研究揭示了人类和小鼠宿主基因与肠道微生物群之间的关联。然而,宿主基因变异如何影响肠道微生物群落和细菌代谢生态位的分子基础仍 largely 未知。
我们利用了来自杂交小鼠多样性面板(HMDP)的90个近交高脂血症小鼠品系,这些品系先前已针对多种心脏代谢性状进行了研究。对盲肠DNA进行宏基因组分析,随后进行全基因组关联分析,确定了与肠道微生物肠型相关的基因组位点。其中,我们检测到围绕多个淀粉酶基因的一个基因座,该基因座与编码不同淀粉和糖降解能力的厚壁菌门(毛螺菌科家族)和拟杆菌门(Muribaculaceae家族)分类群的丰度相关。淀粉酶基因座处的基因变异与具有不同碳水化合物降解预测代谢能力的不同肠道微生物群落(肠型)相关。孟德尔随机化分析揭示了与肠道微生物群肠型相关的宿主表型,包括肝纤维化和血浆高密度脂蛋白胆固醇水平。
这项工作揭示了宿主基因变异、肠道微生物肠型和宿主代谢性状之间的新关系,并支持宿主淀粉酶变异可能代表小鼠肠道微生物群关键决定因素的观点。视频摘要。