• 文献检索
  • 文档翻译
  • 深度研究
  • 学术资讯
  • Suppr Zotero 插件Zotero 插件
  • 邀请有礼
  • 套餐&价格
  • 历史记录
应用&插件
Suppr Zotero 插件Zotero 插件浏览器插件Mac 客户端Windows 客户端微信小程序
定价
高级版会员购买积分包购买API积分包
服务
文献检索文档翻译深度研究API 文档MCP 服务
关于我们
关于 Suppr公司介绍联系我们用户协议隐私条款
关注我们

Suppr 超能文献

核心技术专利:CN118964589B侵权必究
粤ICP备2023148730 号-1Suppr @ 2026

文献检索

告别复杂PubMed语法,用中文像聊天一样搜索,搜遍4000万医学文献。AI智能推荐,让科研检索更轻松。

立即免费搜索

文件翻译

保留排版,准确专业,支持PDF/Word/PPT等文件格式,支持 12+语言互译。

免费翻译文档

深度研究

AI帮你快速写综述,25分钟生成高质量综述,智能提取关键信息,辅助科研写作。

立即免费体验

赖氨酸特异性去甲基化酶1(LSD1)抑制可减弱BRAF突变型结直肠癌中靶向治疗诱导的谱系可塑性。

LSD1 inhibition attenuates targeted therapy-induced lineage plasticity in BRAF mutant colorectal cancer.

作者信息

Ladaika Christopher A, Chakraborty Averi, Masood Ashiq, Hostetter Galen, Yi Joo Mi, O'Hagan Heather M

机构信息

Genome, Cell, and Developmental Biology Graduate Program, Department of Biology, Indiana University Bloomington, Bloomington, IN, 47405, USA.

Medical Sciences Program, Indiana University School of Medicine, Bloomington, IN, 47405, USA.

出版信息

Mol Cancer. 2025 Apr 23;24(1):122. doi: 10.1186/s12943-025-02311-z.

DOI:10.1186/s12943-025-02311-z
PMID:40264166
原文链接:https://pmc.ncbi.nlm.nih.gov/articles/PMC12016338/
Abstract

BACKGROUND

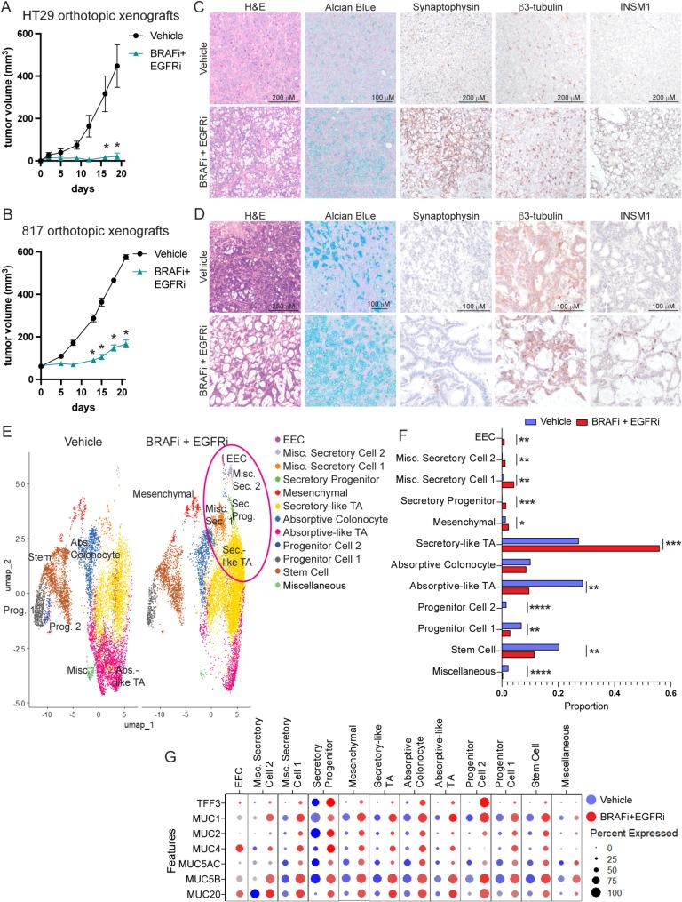
BRAF activating mutations occur in approximately 10% of metastatic colorectal cancer (CRCs) and are associated with worse prognosis in part due to an inferior response to standard chemotherapy. Standard of care for patients with refractory metastatic BRAF CRC is treatment with BRAF and EGFR inhibitors and recent FDA approval was given to use these inhibitors in combination with chemotherapy for patients with treatment naïve metastatic BRAF CRC. Lineage plasticity to neuroendocrine cancer is an emerging mechanism of targeted therapy resistance in several cancer types. Enteroendocrine cells (EECs), the neuroendocrine cell of the intestine, are uniquely present in BRAF mutant CRC as compared to BRAF wildtype CRC.

METHODS

BRAF plus EGFR inhibitor treatment induced changes in cell composition were determined by gene expression, imaging and single cell approaches in multiple models of BRAF mutant CRC. Furthermore, multiple clinically relevant inhibitors of the lysine demethylase LSD1 were tested to determine which inhibitor blocked the changes in cell composition.

RESULTS

Combined BRAF and EGFR inhibition enriched for EECs in all BRAF mutant CRC models tested. Additionally, EECs and other secretory cell types were enriched in a subset of BRAF CRC patient samples following targeted therapy. Importantly, inhibition of LSD1 with a clinically relevant inhibitor attenuated targeted therapy-induced EEC enrichment through blocking the interaction of LSD1, CoREST2 and STAT3.

CONCLUSIONS

Our findings that BRAF plus EGFR inhibition induces lineage plasticity in BRAF CRC represents a new paradigm for how resistance to BRAF plus EGFR inhibition occurs. Additionally, our finding that LSD1 inhibition blocks lineage plasticity has the potential to improve responses to BRAF plus EGFR inhibitor therapy in patients.

摘要

背景

BRAF激活突变发生在约10%的转移性结直肠癌(CRC)中,部分由于对标准化疗反应较差,与预后较差相关。难治性转移性BRAF CRC患者的标准治疗是使用BRAF和EGFR抑制剂,最近美国食品药品监督管理局(FDA)批准将这些抑制剂与化疗联合用于初治转移性BRAF CRC患者。向神经内分泌癌的谱系可塑性是几种癌症类型中靶向治疗耐药的一种新兴机制。与BRAF野生型CRC相比,肠内分泌细胞(EEC),即肠道的神经内分泌细胞,在BRAF突变CRC中独特存在。

方法

在多个BRAF突变CRC模型中,通过基因表达、成像和单细胞方法确定BRAF加EGFR抑制剂治疗诱导的细胞组成变化。此外,测试了赖氨酸去甲基化酶LSD1的多种临床相关抑制剂,以确定哪种抑制剂能阻断细胞组成的变化。

结果

在所有测试的BRAF突变CRC模型中,联合BRAF和EGFR抑制使EEC富集。此外,在靶向治疗后的一部分BRAF CRC患者样本中,EEC和其他分泌细胞类型也富集。重要的是,用临床相关抑制剂抑制LSD1可通过阻断LSD1、CoREST2和STAT3的相互作用来减弱靶向治疗诱导的EEC富集。

结论

我们的研究结果表明,BRAF加EGFR抑制在BRAF CRC中诱导谱系可塑性,这代表了对BRAF加EGFR抑制产生耐药的一种新范式。此外,我们发现抑制LSD1可阻断谱系可塑性,这有可能改善患者对BRAF加EGFR抑制剂治疗的反应。

https://cdn.ncbi.nlm.nih.gov/pmc/blobs/abbf/12016338/56c263741e09/12943_2025_2311_Fig5_HTML.jpg
https://cdn.ncbi.nlm.nih.gov/pmc/blobs/abbf/12016338/4b2e7935b94f/12943_2025_2311_Fig1_HTML.jpg
https://cdn.ncbi.nlm.nih.gov/pmc/blobs/abbf/12016338/cb8a79fd99b6/12943_2025_2311_Fig2_HTML.jpg
https://cdn.ncbi.nlm.nih.gov/pmc/blobs/abbf/12016338/b379d47825d0/12943_2025_2311_Fig3_HTML.jpg
https://cdn.ncbi.nlm.nih.gov/pmc/blobs/abbf/12016338/00b06ff2155e/12943_2025_2311_Fig4_HTML.jpg
https://cdn.ncbi.nlm.nih.gov/pmc/blobs/abbf/12016338/56c263741e09/12943_2025_2311_Fig5_HTML.jpg
https://cdn.ncbi.nlm.nih.gov/pmc/blobs/abbf/12016338/4b2e7935b94f/12943_2025_2311_Fig1_HTML.jpg
https://cdn.ncbi.nlm.nih.gov/pmc/blobs/abbf/12016338/cb8a79fd99b6/12943_2025_2311_Fig2_HTML.jpg
https://cdn.ncbi.nlm.nih.gov/pmc/blobs/abbf/12016338/b379d47825d0/12943_2025_2311_Fig3_HTML.jpg
https://cdn.ncbi.nlm.nih.gov/pmc/blobs/abbf/12016338/00b06ff2155e/12943_2025_2311_Fig4_HTML.jpg
https://cdn.ncbi.nlm.nih.gov/pmc/blobs/abbf/12016338/56c263741e09/12943_2025_2311_Fig5_HTML.jpg

相似文献

1
LSD1 inhibition attenuates targeted therapy-induced lineage plasticity in BRAF mutant colorectal cancer.赖氨酸特异性去甲基化酶1(LSD1)抑制可减弱BRAF突变型结直肠癌中靶向治疗诱导的谱系可塑性。
Mol Cancer. 2025 Apr 23;24(1):122. doi: 10.1186/s12943-025-02311-z.
2
LSD1 inhibition attenuates targeted therapy-induced lineage plasticity in colorectal cancer.赖氨酸特异性去甲基化酶1(LSD1)抑制可减弱靶向治疗诱导的结直肠癌谱系可塑性。
bioRxiv. 2024 Oct 29:2024.10.25.620306. doi: 10.1101/2024.10.25.620306.
3
Systemic treatments for metastatic cutaneous melanoma.转移性皮肤黑色素瘤的全身治疗
Cochrane Database Syst Rev. 2018 Feb 6;2(2):CD011123. doi: 10.1002/14651858.CD011123.pub2.
4
Epidermal growth factor receptor (EGFR) inhibitors for metastatic colorectal cancer.用于转移性结直肠癌的表皮生长因子受体(EGFR)抑制剂
Cochrane Database Syst Rev. 2017 Jun 27;6(6):CD007047. doi: 10.1002/14651858.CD007047.pub2.
5
Reprogramming of Cellular Plasticity via ETS and MYC Core-regulatory Circuits During Response to MAPK Inhibition in BRAF-mutant Colorectal Cancer.在BRAF突变型结直肠癌对MAPK抑制的反应过程中,通过ETS和MYC核心调控回路对细胞可塑性进行重编程。
bioRxiv. 2025 Jun 20:2025.06.15.659716. doi: 10.1101/2025.06.15.659716.
6
CBB1003, a lysine-specific demethylase 1 inhibitor, suppresses colorectal cancer cells growth through down-regulation of leucine-rich repeat-containing G-protein-coupled receptor 5 expression.赖氨酸特异性去甲基化酶 1 抑制剂 CBB1003 通过下调富含亮氨酸重复的 G 蛋白偶联受体 5 的表达抑制结肠直肠癌细胞生长。
J Cancer Res Clin Oncol. 2015 Jan;141(1):11-21. doi: 10.1007/s00432-014-1782-4. Epub 2014 Jul 25.
7
LSD1 and CoREST2 Potentiate STAT3 Activity to Promote Enteroendocrine Cell Differentiation in Mucinous Colorectal Cancer.赖氨酸特异性去甲基化酶1(LSD1)和共抑制因子REST同源物2(CoREST2)增强信号转导和转录激活因子3(STAT3)活性,以促进黏液性结直肠癌中肠内分泌细胞分化。
Cancer Res. 2025 Jan 2;85(1):52-68. doi: 10.1158/0008-5472.CAN-24-0788.
8
EGFR gene gain and PTEN protein expression are favorable prognostic factors in patients with KRAS wild-type metastatic colorectal cancer treated with cetuximab.表皮生长因子受体基因扩增和 PTEN 蛋白表达是 KRAS 野生型转移性结直肠癌患者接受西妥昔单抗治疗的有利预后因素。
J Cancer Res Clin Oncol. 2014 May;140(5):737-48. doi: 10.1007/s00432-014-1626-2. Epub 2014 Mar 5.
9
KRAS p.G13D mutations are associated with sensitivity to anti-EGFR antibody treatment in colorectal cancer cell lines.KRAS p.G13D 突变与结直肠癌细胞系对抗 EGFR 抗体治疗的敏感性相关。
J Cancer Res Clin Oncol. 2013 Feb;139(2):201-9. doi: 10.1007/s00432-012-1319-7. Epub 2012 Sep 27.
10
Protein phosphatase 6 activates NF-κB to confer sensitivity to MAPK pathway inhibitors in - and -mutant cancer cells.蛋白磷酸酶 6 通过激活 NF-κB 赋予 -和 -突变型癌细胞对 MAPK 通路抑制剂的敏感性。
Sci Signal. 2024 May 14;17(836):eadd5073. doi: 10.1126/scisignal.add5073.

引用本文的文献

1
The Targeted Inhibition of Histone Lysine Demethylases as a Novel Promising Anti-Cancer Therapeutic Strategy-An Update on Recent Evidence.靶向抑制组蛋白赖氨酸去甲基化酶作为一种新型且有前景的抗癌治疗策略——近期证据更新
Cancers (Basel). 2025 Aug 27;17(17):2798. doi: 10.3390/cancers17172798.

本文引用的文献

1
Encorafenib, cetuximab and chemotherapy in BRAF-mutant colorectal cancer: a randomized phase 3 trial.恩考芬尼、西妥昔单抗与化疗用于BRAF突变型结直肠癌:一项随机3期试验
Nat Med. 2025 Mar;31(3):901-908. doi: 10.1038/s41591-024-03443-3. Epub 2025 Jan 25.
2
Progressive plasticity during colorectal cancer metastasis.结直肠癌转移过程中的渐进性可塑性。
Nature. 2025 Jan;637(8047):947-954. doi: 10.1038/s41586-024-08150-0. Epub 2024 Oct 30.
3
LSD1 and CoREST2 Potentiate STAT3 Activity to Promote Enteroendocrine Cell Differentiation in Mucinous Colorectal Cancer.
赖氨酸特异性去甲基化酶1(LSD1)和共抑制因子REST同源物2(CoREST2)增强信号转导和转录激活因子3(STAT3)活性,以促进黏液性结直肠癌中肠内分泌细胞分化。
Cancer Res. 2025 Jan 2;85(1):52-68. doi: 10.1158/0008-5472.CAN-24-0788.
4
Purinergic Ca Signaling as a Novel Mechanism of Drug Tolerance in BRAF-Mutant Melanoma.嘌呤能钙信号传导作为BRAF突变型黑色素瘤药物耐受性的一种新机制
Cancers (Basel). 2024 Jun 30;16(13):2426. doi: 10.3390/cancers16132426.
5
Targeting LSD1 in cancer: Molecular elucidation and recent advances.靶向 LSD1 在癌症中的作用:分子解析与最新进展。
Cancer Lett. 2024 Aug 28;598:217093. doi: 10.1016/j.canlet.2024.217093. Epub 2024 Jul 4.
6
PROX1 drives neuroendocrine plasticity and liver metastases in prostate cancer.PROX1 驱动前列腺癌中的神经内分泌可塑性和肝转移。
Cancer Lett. 2024 Aug 10;597:217068. doi: 10.1016/j.canlet.2024.217068. Epub 2024 Jun 18.
7
Single-Cell Profiling Reveals the Impact of Genetic Alterations on the Differentiation of Inflammation-Induced Murine Colon Tumors.单细胞分析揭示基因改变对炎症诱导的小鼠结肠肿瘤分化的影响。
Cancers (Basel). 2024 May 28;16(11):2040. doi: 10.3390/cancers16112040.
8
Combination Therapy and Dual-Target Inhibitors Based on LSD1: New Emerging Tools in Cancer Therapy.基于赖氨酸特异性去甲基化酶1(LSD1)的联合疗法和双靶点抑制剂:癌症治疗中的新兴工具
J Med Chem. 2024 Jan 25;67(2):922-951. doi: 10.1021/acs.jmedchem.3c02133. Epub 2024 Jan 12.
9
LSD1 promotes prostate cancer reprogramming by repressing TP53 signaling independently of its demethylase function.LSD1 通过抑制 TP53 信号通路来促进前列腺癌重编程,而不依赖其去甲基化酶功能。
JCI Insight. 2023 Aug 8;8(15):e167440. doi: 10.1172/jci.insight.167440.
10
Combined PD-1, BRAF and MEK inhibition in BRAF colorectal cancer: a phase 2 trial.联合 PD-1、BRAF 和 MEK 抑制治疗 BRAF 结直肠癌:一项 2 期试验。
Nat Med. 2023 Feb;29(2):458-466. doi: 10.1038/s41591-022-02181-8. Epub 2023 Jan 26.