Suppr超能文献

1型菌毛在[具体内容未给出]上的表面展示通过口服途径诱导抗原特异性免疫反应。

Surface Display of Type 1 Fimbriae on Induces Antigen-Specific Immune Response via Oral Route.

作者信息

Sang Shuli, Yu Rui, Mao Yunyun, Zhai Yanfang, Cao Chen, Li Kai, Guan Yiyan, Tao Haoxia, Liu Chunjie, Wang Yanchun

机构信息

Laboratory of Advanced Biotechnology, Beijing Institute of Biotechnology, 20 Dongda Street, Fengtai District, Beijing 100071, China.

出版信息

Vaccines (Basel). 2025 Mar 6;13(3):280. doi: 10.3390/vaccines13030280.

Abstract

BACKGROUND

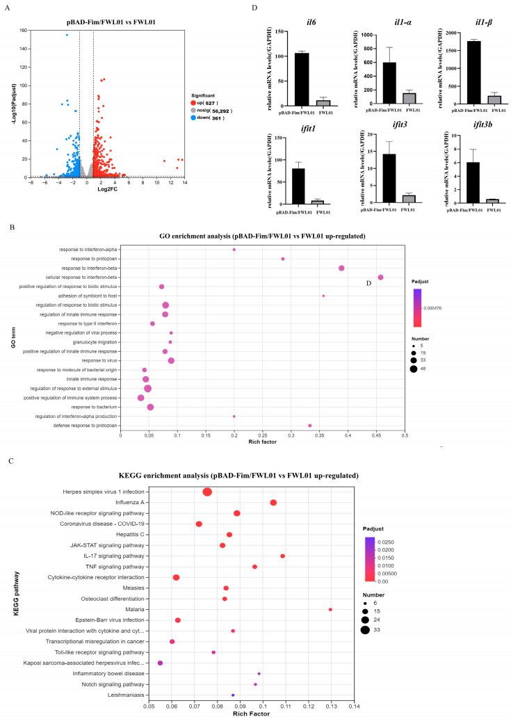
Live attenuated bacteria are promising candidates for mucosal vaccine delivery due to their ability to elicit robust immune responses. FimH is the adhesion protein of type 1 fimbriae, which is used as mucosal adjuvants. This study aims to develop a novel attenuated live bacterial vector via fimbriae recovery on Methods: We generated pBAD-Fim/FWL01 by deleting IS elements in the fimbrial cluster of 2a strain T32. Transmission electron microscopy (TEM) and a mannose-sensitive agglutination assay were used to confirm that type 1 fimbriae were displayed on the recombinant strain. We then evaluated the immune induction of pBAD-Fim/FWL01 in J774A.1 murine macrophages and mice. Additionally, we used pBAD-Fim/FWL01 to deliver the neutrophil-activating protein A subunit (NapA) to assess immunogenicity.

RESULTS

Functional type 1 fimbriae on pBAD-Fim/FWL01 were confirmed using TEM and mannose-sensitive agglutination assays. Transcriptome analysis, qRT-PCR, and ELISA assays revealed that pBAD-Fim/FWL01 significantly stimulated mouse macrophages to release cytokines IL-1α, IL-1β, IL-6, and IL-10, inducing an immune response. Orally administrated pBAD-Fim-trc-napA-His/FWL01 elicited significant mucosal and humoral immune responses.

CONCLUSIONS

The strain pBAD-Fim/FWL01, which expresses type 1 fimbriae, holds promise for development as an attenuated bacterial vaccine vehicle.

摘要

背景

减毒活细菌因其能够引发强烈的免疫反应,是黏膜疫苗递送的有前景的候选物。FimH是1型菌毛的粘附蛋白,可作为黏膜佐剂。本研究旨在通过菌毛回收开发一种新型减毒活细菌载体。方法:我们通过删除2a菌株T32菌毛簇中的插入序列元件构建了pBAD-Fim/FWL01。使用透射电子显微镜(TEM)和甘露糖敏感凝集试验来确认重组菌株上展示了1型菌毛。然后我们评估了pBAD-Fim/FWL01在J774A.1小鼠巨噬细胞和小鼠中的免疫诱导作用。此外,我们使用pBAD-Fim/FWL01递送中性粒细胞激活蛋白A亚基(NapA)来评估免疫原性。结果:使用TEM和甘露糖敏感凝集试验确认了pBAD-Fim/FWL01上功能性1型菌毛的存在。转录组分析、qRT-PCR和ELISA试验表明,pBAD-Fim/FWL01显著刺激小鼠巨噬细胞释放细胞因子IL-1α、IL-1β、IL-6和IL-10,诱导免疫反应。口服给予pBAD-Fim-trc-napA-His/FWL01引发了显著的黏膜和体液免疫反应。结论:表达1型菌毛的菌株pBAD-Fim/FWL01有望开发成为一种减毒细菌疫苗载体。

https://cdn.ncbi.nlm.nih.gov/pmc/blobs/af06/11945882/d182c09e354e/vaccines-13-00280-g001.jpg

文献AI研究员

20分钟写一篇综述,助力文献阅读效率提升50倍。

立即体验

用中文搜PubMed

大模型驱动的PubMed中文搜索引擎

马上搜索

文档翻译

学术文献翻译模型,支持多种主流文档格式。

立即体验