Suppr超能文献

SAP30使Tas蛋白脱乙酰化以抑制PFV复制。

SAP30 deacetylates the Tas protein to inhibit PFV replication.

作者信息

Wang Chenchen, Zhang Junshi, Xu Yali, Zhao Jiawei, Qiu Manman, Zhao Xingli, Li Guoqiang, Qiao Wentao, Tan Juan

机构信息

Key Laboratory of Molecular Microbiology and Technology, College of Life Sciences, Ministry of Education, Nankai University, Tianjin, 300071, China.

Department of Hematology, Oncology Center, Tianjin Union Medical Center, The First Affiliated Hospital of Nankai University, Tianjin, 300121, China.

出版信息

Cell Biosci. 2025 Apr 24;15(1):53. doi: 10.1186/s13578-025-01400-2.

Abstract

BACKGROUND

Foamy viruses (FVs), a unique class of retroviruses, establish lifelong latent infections in the host without causing symptoms, contributing to the relatively slow progress in FV research. However, key mutations in FVs can result in severe consequences due to their broad cellular tropism, underscoring the importance of studying latent FV infections.

RESULTS

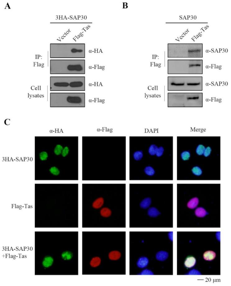
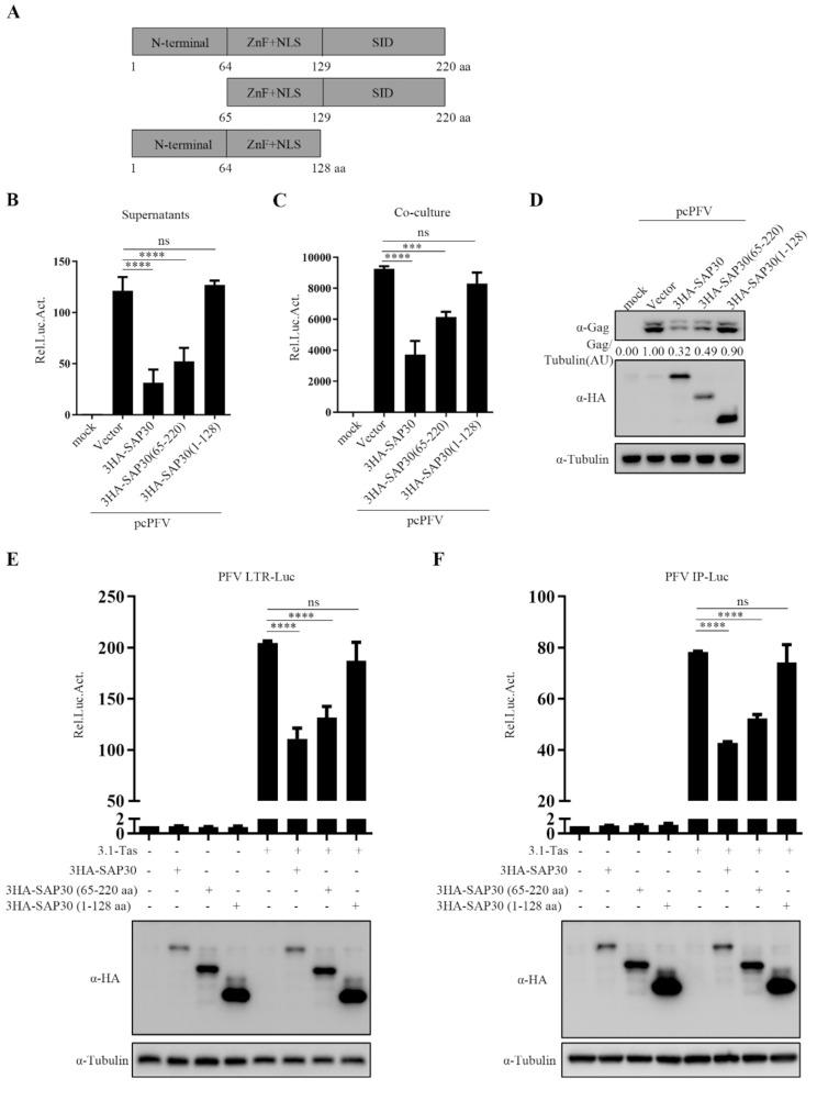
To identify new host proteins involved in the replication of prototype foamy virus (PFV), we previously infected the human fibrosarcoma cell line HT1080 with PFV and performed transcriptomic sequencing. The analysis revealed a significant upregulation of SAP30 mRNA levels following PFV infection. Further experiments demonstrated that PFV infection enhances SAP30 promoter activity via the Tas protein, leading to increased SAP30 mRNA and protein expression. Overexpression of SAP30 inhibited PFV replication, whereas knockdown of endogenous SAP30 enhanced PFV replication. Furthermore, SAP30 interacted with the Tas protein to induce its deacetylation, thereby suppressing Tas-mediated transactivation of the PFV LTR and IP promoters. The Sin3 interaction domain at the C-terminus of SAP30 was identified as the critical domain for inhibiting PFV transcription.

CONCLUSIONS

Our findings suggest that SAP30 inhibits PFV replication by deacetylating the Tas protein, thereby disrupting its transcriptional activation function.

KEY WORDS

prototype foamy virus; SAP30; Tas; transcription; deacetylation.

摘要

背景

泡沫病毒(FVs)是一类独特的逆转录病毒,可在宿主体内建立终身潜伏感染且不引发症状,这导致FV研究进展相对缓慢。然而,由于FVs具有广泛的细胞嗜性,其关键突变可能会导致严重后果,这凸显了研究潜伏性FV感染的重要性。

结果

为了鉴定参与原型泡沫病毒(PFV)复制的新宿主蛋白,我们之前用PFV感染了人纤维肉瘤细胞系HT1080并进行了转录组测序。分析显示,PFV感染后SAP30 mRNA水平显著上调。进一步实验表明,PFV感染通过Tas蛋白增强SAP30启动子活性,导致SAP30 mRNA和蛋白表达增加。过表达SAP30抑制PFV复制,而敲低内源性SAP30则增强PFV复制。此外,SAP30与Tas蛋白相互作用以诱导其去乙酰化,从而抑制Tas介导的PFV LTR和IP启动子的反式激活。SAP30 C末端的Sin3相互作用结构域被确定为抑制PFV转录的关键结构域。

结论

我们的研究结果表明,SAP30通过使Tas蛋白去乙酰化来抑制PFV复制,从而破坏其转录激活功能。

关键词

原型泡沫病毒;SAP30;Tas;转录;去乙酰化

https://cdn.ncbi.nlm.nih.gov/pmc/blobs/b26a/12023400/a2414a59610a/13578_2025_1400_Fig1_HTML.jpg

文献AI研究员

20分钟写一篇综述,助力文献阅读效率提升50倍。

立即体验

用中文搜PubMed

大模型驱动的PubMed中文搜索引擎

马上搜索

文档翻译

学术文献翻译模型,支持多种主流文档格式。

立即体验