Boulassel Severin, Schreier Pascale C F, Melyshi Anna M, Berger Johanna, Reinach Peter S, Jacob Katharina, Boekhoff Ingrid, Breit Andreas, Müller Timo D, Zierler Susanna, Gudermann Thomas, Khajavi Noushafarin
Walther Straub Institute of Pharmacology and Toxicology, LMU Munich, Munich, Germany.
Ophthalmology Department, Wenzhou Medical University, Wenzhou, People's Republic of China.
J Cell Physiol. 2025 Apr;240(4):e70042. doi: 10.1002/jcp.70042.
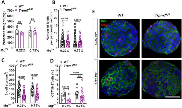
Transient receptor potential channel subfamily M member 7 (TRPM7) regulates cellular and systemic Mg homeostasis through its channel domain and induces protein phosphorylation via its kinase domain. We recently found that mice with selective deletion of Trpm7 in β-cells develop glucose intolerance and declines in insulin secretion, primarily due to the impaired enzymatic activity of this protein. Accumulating evidence suggests that Mg supplementation effectively mitigates the detrimental effects of TRPM7 disruption in various cell types. However, the impact of Mg supplementation on metabolic impairments caused by TRPM7 inactivation remains unclear. In the present study, we found that Mg supplementation significantly ameliorates glucose intolerance observed in high-fat-fed TRPM7 kinase-deficient mice (Trpm7). However, our ex vivo analysis of islets isolated from Trpm7 mice revealed that Mg supplementation does not enhance glucose-induced insulin secretion. Instead, the improvement appears to be partially driven by enhanced insulin sensitivity and increased β-cell proliferation. The pharmacological analysis in MIN6 cells showed that inhibiting TRPM7 with either NS8593 or VER155008 disrupts β-cell proliferation. These effects mimicked the phenotype seen in Trpm7 mice. We attribute this impairment to diminished ERK1/2 signaling, which suppressed PDX1 expression, while Mg supplementation in vitro partially restored ERK1/2 phosphorylation levels. Collectively, Mg supplementation enhances glucose metabolism in Trpm7 mice and mitigates the ERK1/2 signaling disruptions and proliferation arrest induced by TRPM7 inactivation in vitro. These findings provide compelling evidence that Mg supplementation can reverse the adverse metabolic and cellular phenotypes associated with the loss of TRPM7 function.
瞬时受体电位通道M亚家族成员7(TRPM7)通过其通道结构域调节细胞和全身的镁稳态,并通过其激酶结构域诱导蛋白质磷酸化。我们最近发现,β细胞中Trpm7选择性缺失的小鼠出现葡萄糖不耐受和胰岛素分泌下降,主要是由于该蛋白的酶活性受损。越来越多的证据表明,补充镁可有效减轻TRPM7破坏对各种细胞类型的有害影响。然而,补充镁对TRPM7失活引起的代谢损伤的影响仍不清楚。在本研究中,我们发现补充镁可显著改善高脂喂养的TRPM7激酶缺陷小鼠(Trpm7)中观察到的葡萄糖不耐受。然而,我们对从Trpm7小鼠分离的胰岛进行的体外分析表明,补充镁并不能增强葡萄糖诱导的胰岛素分泌。相反,这种改善似乎部分是由胰岛素敏感性增强和β细胞增殖增加驱动的。在MIN6细胞中的药理学分析表明,用NS8593或VER155008抑制TRPM7会破坏β细胞增殖。这些效应与在Trpm7小鼠中看到的表型相似。我们将这种损伤归因于ERK1/2信号减弱,这抑制了PDX1表达,而体外补充镁部分恢复了ERK1/2磷酸化水平。总的来说,补充镁可增强Trpm7小鼠的葡萄糖代谢,并减轻体外TRPM7失活诱导的ERK1/2信号破坏和增殖停滞。这些发现提供了令人信服的证据,表明补充镁可以逆转与TRPM7功能丧失相关的不良代谢和细胞表型。