Suppr超能文献

新型甲状腺激素受体-β激动剂TG68在高脂饮食(HFD)肥胖小鼠模型中发挥抗炎、降脂和抗焦虑作用。

Novel Thyroid Hormone Receptor-β Agonist TG68 Exerts Anti-Inflammatory, Lipid-Lowering and Anxiolytic Effects in a High-Fat Diet (HFD) Mouse Model of Obesity.

作者信息

Polini Beatrice, Ricardi Caterina, Di Lupo Francesca, Runfola Massimiliano, Bacci Andrea, Rapposelli Simona, Bizzarri Ranieri, Scalese Marco, Saponaro Federica, Chiellini Grazia

机构信息

Department of Surgical, Medical and Molecular Pathology and Critical Care Medicine, University of Pisa, Via Roma 56, 56126 Pisa, Italy.

Department of Pharmacy, University of Pisa, Via Bonanno 6, 56126 Pisa, Italy.

出版信息

Cells. 2025 Apr 11;14(8):580. doi: 10.3390/cells14080580.

Abstract

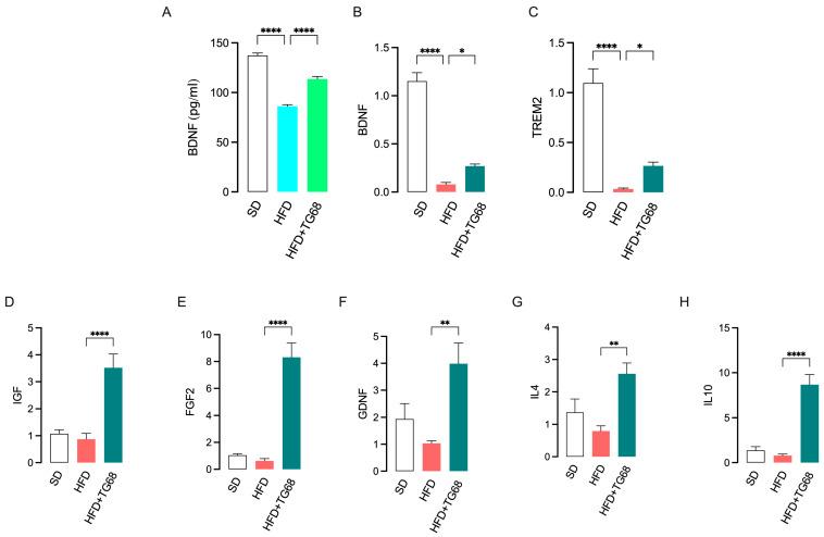
Recent advances in drug development allowed for the identification of THRβ-selective thyromimetic TG68 as a very promising lipid lowering and anti-amyloid agent. In the current study, we first investigated the neuroprotective effects of TG68 on in vitro human models of neuroinflammation and β-amyloid neurotoxicity in order to expand our knowledge of the therapeutic potential of this novel thyromimetic. Subsequently, we examined metabolic and inflammatory profiles, along with cognitive changes, using a high-fat diet (HFD) mouse model of obesity. Our data demonstrated that TG68 was able to prevent either LPS/TNFα-induced inflammatory response or β-amyloid-induced cytotoxicity in human microglial (HMC3) cells. Next, we demonstrated that in HFD-fed mice, treatment with TG68 (10 mg/kg/day; 2 weeks) significantly reduced anxiety-like behavior in stretch-attend posture (SAP) tests while producing a 12% BW loss and a significant decrease in blood glucose and lipid levels. Notably, these data highlight a close relationship between improved serum metabolic parameters and a reduction of anxious behavior. Moreover, TG68 administration was observed to efficiently counteract HFD-altered central and peripheral expressions in mice with selected biomarkers of metabolic dysfunction, inflammation, and neurotoxicity, revealing promising neuroprotective effects. In conclusion, our work provides preliminary evidence that TG68 may represent a novel therapeutic opportunity for the treatment of interlinked diseases such as obesity and neurodegenerative diseases.

摘要

药物研发的最新进展使得能够鉴定出THRβ选择性甲状腺模拟物TG68,它是一种非常有前景的降脂和抗淀粉样蛋白药物。在本研究中,我们首先研究了TG68对神经炎症和β-淀粉样蛋白神经毒性的体外人类模型的神经保护作用,以扩展我们对这种新型甲状腺模拟物治疗潜力的认识。随后,我们使用高脂饮食(HFD)肥胖小鼠模型检查了代谢和炎症特征以及认知变化。我们的数据表明,TG68能够预防脂多糖/肿瘤坏死因子α诱导的人类小胶质细胞(HMC3)中的炎症反应或β-淀粉样蛋白诱导的细胞毒性。接下来,我们证明,在喂食HFD的小鼠中,用TG68(10毫克/千克/天;2周)治疗可显著降低伸展姿势(SAP)测试中的焦虑样行为,同时体重减轻12%,血糖和血脂水平显著降低。值得注意的是,这些数据突出了改善的血清代谢参数与焦虑行为减少之间的密切关系。此外,观察到给予TG68可有效抵消HFD改变的小鼠中代谢功能障碍、炎症和神经毒性的选定生物标志物的中枢和外周表达,揭示了有前景的神经保护作用。总之,我们的工作提供了初步证据,表明TG68可能代表了治疗肥胖和神经退行性疾病等相关疾病的新治疗机会。

https://cdn.ncbi.nlm.nih.gov/pmc/blobs/88b7/12026167/e3d9482e16ec/cells-14-00580-g001.jpg

文献AI研究员

20分钟写一篇综述,助力文献阅读效率提升50倍。

立即体验

用中文搜PubMed

大模型驱动的PubMed中文搜索引擎

马上搜索

文档翻译

学术文献翻译模型,支持多种主流文档格式。

立即体验