Gao Haihan, Wang Liren, Lyu Yangbao, Jin Haocheng, Lin Zhiqi, Kang Yuhao, Li Ziyun, Zhang Xueying, Jiang Yuhan, Zhang Guoyang, Tao Zaijin, Zhang Xiaofeng, Yang Bin, Bai Xingyu, Ma Xin, Liu Shen, Jiang Jia
Department of Orthopedic Surgery, Shanghai Sixth People's Hospital Affiliated to Shanghai Jiao Tong University School of Medicine, Shanghai 200233, China.
Regenerative Sports Medicine and Translational Youth Science and Technology Innovation Workroom, Shanghai Jiao Tong University School of Medicine, Shanghai 200020, China.
Sci Adv. 2025 Apr 25;11(17):eadr4894. doi: 10.1126/sciadv.adr4894.
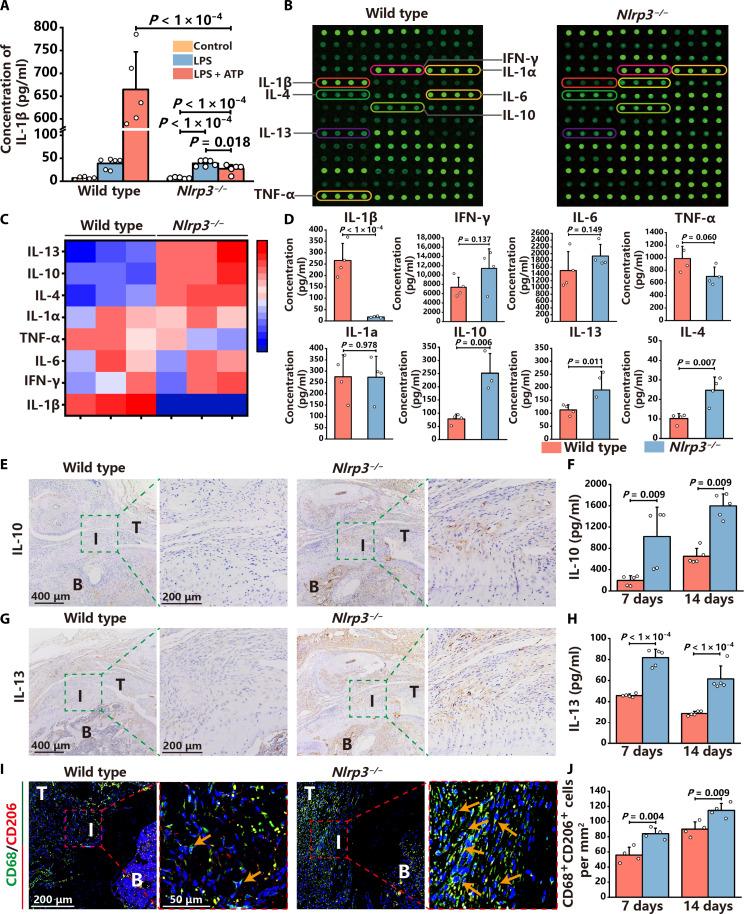
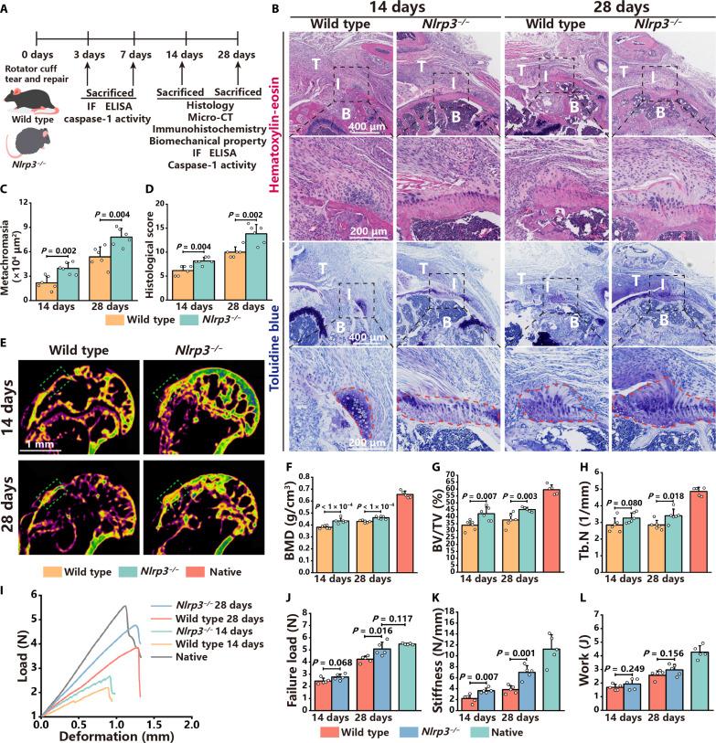
The regeneration of the enthesis remains a formidable challenge in regenerative medicine. However, key regulators underlying unsatisfactory regeneration remain poorly understood. This study reveals that the purinergic receptor P2X7 (P2X7R)/Nod-like receptor family protein 3 (NLRP3) inflammasome axis suppresses enthesis regeneration by amplifying IL-1β-mediated inflammatory cross-talk and suppressing docosatrienoic acid (DTA) metabolic cross-talk. NLRP3 inflammasomes were activated in macrophages following enthesis injury, thereby impairing the histological and functional recovery of the injured enthesis. Single-cell RNA sequencing (scRNA-seq) indicated that knockout attenuated pathological inflammation and ameliorated the detrimental effects of IL-1β signaling cross-talk. Furthermore, NLRP3 inflammasomes suppressed the secretion of anti-inflammatory cytokines (IL-10 and IL-13) and DTA. The NLRP3 inflammasome-mediated secretome reduced differentiation and migration of stem cells. Neutralizing IL-1β or replenishing docosatrienoic acid accelerated enthesis regeneration. Moreover, conditional knockout of in myeloid cells attenuated NLRP3 inflammasome activation and facilitated enthesis regeneration. This study demonstrates that the P2X7R/NLRP3 inflammasome axis represents a promising therapeutic target for enthesis repair.
在再生医学中,肌腱附着点的再生仍然是一项艰巨的挑战。然而,导致再生效果不尽人意的关键调节因子仍未得到充分了解。本研究表明,嘌呤能受体P2X7(P2X7R)/NOD样受体家族蛋白3(NLRP3)炎性小体轴通过放大白细胞介素-1β(IL-1β)介导的炎症串扰和抑制二十二碳三烯酸(DTA)代谢串扰来抑制肌腱附着点再生。肌腱附着点损伤后,巨噬细胞中的NLRP3炎性小体被激活,从而损害受损肌腱附着点的组织学和功能恢复。单细胞RNA测序(scRNA-seq)表明,基因敲除减弱了病理性炎症,并改善了IL-1β信号串扰的有害影响。此外,NLRP3炎性小体抑制抗炎细胞因子(IL-10和IL-13)和DTA的分泌。NLRP3炎性小体介导的分泌组减少了干细胞的分化和迁移。中和IL-1β或补充二十二碳三烯酸可加速肌腱附着点再生。此外,在髓系细胞中条件性敲除该基因可减弱NLRP3炎性小体的激活并促进肌腱附着点再生。本研究表明,P2X7R/NLRP3炎性小体轴是肌腱附着点修复的一个有前景的治疗靶点。