• 文献检索
  • 文档翻译
  • 深度研究
  • 学术资讯
  • Suppr Zotero 插件Zotero 插件
  • 邀请有礼
  • 套餐&价格
  • 历史记录
应用&插件
Suppr Zotero 插件Zotero 插件浏览器插件Mac 客户端Windows 客户端微信小程序
定价
高级版会员购买积分包购买API积分包
服务
文献检索文档翻译深度研究API 文档MCP 服务
关于我们
关于 Suppr公司介绍联系我们用户协议隐私条款
关注我们

Suppr 超能文献

核心技术专利:CN118964589B侵权必究
粤ICP备2023148730 号-1Suppr @ 2026

文献检索

告别复杂PubMed语法,用中文像聊天一样搜索,搜遍4000万医学文献。AI智能推荐,让科研检索更轻松。

立即免费搜索

文件翻译

保留排版,准确专业,支持PDF/Word/PPT等文件格式,支持 12+语言互译。

免费翻译文档

深度研究

AI帮你快速写综述,25分钟生成高质量综述,智能提取关键信息,辅助科研写作。

立即免费体验

Zmynd11通过协调Epha2的H3K36me3修饰和PI3K信号通路对神经发生至关重要。

Zmynd11 is essential for neurogenesis by coordinating H3K36me3 modification of Epha2 and PI3K signaling pathway.

作者信息

Yang Xu, Li Lan, Qu Wenzheng, Cheng Xuejun, Zhang Jinyu, Sun Yan, Liu Suxiao, Peng Guoping, Zheng Rui, Li Xuekun

机构信息

Children's Hospital, Zhejiang University School of Medicine, National Clinical Research Center for Child Health, Hangzhou, China.

The Institute of Translational Medicine, Zhejiang University School of Medicine, Hangzhou, China.

出版信息

Cell Biosci. 2025 Apr 25;15(1):55. doi: 10.1186/s13578-025-01392-z.

DOI:10.1186/s13578-025-01392-z
PMID:40281637
原文链接:https://pmc.ncbi.nlm.nih.gov/articles/PMC12032794/
Abstract

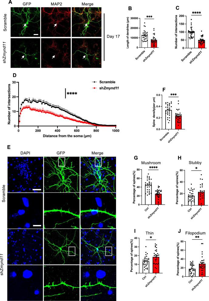
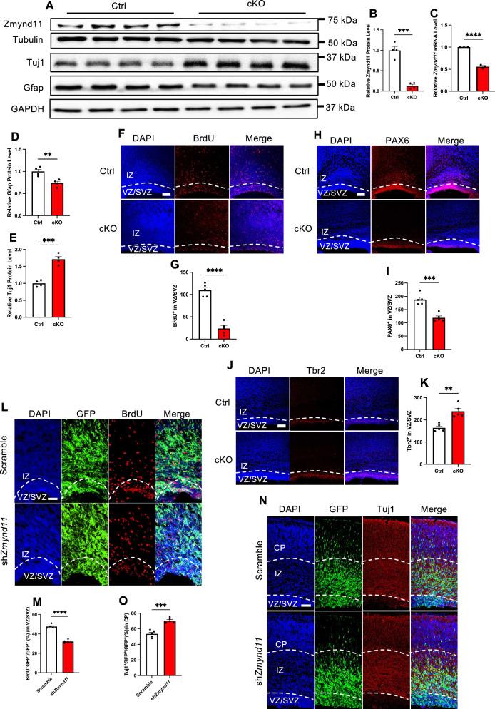
10p15.3 deletion syndrome is caused by the deficiency of MYND-type zinc finger domain-containing protein 11 (ZMYND11) and featured by global developmental delay, intellectual disability, behavioral abnormalities, etc. Although the roles of Zmynd11 is intensively studied in cancer, the function and associated mechanisms of Zmynd11 in neurodevelopment remain largely unknown. Here, we show that Zmynd11 displays abundant and dynamic expression pattern during embryonic neurodevelopment. Zmynd11 deficiency impairs embryonic neurogenesis and neurodevelopment in vitro and in vivo, and inhibits morphological maturation of neurons. Mechanistically, Zmynd11 deficiency leads to decreased Epha2 and disrupts PI3K signaling pathway. Under Zmynd11 deficient condition, H3K36me3 modification on Epha2 promoter abnormally increases and the binding of RNA polymerase II decreases. The restoration of PI3K signaling pathway by exogenous Epha2 can rescue aberrant neurogenesis induced by Zmynd11 depletion in vitro and in vivo. Collectively, our study reveals the essential function of Zmynd11 in neurogenesis via coordinating H3K36me3 modification of Epha2 and PI3K signaling pathway.

摘要

10p15.3缺失综合征由含MYND型锌指结构域蛋白11(ZMYND11)缺乏引起,特征为全面发育迟缓、智力残疾、行为异常等。尽管Zmynd11在癌症中的作用已得到深入研究,但其在神经发育中的功能及相关机制仍 largely未知。在此,我们表明Zmynd11在胚胎神经发育过程中呈现丰富且动态的表达模式。Zmynd11缺乏在体外和体内损害胚胎神经发生和神经发育,并抑制神经元的形态成熟。机制上,Zmynd11缺乏导致Epha2减少并破坏PI3K信号通路。在Zmynd11缺乏条件下,Epha2启动子上的H3K36me3修饰异常增加,RNA聚合酶II的结合减少。通过外源性Epha2恢复PI3K信号通路可挽救体外和体内Zmynd11缺失诱导的异常神经发生。总之,我们的研究揭示了Zmynd11通过协调Epha2的H3K36me3修饰和PI3K信号通路在神经发生中的重要功能。

https://cdn.ncbi.nlm.nih.gov/pmc/blobs/176b/12032794/5aa5a4ed0910/13578_2025_1392_Fig7_HTML.jpg
https://cdn.ncbi.nlm.nih.gov/pmc/blobs/176b/12032794/79134462b16c/13578_2025_1392_Fig1_HTML.jpg
https://cdn.ncbi.nlm.nih.gov/pmc/blobs/176b/12032794/b63340686add/13578_2025_1392_Fig2_HTML.jpg
https://cdn.ncbi.nlm.nih.gov/pmc/blobs/176b/12032794/76a6ccc925bb/13578_2025_1392_Fig3_HTML.jpg
https://cdn.ncbi.nlm.nih.gov/pmc/blobs/176b/12032794/57e15d87fd33/13578_2025_1392_Fig4a_HTML.jpg
https://cdn.ncbi.nlm.nih.gov/pmc/blobs/176b/12032794/25d25009f108/13578_2025_1392_Fig5_HTML.jpg
https://cdn.ncbi.nlm.nih.gov/pmc/blobs/176b/12032794/b210e693aea1/13578_2025_1392_Fig6a_HTML.jpg
https://cdn.ncbi.nlm.nih.gov/pmc/blobs/176b/12032794/5aa5a4ed0910/13578_2025_1392_Fig7_HTML.jpg
https://cdn.ncbi.nlm.nih.gov/pmc/blobs/176b/12032794/79134462b16c/13578_2025_1392_Fig1_HTML.jpg
https://cdn.ncbi.nlm.nih.gov/pmc/blobs/176b/12032794/b63340686add/13578_2025_1392_Fig2_HTML.jpg
https://cdn.ncbi.nlm.nih.gov/pmc/blobs/176b/12032794/76a6ccc925bb/13578_2025_1392_Fig3_HTML.jpg
https://cdn.ncbi.nlm.nih.gov/pmc/blobs/176b/12032794/57e15d87fd33/13578_2025_1392_Fig4a_HTML.jpg
https://cdn.ncbi.nlm.nih.gov/pmc/blobs/176b/12032794/25d25009f108/13578_2025_1392_Fig5_HTML.jpg
https://cdn.ncbi.nlm.nih.gov/pmc/blobs/176b/12032794/b210e693aea1/13578_2025_1392_Fig6a_HTML.jpg
https://cdn.ncbi.nlm.nih.gov/pmc/blobs/176b/12032794/5aa5a4ed0910/13578_2025_1392_Fig7_HTML.jpg

相似文献

1
Zmynd11 is essential for neurogenesis by coordinating H3K36me3 modification of Epha2 and PI3K signaling pathway.Zmynd11通过协调Epha2的H3K36me3修饰和PI3K信号通路对神经发生至关重要。
Cell Biosci. 2025 Apr 25;15(1):55. doi: 10.1186/s13578-025-01392-z.
2
Intragenic Deletion of the ZMYND11 Gene in 10p15.3 is Associated with Developmental Delay Phenotype: A Case Report.10p15.3 内 ZMYND11 基因的基因内缺失与发育迟缓表型相关:一例病例报告。
Cytogenet Genome Res. 2021;161(8-9):445-448. doi: 10.1159/000518689. Epub 2021 Oct 15.
3
A de novo missense mutation in ZMYND11 is associated with global developmental delay, seizures, and hypotonia.ZMYND11基因的一个新发错义突变与全面发育迟缓、癫痫发作和肌张力减退有关。
Cold Spring Harb Mol Case Stud. 2016 Sep;2(5):a000851. doi: 10.1101/mcs.a000851.
4
ZMYND11 links histone H3.3K36me3 to transcription elongation and tumour suppression.ZMYND11 将组蛋白 H3.3K36me3 与转录延伸和肿瘤抑制联系起来。
Nature. 2014 Apr 10;508(7495):263-8. doi: 10.1038/nature13045. Epub 2014 Mar 2.
5
A de novo mutation in ZMYND11, a candidate gene for 10p15.3 deletion syndrome, is associated with syndromic intellectual disability.ZMYND11(10p15.3缺失综合征的候选基因)中的一个新发突变与综合征性智力残疾相关。
Eur J Med Genet. 2014 Nov-Dec;57(11-12):636-8. doi: 10.1016/j.ejmg.2014.09.002. Epub 2014 Sep 30.
6
Epigenetic reader ZMYND11 noncanonical function restricts HNRNPA1-mediated stress granule formation and oncogenic activity.表观遗传读码子 ZMYND11 的非规范功能限制了 HNRNPA1 介导的应激颗粒形成和致癌活性。
Signal Transduct Target Ther. 2024 Sep 28;9(1):258. doi: 10.1038/s41392-024-01961-7.
7
microRNA-10a-5p from gastric cancer cell-derived exosomes enhances viability and migration of human umbilical vein endothelial cells by targeting zinc finger MYND-type containing 11.胃癌细胞来源的外泌体 miR-10a-5p 通过靶向含锌指 MYND 结构域蛋白 11 增强人脐静脉内皮细胞的活力和迁移。
Bioengineered. 2022 Jan;13(1):496-507. doi: 10.1080/21655979.2021.2009962.
8
USP53 Affects the Proliferation and Apoptosis of Breast Cancer Cells by Regulating the Ubiquitination Level of ZMYND11.USP53通过调节ZMYND11的泛素化水平影响乳腺癌细胞的增殖和凋亡。
Biol Proced Online. 2024 Jul 23;26(1):24. doi: 10.1186/s12575-024-00251-4.
9
Chicken gga-miR-19a Targets ZMYND11 and Plays an Important Role in Host Defense against m (HS Strain) Infection.鸡gga-miR-19a靶向ZMYND11并在宿主抵御m(HS株)感染中发挥重要作用。
Front Cell Infect Microbiol. 2016 Sep 14;6:102. doi: 10.3389/fcimb.2016.00102. eCollection 2016.
10
ZMYND11-related syndromic intellectual disability: 16 patients delineating and expanding the phenotypic spectrum.ZMYND11 相关综合征性智力障碍:16 例患者的表型谱描绘和扩展。
Hum Mutat. 2020 May;41(5):1042-1050. doi: 10.1002/humu.24001. Epub 2020 Mar 5.

本文引用的文献

1
Combined dynamical-deep learning ENSO forecasts.结合动力学与深度学习的厄尔尼诺-南方涛动(ENSO)预测
Nat Commun. 2025 Apr 24;16(1):3845. doi: 10.1038/s41467-025-59173-8.
2
Dynamic fibroblast-immune interactions shape wound healing after brain injury.动态的成纤维细胞-免疫相互作用塑造脑损伤后的伤口愈合。
bioRxiv. 2024 Mar 15:2024.03.13.584873. doi: 10.1101/2024.03.13.584873.
3
Serum-tolerant polymeric complex for stem-cell transfection and neural differentiation.用于干细胞转染和神经分化的耐血清聚合物复合物
Nat Commun. 2025 Feb 27;16(1):2022. doi: 10.1038/s41467-025-57278-8.
4
Dihydroartemisinin inhibits EphA2/PI3K/Akt pathway-mediated malignant behaviors and vasculogenic mimicry in glioma stem cells.双氢青蒿素抑制EphA2/PI3K/Akt通路介导的胶质瘤干细胞恶性行为和血管生成拟态。
Heliyon. 2025 Jan 20;11(3):e42095. doi: 10.1016/j.heliyon.2025.e42095. eCollection 2025 Feb 15.
5
Mina53 demethylates histone H4 arginine 3 asymmetric dimethylation to regulate neural stem/progenitor cell identity.Mina53 通过去甲基化组蛋白 H4 精氨酸 3 位不对称二甲基化来调节神经干细胞/祖细胞的特性。
Nat Commun. 2024 Nov 26;15(1):10227. doi: 10.1038/s41467-024-54680-6.
6
Epigenetic reader ZMYND11 noncanonical function restricts HNRNPA1-mediated stress granule formation and oncogenic activity.表观遗传读码子 ZMYND11 的非规范功能限制了 HNRNPA1 介导的应激颗粒形成和致癌活性。
Signal Transduct Target Ther. 2024 Sep 28;9(1):258. doi: 10.1038/s41392-024-01961-7.
7
Neuregulin1 Nuclear Signaling Influences Adult Neurogenesis and Regulates a Schizophrenia Susceptibility Gene Network within the Mouse Dentate Gyrus.神经调节素 1 核信号影响成年神经发生,并调节小鼠齿状回中的精神分裂症易感性基因网络。
J Neurosci. 2024 Oct 23;44(43):e0063242024. doi: 10.1523/JNEUROSCI.0063-24.2024.
8
USP53 Affects the Proliferation and Apoptosis of Breast Cancer Cells by Regulating the Ubiquitination Level of ZMYND11.USP53通过调节ZMYND11的泛素化水平影响乳腺癌细胞的增殖和凋亡。
Biol Proced Online. 2024 Jul 23;26(1):24. doi: 10.1186/s12575-024-00251-4.
9
USP3 promotes osteosarcoma progression via deubiquitinating EPHA2 and activating the PI3K/AKT signaling pathway.USP3 通过去泛素化 EPHA2 并激活 PI3K/AKT 信号通路促进骨肉瘤进展。
Cell Death Dis. 2024 Mar 26;15(3):235. doi: 10.1038/s41419-024-06624-7.
10
Fucosyltransferase 8 regulates adult neurogenesis and cognition of mice by modulating the Itga6-PI3K/Akt signaling pathway.岩藻糖基转移酶 8 通过调节 Itga6-PI3K/Akt 信号通路来调节小鼠的成年神经发生和认知。
Sci China Life Sci. 2024 Jul;67(7):1427-1440. doi: 10.1007/s11427-023-2510-0. Epub 2024 Mar 22.